即刻App年轻人的同好社区
下载
App内打开

AI工作流

你探索出了哪些AI辅助工作的思路,来这里和即友们分享,一起提升工作效率!

6937人正在讨论,18.8万人浏览

相关圈子

设计师的日常

6.7万名设计师正在擦屏幕

JitHub程序员

39万名开发者在这里同性交友

人工智能讨论组

47万名技术爱好者在研究人工智能or“智障”

职场那些事儿

100万+名职场人士正在分享

动态

  • 造App
    29天前
    MIT 发布了一批免费AI 课程,足以让你达到入职水平。

    没有付费墙,没有废话。
    精华推荐 👇
    1. AI 101(AI 入门)
    → 从零开始,建立真正的直觉。
    ocw.mit.edu

    2. 深度学习训练营(Deep Learning Bootcamp)
    introtodeeplearning.com

    3. 人工智能(Artificial Intelligence)
    → 解决问题的方法论 + 机器学习基础。
    ocw.mit.edu

    4. 机器学习导论
    → 那些你真正会用到的
    openlearninglibrary.mit.edu+6.036+1T2019/about

    5. 如何 AI 化(几乎)任何事物(How to AI Almost Anything)
    → AI + 创意(音乐、艺术、系统设计)。
    ocw.mit.edu

    6.
    。。。
    #提示词工程 #AI工作流 #AI的神奇用法

    美国麻省理工发布7门免费AI课程,推荐💄 - 小红书

    26331
  • AI_Next社区
    9天前
    5月北京&深圳|一场给 AI创业者的线下小局👀

    AI Next社区第一场线下「疯享会」来了。
    我们想做得简单一点:

    不办那种听完很燃、回去没变化的活动。
    也不做只有观点、没有产品的圆桌。

    就是把一群正在做 AI 产品的人放到一起,只聊一件事:
    你正在用 AI 解决什么具体问题?

    看产品,
    互相提问,
    试产品,
    聊下一步。

    你可以带三样东西来:
    一个正在做的 AI 产品;
    一个只有你能讲的真实故事;
    一个最近真的想不明白的问题。

    两场活动:

    📍北京|5.19 周二 18:30|中关村
    📍深圳|5.22 周五 18:30|腾讯滨海大厦

    适合已经有产品、用户反馈,或者真实卡点的 AI Nativer。

    闭门局,想来可以评论区留「北京」或「深圳」。
    #AI的神奇用法 #AIHackathon #AI工作流
    3023
  • 刻度
    1天前
    测试一种图片生成效果:

    #AI工作流 #AI的神奇用法
    61
  • NicoleChan
    2月前
    开源一个四格漫画Skill
    灵感来源于宝玉老师之前分享过的一个四格漫画

    提示词:
    基于主题,创作一个富有哲理的四格漫画故事。故事结构:
    **第一格:问题/现状呈现**
    - 场景描述
    - 人物动作和表情
    - 对话内容
    - 旁白(点明主题)
    **第二格:问题加深/冲突**
    - 场景描述
    - 人物动作和表情变化
    - 对话内容
    - 旁白(揭示困境)
    **第三格:转折/觉醒**
    - 场景描述
    - 人物动作和表情转变
    - 对话内容
    - 旁白(引导思考)
    **第四格:升华/智慧**
    - 场景描述
    - 人物动作和表情释然
    - 对话内容
    - 旁白(传达哲理)
    - 橙色标签(核心关键词)

    **故事要点:**
    - 使用视觉隐喻(如:推墙与门、紧握与松手、高度与花朵等)
    - 对比强烈(前三格 vs 第四格)
    - 结尾升华,传达深刻哲理
    - 简洁有力,不拖沓
    将完整的四格故事呈现给用户确认。

    使用 imageGenerate 工具生成插画。严格遵循以下提示词模板:
    四格漫画,2×2方格布局(两行两列),简约线条艺术风格,商务插画风格。纯白背景,黑色线条勾勒,仅使用橙色作为重点标签的强调色,橙色使用非常克制。除木质物体可使用极少量浅棕色外,不使用灰色调。

    在整个四格漫画的顶部,用黑色清晰的中文字体写上标题:"[主题名称]"。

    人物风格:简化但比例协调的人物造型(非火柴人):圆形头部,极简五官(两个点表示眼睛,一条弧线表示嘴巴,简单的发型轮廓),身体有清晰的衬衫领子、袖子、裤子和鞋子细节。人物占据画面较小比例(中远景)。通过不同发型区分角色:光头、短发、中长发等。

    四格布局:2行2列的方格布局,每格边框为手绘风格,线条略带自然曲线感(非完全笔直)。

    风格要点:干净的线条艺术,有个性的简化人物,人物在画面中比例适当,纯白背景,仅黑色轮廓线,橙色仅用于关键标签且非常克制,极少阴影(仅木质物体可用浅棕色),手绘美学感的略不规则边框,商务休闲服装轮廓清晰。

    [如果涉及品牌logo,添加:]重要:人物的胸前要显示各自的logo(简化版本,黑色线条勾勒,Claude logo使用温暖的铁锈橙色填充)

    第一格(左上):[详细的场景、人物、动作、表情、对话、旁白描述]

    第二格(右上):[详细的场景、人物、动作、表情、对话、旁白描述]

    第三格(左下):[详细的场景、人物、动作、表情、对话、旁白描述]

    第四格(右下):[详细的场景、人物、动作、表情、对话、旁白描述,强调橙色标签是整幅画中唯一的橙色元素]

    **关键参数:**
    - aspect_ratio: "16:9"
    - quality: "medium"
    - title: "[主题名称] - 四格漫画"

    Skill链接:youmind.com

    #AI工作流
    #AI的神奇用法
    #提示词工程
    630
  • NicoleChan
    1月前
    妈耶,有了 GPT image 2
    历代大师成为你的专属老师
    再也不怕学不进去了
    提示词:
    生成一张真实的大学教室照片,iPhone16质感,XX老师在教XX知识,黑板上有详细而清晰的粉笔介绍,有图形辅助理解,不需要同学

    或者你也可以使用这个YouMind Skill
    只需输入人名就可出图
    youmind.com

    欢迎在评论区交作业,让我看看你们都学了啥

    #提示词工程
    #AI工作流
    #AI的神奇用法
    42
  • NicoleChan
    23天前
    YouMind 创作者激励计划,才开启两天
    已经有小伙伴赚到300+美刀啦
    也看到涌现了非常多好的新的Skills,
    大家可以在
    youmind.com 里看到
    也欢迎大家来参赛,
    创作出属于你的第一个付费Skill

    制作 YouMind Skill 见这文档:
    youmind.com

    #提示词工程
    #AI的神奇用法
    #AI工作流
    00
  • 王昆
    13天前
    因为Agent太猛自己被搞成了ADHD(绝对不是因为订阅了舍不得token没用完)

    做了一个开源项目,「Agent Mission Control」

    它是一个本地多 Agent 任务控制台,用来集中查看 Codex、OpenCode、Claude Code / Claude Desktop 里的线程、项目、token 用量、quota、运行状态和待处理事项。

    最近一版补了几个我自己很需要的能力:

    1. 支持安装成 Chrome / Edge PWA,像一个独立桌面应用一样打开、切回和收起

    2. 顶部指标可以直接跳到「运行中」和「待处理」面板

    我做这个东西的初衷很简单:现在我同时开 Codex、Claude Code、OpenCode、各种 agent 线程,时间一长就很容易忘记「谁还在跑」「谁卡住了」「哪个需要我授权」「今天 token / quota 用到什么程度」。

    所以它更像是给 AI coding / agent workflow 做的一个本地塔台。

    几个原则:

    - 默认只监听 127.0.0.1
    - 只读取本机状态文件
    - 不写入 Codex / OpenCode / Claude 的工作数据
    - 不发送遥测
    - README 截图使用虚构数据生成,不包含本机线程、路径、消息、token 或 quota 细节

    项目地址:
    github.com

    欢迎试用、star、提 issue,也欢迎告诉我你们自己的多 Agent 工作流是怎么管的。

    #AI工作流
    41
  • NicoleChan
    1月前
    顶级信源Skill,打破信息差
    这个Skill让你知道全球最顶尖的人是怎么用AI的

    大家有没有发现,
    那些大V的消息怎么那么灵通
    平时海量信息很多
    但真正有价值的却很难挖掘
    我意识到,真正有价值的信息
    =在做事的人+可复用的方法论

    于是我把上次的45个AI信源
    加上张咋啦分享的25个Builder总结成了65个顶级AI信息源
    并且让 YouMind 去抓取这65个信源里真正可复用的方法论

    跑出来的效果非常好
    第一条已经震惊到我
    比如说 @milesdeutscher 分享的50个Claude Code不为人知的使用方法
    这么干货宝藏的内容
    如果没有这个Skill
    我是绝对不可能刷到的

    这个Skill真的完全打开了我的视野
    也把它分享给大家
    无论你是用来学习
    还是用来Quote涨粉
    都是神器
    youmind.com

    #提示词工程
    #AI工作流
    #AI的神奇用法
    014
  • 造App
    1月前
    Gemini免费拍写真

    提示词:
    女主要有女神刘诗诗的气质😂
    真人摄影风格的竖幅日系生活抓拍,第一人称 POV。清晨卧室,镜头位于成年男生刚在床上醒来时的枕头高度,只呈现他躺着仰视看到的画面,不要出现第三人称机位。

    成年女友双手自然撑在床面或枕头两侧,像刚俯身过来说早安,靠近镜头上方但姿态放松。她面容清秀漂亮,黑色长直发自然垂落,发丝略微凌乱,带着刚起床时温柔、轻松、带一点睡意的微笑看向镜头。她穿浅色薄棉夏季家居服,清爽日常,不暴露,不刻意性感化,氛围亲密但自然。

    刚醒来的视线有轻微未对焦感,不是完全锐利的商业写真。清晨窗边柔和散射光穿过浅色窗帘,白色床品略有褶皱,前景有模糊的被子或枕头边缘,近距离浅景深让女友的脸和眼神逐渐成为视觉焦点。低对比度,轻微柔焦,高光有细腻晕染,肤色真实,整体明亮、干净、朦胧、温柔,像真实生活中醒来后偶然看到的一瞬间。

    避免梦幻滤镜过重、AI 感、动漫感、塑料皮肤、过度磨皮、畸形手指、错误肢体结构、表情僵硬、裸露和低俗姿势。

    #AI工作流 #AI的神奇用法 #PM每日好文推荐
    21
  • 造App
    2月前
    🍎Claude母公司免费开放AI课程及认证

    1、Claude 入门指南:掌握 Claude 日常办公应用与核心功能→ anthropic.skilljar.com

    2、AI 通识基础课:构建 AI 思维框架(入门必学)
    anthropic.skilljar.com

    3、智能体技能开发:在 Claude Code 中配置可复用指令集→ anthropic.skilljar.com

    。。。

    #AIHackathon #AI工作流

    🧑‍🏫Claude母公司免费开放AI课程及认证 - 小红书

    8269
  • NicoleChan
    1月前
    发现了一超全的个 GPT Image 2 提示词站,
    已已经有 500+ 条提示词了
    · 分类筛选
    · AI 搜索
    · 参数化模板(填几个空就能直接复用)
    非常方便

    youmind.com

    #提示词工程
    #AI工作流
    #AI的神奇用法
    00:27
    410
  • NicoleChan
    1月前
    YouMind 的宝藏用户——@泛函
    Bonjour 的前 CMO

    即刻 1w+ 关注的大V

    他最近在做两件事:帮科技行业从业者打造个人品牌,以及辅导想进入 AI 行业的年轻人求职。

    在做自己的新事业的过程中,泛函基于自己之前积累多年的方法论,做了非常多对于 OPC、早期创业者、独立工作室、专业服务供应商特别有帮助 skills。

    如果群里有做 IP 和运营增长相关工作的小伙伴,这是非常值得参考的第一手经验和方法论,欢迎大家安装使用👇:

    个人 IP 定位咨询—泛函
    youmind.com
    访谈式创作—泛函
    youmind.com
    口播稿剪辑重排—泛函
    youmind.com
    咨询记录整理—泛函
    youmind.com
    增长洞察引导式挖掘—泛函
    youmind.com
    泛函风格写作
    youmind.com
    Fancytitle给文章起吸引人的标题—泛函
    youmind.com
    转化漏斗文案法—泛函
    youmind.com
    黑客松宣发推文生成器—泛函
    youmind.com
    课程主编—泛函
    youmind.com
    服务报价说明书—泛函
    youmind.com

    #提示词工程
    #AI工作流
    #AI的神奇用法
    03
  • NicoleChan
    1月前
    GPT image 2简直是绝佳的设计搭子
    现在你的任何灵感都能快速生成UI设计系统了

    提示词:
    用这种风格帮我生成一套UI设计系统,包含网页、移动端、卡片、控件、按钮 以及其它

    把这套视觉风格作为参考生成网页
    那视觉品质直接提升好几个level

    我尝试了宇宙、飞行、蝴蝶主题,期待你的脑洞,可以丢在评论区

    #提示词工程
    #AI工作流
    #AI的神奇用法
    23
  • 造App
    11天前
    💻Vibe Coding,单月消耗 19 亿 Token!

    单月消耗 19 亿 Token!Cursor 让一个人活成一支 AI 团队 🚀

    #AI的神奇用法 #AI工作流 #PM每日好文推荐

    💻Vibe Coding,单月消耗 19 亿 Token! - 小红书

    20
  • 造App
    17天前
    10门全球顶尖大学公司免费AI课程

    🔋不花钱,不用复杂设置,只要有好奇心和一台电脑就能学起来!

    💡 为什么不容错过这些免费AI课程?
    • 零成本入门:课程完全免费!
    • 顶尖资源:哈佛、微软、谷歌、OpenAI等巨头出品,质量有保证!
    • 实用技能:从Python入门到生成式AI,再到提示工程,覆盖AI核心领域!
    • 职业加分:无论你是学生、职场人还是创业者,AI技能都是你的“超能力”!

    1. 哈佛大学 – Python人工智能导论
    www.edx.org
    2. 微软 – AI初学者指南
    microsoft.github.io
    3. 谷歌 – 生成式AI导论
    www.skills.google
    4. DeepLearning.AI – 人人可学的生成式AI
    www.deeplearning.ai
    5. 领英 – 生成式AI课程
    lnkd.in
    6. 范德堡大学 – ChatGPT提示工程
    lnkd.in
    7. OpenAI – 开发者版ChatGPT提示工程
    lnkd.in
    8. edX – AI应用与提示工程
    lnkd.in

    。。。

    #提示词工程 #AI工作流 #AI的神奇用法

    🚀 10门全球顶尖大学公司免费AI课程 - 小红书

    23
  • 造App
    2月前
    炸裂!Google Gemma-4大模型直接跑在iPhone上了!

    步骤超简单:

    1. App Store下载「Google AI Edge Gallery」(据说Android也可下载)
    2. 打开点「Agent Skills」
    3. 下载Gemma-4模型(约3G)
    4. 直接本地跑,支持中文

    重点:据说数据离线可使用
    不足:知识库时间到2025年1月

    这意味着什么?

    • 完全离线,数据不出去
    • 没有API费用
    • 真正的端侧AI

    Google这步棋下得狠,直接把天花板捅破了。

    #AI工作流 #AI的神奇用法 #iOS版本更新

    Gemma 4 现已发布: 同等规模下性能最强的开放模型

    52
  • 冰朔
    4天前
    第66个点赞+评论的朋友,免费帮你做一个小功能。

    ⚠️ 先说清楚免费的范围:
    • 写个提示词/优化prompt
    • 做个工具界面(UI)
    • 开发个MCP小工具
    • 简单的代码开发
    • ❌ 训练大模型(这个有硬件成本,没法免费)

    总之就是——第66个朋友,不收钱!!!

    评论走起~
    #提示词工程 #AI工作流
    20
  • 造App
    29天前
    Steve Jobs

    AI生图很给力,提示词的灵魂作用值得深入研究

    #提示词工程 #AI工作流 #AI的神奇用法
    00
  • 造App
    12天前
    00
  • 造App
    13天前
    从今天起,Android 作为一个智能功能的集群,会更加主动地介入到用户操作流程的更前端,想你所想、做你所做。

    #AI工作流 #PM每日好文推荐

    谷歌发布安卓 AI 系统,这就是苹果想象中的自己

    00
  • 造App
    1月前
    终于有个 AI 能干完整件事复杂系统的事了 🦌

    一直有个感受:大多数 AI 工具就是个聪明的打字机——你问,它答,然后什么都没发生。

    直到用了字节跳动开源的 DeerFlow 2.0,才知道什么叫"给 AI 一台电脑"。
    它不只是帮你查资料写报告,而是真的可以:
    🧩 跑代码、读写文件(独立沙箱,互相隔离)
    ⚡ 主 Agent 拆任务,多个子 Agent 同时干活(效率 3-5x)
    🧠 有长期记忆,关掉再开还记得你
    🔌 技能可插拔——研究、数据分析、写代码按需装载
    你说"帮我研究竞品,做成带可视化的分析报告",它会自己搜索、自己写代码、自己出图,交给你一个完整能打开的 HTML 网页——不是文字,是真东西。

    DeerFlow 全称 “Deep Exploration and Efficient Research Flow”,是字节跳动开发的社区驱动深度研究框架,结合了语言模型和专业工具的多智能体系统,旨在自动化复杂的研究任务。

    核心能力:
    • 集成了沙盒环境、长效记忆、技能扩展以及多智能体编排的全套解决方案
    • 子代理并行调度,主代理自动拆解复杂任务,执行效率提升 3-5 倍
    • 支持深度研究、MCP 集成、报告 AI 增强编辑以及播客生成等功能

    我部署使用了两周,亲测非常提效

    几个我最喜欢的用法👇
    🍎 App开发:跟它说出你的一个创意,它自动进行需求分析、市场调研、竞品分析、代码架构、营销设计
    📊 数据分析:扔个 CSV,自动清洗+出图+写洞察
    🌐 做网页:一句需求直接出可运行的前端页面
    🔍 深度调研:行业报告、竞品分析,自带引用来源
    🎙️ 内容生产:PPT、播客脚本、科普漫画全能搞
    对标 OpenAI Deep Research,但完全免费开源,数据不出你的机器,支持 DeepSeek / 豆包 / GPT / Claude 随便切。

    发布当天登顶 GitHub Trending 第一,现在快 5 万 Star 了 🔥

    #AI的神奇用法 #AIHackathon #AI工作流

    字节神作DeerFlow 2.0,最受欢迎AI Agent - 小红书

    22
  • OdinWoo
    1月前
    恭喜大哥自研AI创作工具首批量产“AI仿真人短剧”正式推出!恭祝大卖🎉 欢迎AI短剧&漫剧出品方&平台方&投资方垂询商洽🤝
    #一起做投资人 #AI工作流 #AIGC
    20
  • 造App
    5天前
    当 AI 开始快速生成大量代码,真正的瓶颈就不再是"写不出来",而是"看不完、想不清、管不住"。 本文基于一个落地在大仓多服务(Monorepo Microservices)场景中的开源工程框架,回答一个核心问题:如何把 AI 协作从对话式编码,升级为可控、可审计、可复用的工程过程?

    #AI工作流 #AI的神奇用法 #音乐节现场打卡

    QQ音乐Harness Engineering实践

    00
  • 造App
    9天前
    🔥Anthropic 前几天发布最新《创始人手册》(The Founder’s Handbook)!

    不谈复杂算法模型,全篇只讲:在 2026 年 AI 能力爆发的今天,普通人、独立开发者和创始人该如何创业、带团队、拼认知?

    读完这份手册,最大的感受是:从前创业游戏规则,彻底失效了。

    如果你也想在AI 时代破局,这4个颠覆性的搞钱/创业底层逻辑,必须立刻死磕:
    ❌ 误区:2026年创业,最忌讳过早动手写代码
    因为有Claude Code这样的神器,现在的构建成本低到可以忽略不计。很多人一拍脑袋就开始写代码,最后陷入拿着锤子找钉子的自嗨。
    💡 高阶打法:验证先于构建。手册强调,在概念阶段,先用AI 辅助做行业交叉验证,至少进行 5 次真实用户访谈。确定 Problem-Solution Fit之后,再让 AI 动手。
    🧠 认知:判断力彻底碾压执行力
    当 AI 可以高效搞定生产级代码、市场调研、甚至基础法务财务时,执行力不再是壁垒。
    💡 核心竞争力:从“能不能做出来”变成了“该不该做”。创始人的深度行业洞察和战略判断力,才是最宽广的护城河。
    👥 团队:打造“10人独角兽”的秘密武器

    💡 招聘新标准:极致的技术只是底线,2026 年最抢手的人才,必须具备高情商、卓越的沟通力,以及极强的 Agentic Workflow的能力。

    🚀 2026 AI 原生创业的 4 步框架:
    1️⃣ Idea 阶段:拼认知,用 AI 快速验证痛点是否真实。
    2️⃣ Prototype 阶段:拼速度,利用 AI 代码助手快速撸出 MVP,只解决一个核心痛点。
    3️⃣ Launch 阶段:拼迭代,推给早期核心用户,用 AI 自动化分析海量用户日志,高频优化。
    4️⃣ Growth 阶段:拼效率,用 AI Agent 重新定义业务流程(营销/销售/客服),保持核心团队极度扁平,拒绝大公司病!

    💡 最后的一点思考:
    AI 抹平了技术门槛,这意味个人的“超级个体化”时代真正到来了。一个人加一个 AI 团队,就能跑通一个商业闭环。

    #AI工作流 #AI的神奇用法 #PM每日好文推荐

    Claude母公司发布《创始人手册》!AI创业圣经 - 小红书

    01
  • 造App
    9天前
    Manus真的好用
    不只是等听你命令一步步执行
    还能替你全面思考、张罗资源、三头六臂般一站式综合执行复杂任务

    除非超深度用户
    基本不用花钱
    每天都送积分免费额度

    #AI工作流 #AI的神奇用法 #PM每日好文推荐

    Join Manus - Get Free Credits & Start Building Today

    00
  • 小海星一只
    26天前
    每次在和AI处理事情的对话中遇到了基础性问题,反反复复拉扯半天都解决不掉。最后不得已新开一个session告诉它:“我们现在好好解决一下xx问题。”它马上飞速就把问题修复了。😓是我的使用姿势不对吗?
    #AI工作流
    10
  • 赵少锋
    26天前
    做了 3 个月终于敢拿出来内测了

    InfoHunter — AI 帮你读 100 个网页,每天给你 5 张卡

    设你关心的话题(AI、独立开发、出海、xxx)
    它每天爬中英文信息源
    帮你筛过滤,只留 5 条真值得看的
    看到不懂的可以追问,AI 拉数据深度回答

    我自己用 1 个月
    每天信息消耗时间 2 小时 → 15 分钟

    招 50 个内测官 仅限苹果手机
    评论或私信都行 我私发 TestFlight 链接
    试用 7 天后帮我填个 5 分钟问卷

    #AI工作流 #
    20
  • yvonuk
    27天前
    小米刚推出了个百万亿 Token 创造者激励计划,申请不难,通过后会送你一个月的订阅,我拿到的是200M token的订阅,大家可以去试一下:100t.xiaomimimo.com

    要是懒得申请,也可以在 free.stockai.trade 上面直接用 MiMo-V2.5 和 MiMo-V2.5-Pro,不需要登录,完全免费

    #AI工作流 #AI的神奇用法
    21
  • 造App
    2月前
    清明假期返程高铁站等车的时间
    用AI拍了一个电影🎬

    电源剧情来自前两天美国飞行员伊朗救援行动,使用字节的Seedance 2.0模型。
    剧情如下:

    “美国飞行员坠落在伊朗腹地。
    美军硬是把人捞了回来。

    他跳伞一落地,立刻激活紧急GPS。
    徒步24小时,爬上2000米高山,藏了整整12小时。
    伊朗追捕车队越逼越近。

    美军的救援直接拉满。
    重型空中火力劈头盖脸砸向伊朗车队。
    MH-6直升机顶着地面冷枪,强行拔高冲上山顶把人接走。
    撤退时却出了致命意外。

    负责接应的两架C-130J运输机,降落在10公里外的临时机场。
    落地就陷进了烂泥。
    飞不起来了。

    空军立刻开启大规模空中压制,死死盯住周边的伊朗地面部队。
    特种部队在泥地里硬扛了3小时。
    最后三架Dash-8特种飞机紧急赶到,拉走了所有人。
    走之前,美军干脆利落炸毁了带不走的C-130J和MH-6,一点渣都不留给伊朗。

    人必须带走,带不走的装备就地报废。


    视频效果惊艳,不输好莱坞,面部细节都非常逼真到位。。。

    #AI的神奇用法 #AI工作流 #车窗外的风景 #
    00:10
    30
  • 造App
    6天前
    “Google CEO在开场就定了基调:过去这一年,AI行业进入了新阶段,人们不再只关心技术本身,而是想看到AI真正为日常产品带来价值。Google的回答,是今天这场发布会。”

    #AI工作流 #AI的神奇用法

    Google一口气发了多少东西?I/O 2026完整梳理

    00
  • Evelyn17Chen
    5天前
    vibe coding了一个小网站evelynproject8.netlify.app
    pdf改成可交互的html
    可以干啥:
    1.侧边记得笔记直接导到notion里
    2.自动高亮文章论点(p3),但目前这个论点选的我不怎么满意,等考完试再调调
    3.自己改字体大小颜色,有些pdf字真的看得我快瞎了呜呜
    4.ai总结解释这些老生常谈的功能,但我不用也不建议大家用(除了被学校逼着看的弱智书。。。)karpathy大佬说“你可以把思考外包出去,但你不能把理解外包出去”。自己总结的过程就是理解~

    可配合我之前做的插件食用chromewebstore.google.com
    自动预测一些不认识的单词,标在上面,保持阅读原文节奏(p4)。

    我自己很有用这个的需要,我不怎么看书,看的都是些pdf论文,新闻,可能很多GenZ的阅读习惯都跟我差不多,或者干脆不阅读听播客。不过我现在又开始“逼”自己看完整的书了,“心流”状态很重要。
    之前阅读习惯很差,瞎画重点(adhd病友),不记笔记,也没啥阅历无法和自身经历结合起来,看了一两周就忘了。希望记notion笔记能帮我养成好习惯。
    可惜是我现在想记笔记的几篇pdf报告是加密的,解析出一堆乱码hhh,不过以后读论文可以用。

    非结构化数据解析,关联notion,前后端测试,做的时候还是挺麻烦滴,有图的pdf处理挺久没处理好,耗时5h,70刀

    有什么建议直接评论区提出呀,我下周考完试修改~
    #AI工作流
    00
  • EonveraX_AGI_LAB
    7天前
    你有没有遇到过这样的情况:花了几周用AI快速做出一个产品原型,兴冲冲拿给朋友看,对方说挺酷的,但真上线后却没人愿意用?这是因为你跳过了创业中最危险的一步。在做产品之前,先验证假设。

    AI极大地降低了“做出来”的难度,但这也意味着你可以在错误的方向上走得又快又远。真正值得投入时间精力的是“这个问题值不值得解决”,而不是“我怎么把这个做出来”。回答这个问题,唯一可靠的方式就是和真实用户对话。以下是一套一周内可完成的实操流程。

    第一步:写出三个核心假设

    使用下面的填空模板,把想法转化为陈述:

    1. 痛点假设:“我假设 [目标用户] 目前有 [具体痛点]。”
    2. 替代方案假设:“他们目前用 [现有方案] 处理,但感到 [具体不满]。”
    3. 价值承诺假设:“如果有一个产品可以 [核心价值],他们会愿意 [付费/每周使用3次]。”

    第二步:用AI生成访谈脚本

    输入:

    我正在验证创业想法。我的假设是:[粘贴]。请生成30分钟用户访谈脚本:开场白、5个开放式问题(挖掘行为与痛点)、2个封闭式问题(验证假设)、结束语。附注意事项:不推销、不解释、多追问“举个例子”。

    第三步:筛选招募访谈对象

    目标:5人深度访谈 + 5人快速问卷。

    标准(满足至少两条):过去3个月主动搜索过相关方案;曾向他人抱怨过类似烦恼;目前在使用替代方案。

    渠道:朋友圈/行业群、垂直社区、自由职业平台

    第四步:执行访谈并采集数据

    访谈前准备录音并征得同意。访谈中进行追问。访谈后立即转录,让AI分析:

    这是访谈稿。我的假设是:[粘贴]。请提取:①痛点的频率;②现有方案及不足之处;③与假设矛盾的地方;④有没有满足用户的期望。

    第五步:决策检查表

    标准 通过要求
    痛点共鸣 ≥3人主动描述同一个未解决痛点
    支付意愿 ≥2人明确说“我愿意付X元/月”
    无致命矛盾 未出现“其实也还好”“够用了”

    决策:三项通过→进入MVP(只做最核心3个功能);仅前两项通过→调整假设再访5人;第一项不通过→换痛点或用户,先不做产品。

    很多人问AI能不能帮我验证想法?AI可以帮你整理一下访谈记录、提炼一些矛盾点、生成几个脚本,但它不能替你去和人完成对话。下次你想让AI帮助你做产品前可以先问自己。我的假设被验证过了吗?如果答案是否定的,你就知道该从哪里开始了。

    #提示词工程 #创投好文推荐 #AI工作流
    01
  • EonveraX_AGI_LAB
    19天前
    想创业,永远卡在第一步
    - 我要做什么生意
    - 有什么点子可以做
    - 做什么才不会踩坑、浪费时间

    这篇文章只想说明一件事:
    找项目,其实是可以有结构、有步骤地做的

    01|先别问“做什么”,先搞清楚“你是谁”
    1)你到底想要哪种结果
    - 想要一个能带来稳定现金流的小项目
    - 想要一个可以押5–10年的大项目
    建议是
    - 先给自己一个相对清晰的定位
    - 接下来这几年,你更在意的是“现金流”,还是“长期事业”
    2)你的资源和限制是什么
    - 项目不是在“理想状态”里做出来的
    - 是在你“现在这个人生状态”里做出来的
    3)写下“三行创始人简介”
    - 我最擅长的三件事
    - 我手上最独特的一两样资源
    - 我愿意为一个项目付出的最大代价

    02|好点子不是天降灵感,而是反复被忽视的“烦心事”
    - 看报告:今年什么赛道最火
    - 看新闻:谁又融了几千万、几亿
    - 看榜单:还有哪些领域没人做

    他的做法完全相反
    1)从“痛点”开始,不是从“风口”开始
    捕捉三类
    - 反复发生
    - 让人很烦
    - 跟钱有关系
    2)7 天“痛点小本本”练习
    - 在手机里新建一个备忘录
    - 连续 7 天,每天晚上睡前做三件事
    - 写下今天最让你烦的3件事(工作或生活都行)
    - 标记它是偶尔发生,还是经常发生
    - 想一想:如果有人帮我搞定,我愿意不愿意付钱

    03|别在脑子里纠结,用一张小表选项目
    三个维度
    1. 上线速度
    2. 市场潜力
    3. 自己的优势感

    04|别只改 PPT,先找到愿意付钱的人
    MVP的目的不是“好看”,而是尽快验证三件事
    1. 问题是不是真的存在,且足够痛
    2. 解决方案有没有人愿意为之付钱
    3. 以可接受的成本持续找到这类用户
    这个阶段目标
    - 先证明“这个问题确实存在,而且有人愿意让你来解决”然后再看“他们愿不愿意为此付钱”

    05|验证之后,别老盯着“下一个更好的点子”
    结论是真正拉开差距的,是你能不能在一个“还不错的项目”里,持续做深、做久

    最后三件今天能做的小事
    1. 写下那段“三行创始人简介”
    2. 连续七天,给每件事打个“频率+痛感+付费意愿”的分
    3. 从这些烦心事里选出三个,画一张小表,打分,选一个,两周时间试一下,第一个愿意付钱的人出现

    #创投好文推荐 #AI工作流
    01
  • EonveraX_AGI_LAB
    23天前
    顶级孵化器YC合伙人Diana Hu分享:AI不是工具,是公司运行的操作系统

    Diana在YC Startup School上做了一场演讲,主题是“How To Build A Company With AI From The Ground Up”,把AI对于公司的意义,从"提效工具"提升到了"操作系统"的维度。

    主要内容摘要:
    AI是操作系统,不是生产力工具。
    她认为现在大多数人聊AI,还在谈"怎么让程序员多写两行代码",这个框架从根上就错了。AI应该成为公司运行其上的操作系统,每一个workflow、decision、process都应该流经一个持续学习和改进的智能层。

    开环系统天然损耗,闭环才是未来。
    开环就是靠人传信息、靠人同步进度、靠管理层汇报决策,每一个"人类路由层"都是速度损耗。而闭环系统会持续捕获状态、决策和结果,自动反馈到智能层,让公司始终掌握真实情况。

    token maxing > 人力 maxing。
    一个人配上AI工具,现在能完成以前需要一个团队才能完成的工作。StrongDM的代码库里已经没有手写代码了,只有specs和test harnesses:1000x工程师的时代已经来了。

    早期创业者有巨大优势。
    没有legacy systems,没有数千人要重新训练。你可以从第一天就正确地构建。

    ---
    原视频链接:www.youtube.com
    Diana Hu | Y Combinator Partner
    How To Build A Company With AI From The Ground Up | Y Combinator Startup School

    #AI工作流 #创投好文推荐 #AI的神奇用法
    01
  • yvonuk
    1月前
    GPT Image 2昨天发布,我把它加到了 web.stockai.trade 里,用同样的提示词让它和Nano Banana Pro分别生成图片,上面是GPT Image 2,下面是Nano Banana Pro,大家自己比较吧😎

    我感觉GPT Image 2在字体运用上确实要更强一点

    #AI工作流 #AI的神奇用法
    10
  • EonveraX_AGI_LAB
    1月前
    Copilot到Autopilot:红杉没告诉你的三件事


    红杉合伙人Bek说:
    下一个万亿美金的公司
    不是做出更好用的软件
    而是直接帮你把活干完
    这就是Copilot和Autopilot的区别。
    Copilot卖工具 🚗
    Autopilot卖结果 🎯
    卖工具,你永远在和模型赛跑。
    卖结果,模型每次进步都让你的服务更快、更便宜、更难被竞争。
    Bek给了一个让所有人停下来算账的数字:
    $1软件 = $6服务
    一家公司花$1万买财务软件
    花$12万雇会计完成结账
    下一个传奇公司不做好用的财务软件
    直接帮你把账平掉

    ---

    Autopilot最佳切入点:外包
    一件事如果已经外包,意味着三件事同时成立:
    ✅ 企业接受外部主体完成
    ✅ 已有现成预算项
    ✅ 客户已接受按结果付费
    替换外包合同 = 供应商切换 ✅
    替换内部岗位 = 组织架构调整 ❌
    前者摩擦远小于后者。

    ---

    但在中国落地,有三个具体的坑。
    ❶ 信任土壤不同
    美国卖专业判断
    中国买的是"出了问题找得到人"
    ❷ 定价逻辑不同
    美国按结果付费有合同法支撑
    中国采购要"花了多少钱"作基准
    ❸ 数据壁垒高
    医疗/法律/合同数据高度碎片
    Autopilot护城河来自专有数据
    这是中国市场的硬伤
    中国有在做这件事的公司。
    幂律MeCheck:合同审查95%准确率,更接近Autopilot方向,但还没到按结果定价。
    秘塔MetaLaw:订阅制,更偏工具逻辑。
    更现实的是部分结果交付:
    帮客户完成一个具体任务
    而不承接整个工作流

    ---

    判断一个赛道能不能做Autopilot
    问三个问题:
    这个行业的专业人士是不是正在变贵变少?
    客户是不是已经在为"更快的XX"付溢价?
    产出能不能量化到按结果收费?
    三个都是Yes → 就是你的Autopilot机会

    ---

    把视角拉回自己的位置
    Bek真正在问的是三个问题:
    ① 你在卖软件,还是帮客户完成工作?
    ② 你的定价是按工具还是按结果?
    ③ 三年后客户能不能说"不用招那么多人了"?
    最后一个问题最关键。
    如果人力结构没变化
    做的还是工具生意
    不是结果的生意

    ---
    Bek说:
    AI创业最值钱的
    不是让机器更好地辅助人
    而是让机器把人从工作里替代出去
    能想清楚这件事的人
    正在建立下一个万亿美金的公司

    红杉原文链接:Sequoia "Services: The New Software" — Julien Bek,2026.3.5
    sequoiacap.com

    #提示词工程 #AI工作流 #AI的神奇用法
    01
  • 奖杯
    2月前
    以前从网上的红警视频里学到了一个概念,如果你的兵只生产出来但没有行动,那你就是在浪费资源,相对于对手来说你就已经输了。
    面对现在的AI应用,我有了同样的恐慌:如果openclaw停了下来,那其实我就是在资源浪费。但是我没有那么多事需要它干,我也自己没有想清楚让它能持续不断地去做什么,因此陷入了持久的焦虑。#AI工作流
    30
  • 造App
    2月前
    “一切要从载入史册的一幕说起。北京时间3月28日,在世界超级摩托车锦标赛中,张雪机车以近4秒的绝对优势夺冠;次日进行的第二回合,张雪机车再次拿下胜利,实现两连冠。至此,终于有中国摩托车品牌打破了欧美豪强的垄断局面。身后的张雪,二十年前还是湖南的一个修车学徒,历经多年打拼,终于带着自己心中的梦想站上了世界之巅,完成人生逆袭之路。如此一幕,堪称今年最燃。”

    #AI工作流 #创投好文推荐

    投资人开抢张雪

    31
  • EonveraX_AGI_LAB
    1月前
    Claude Design拆解:我总结了几个产品落地可复用的思路。

    Anthropic 4 月 17 号把 Claude Design 这款设计工具挂上了 Labs 预览,底层跑的是 Opus 4.7 的视觉能力。

    大厂已经不想只卖底层了,直接往设计生产链里切。模型从理解需求到出图,Copilot 和 Autopilot 的边界早晚会模糊。如果还在抠软件操作的熟练度,回报会越来越少。

    往后能拉开距离的,大概就三样:能把模糊需求拆成能干的活儿,能攒一套好用的提示词控制体系,能在模型够不到的地方补上增量。

    一、产品上几个值得看的地方

    场景收得特别窄,只盯商业视觉。原型、PPT、品牌规范等,都是高频活儿。与其什么都掺一脚,不如扎进一两个垂直领域往深做。

    设计和代码是打通的。跟 Claude Code 联动,稿子定了直接打包资产和说明,扔过去就能写前端。

    交互主要靠聊,批注和滑块只是辅助。不用跟面板死磕。专业的人把行业经验转成结构化指令和模板更划算。

    工具会记对话历史、偏好和品牌规范。需求含糊了它会追着问受众、风格。

    二、提示词那点事

    泄露的那份系统提示词就四层。第一层定个“资深商业视觉设计师”的身份,输出锁在设计圈。第二层逼它生成前必须追问。第三层靠文字规则管视觉质量。第四层要求产出能跟代码接上,自己先查一遍布局和规范。

    通用框架三步走:先定角色、场景、目标;再给需求、规范、约束;最后说清输出格式、怎么联动、怎么查。

    几个要点:少用“好看”这种虚词,加负面约束,别跳过追问,别脱离场景聊设计,需求得分主次。

    三、Copilot 和 Autopilot,后面怎么走

    Copilot 卖提效,抢软件订阅预算。Autopilot 卖成品,替掉外包人力。

    巨头用大模型做底,Design、Code、Chat 几条线串起生产流程。他们强在模型和生态,弱在垂直深度、个性化和本地化。这几个弱处就是别人的机会。

    现在能上手四件事:能力上从执行转管理,练提示词、拆需求、判价值。场景上找门槛深的领域扎下去。协同上划清人机分工。生态上别硬刚,做垂直模板、部署培训,变成服务方。

    做同类产品的团队,三件事现在能做:场景往深扎;提示词别省功夫;收费想清楚。

    企业盯三条线:业务分层、能力建设、风险防控。

    四、最后

    Claude Design 拆解下来,印象深的是它的路数明确。场景收窄、链路拉通、交互别复杂、记习惯会追问,这几招放别的 AI 应用一样管用。巨头往下压,你只要比它钻得深、转得快、离用户近,位置就有了。

    #AI工作流 #AI的神奇用法 #创投好文推荐
    01
  • 造App
    6天前
    “在 AI 时代,技术的迭代速度已经从“月”缩短到了“周”甚至“天”。当模型能力呈指数级增长时,团队该如何打破常规,让产品以最快的速度交付到用户手中?作为目前备受瞩目的 AI 公司,Anthropic 的产品团队以其惊人的交付速度和高质量闻名。今天,我们特别整理了 Claude Code 产品负责人 Cat Wu 的公开分享。她不仅揭秘了 Anthropic 是如何将发布周期大幅缩短的,还分享了在 AI Native 时代,产品经理和团队需要具备的全新技能与工作原则。
    无论你是产品经理、开发者,还是对 AI 发展充满好奇的探索者,这篇文章都将为你带来极具价值的启发。”

    #AI工作流 #AI的神奇用法 #PM每日好文推荐

    Anthropic 产品团队凭什么跑得比所有人都快?Claude Code 产品负责人的7个AI心法

    00
  • 造App
    3天前
    OpenAI官方最新发布《OpenAI如何使用Codex/AI 编程》。

    哪怕你是零基础小白、产品经理、设计师,只要把 OpenAI 内部这6 个神仙技巧融入到你的 Vibe 里面,效率直接拉满!

    💡 OpenAI官方教你:如何优雅地 Vibe Coding?

    1️⃣ 开启“询问模式”(Start with "Ask Mode")
    ❌ 别一上来就让 AI 哐哐写一堆代码,很容易跑偏。
    正确姿势:先用大白话问 AI:“我想做个番茄钟 App,你觉得架构该怎么设计?”等 AI 给出完美方案、你点头确认后,再让它动手。
    2️⃣ 像写 GitHub Issue 一样写提示词
    ❌ 拒绝无效沟通,别只发一句“帮我写个登录页面”。
    正确姿势:明确告诉 AI 文件路径、组件名字。比如:“参照【首页模块】的视觉风格,帮我在【用户中心】实现一个第三方登录功能”。给足上下文,AI 才不会胡说八道。
    3️⃣ 建立你的专属AGENTS.md 文件(⭐核心神技)
    💡 很多人的 AI 聊着聊着就“失忆”了?OpenAI的秘诀是在项目根目录下建一个 AGENTS.md 文本文件。
    📝 把你产品的特殊业务规则、命名规范、或者是你个人的审美风格(Vibe)通通写进去。每次 AI 提笔前先读一下它,保证风格永远在线!
    4️⃣ 用“Best of N”让 AI 卷起来
    ❌ 别只看一个生成结果。
    正确姿势:让 AI 针对同一个功能一次性给出 3 个不同实现方案(N个方案),你来当阅卷老师,挑一个最优雅的,或把 A 方案的界面和B 方案的算法拼在一起!

    📚 跟着这套结合了 OpenAI 规范的全新课程工序走,1周完成蜕变:
    第一阶段:AI 时代产品意图课➡️ 告别死记语法!专门学怎么把脑子里的“灵感”和 OpenAI 提倡的“结构化提示词”完美融合。
    第二阶段:全自动 AI Agent 工具实战➡️ 直接上手最新一代 AI 编程智能体。学着去“指挥”AI 批量改文件、自动写单元测试。
    第三阶段:商业化闭环与上架 ➡️ 推广。
    #提示词工程 #AI工作流 #AI的神奇用法

    🔥Vibe Coding怎么落地?OpenAI 官方教程 - 小红书

    01
  • yujiaq
    16天前
    我们不能把未来让给anthropic一家公司

    anthropic自己也清楚基座模型没有商业护城河,所以才禁止第三方使用,做managed agent,尝试把短期模型领先优势转化成长期的infra lockin优势。明牌绑架

    model neutral 不是可选,是我们必须为之努力的必选未来。

    假设情景1:领域rl大幅提高基座模型效果。这对anthropic极其有利,它可以形成数据,infra的多重锁定。我们需要开源模型拯救
    假设情景2:通用模型继续scale。rl效果不明显。model neutral 中立的 harness控制用户数据和交互入口。仍然是harness的机会

    #AI工作流
    00
  • 先为
    18天前
    23岁应届生|杭州/深圳/上海求运营/AI/AI产品实习🔥
    快手创业号7个月0→6000+粉,播放稳2-3万
    独立用AI落地阅读类MVP全流程
    心理学+教育学背景,懂用户洞察
    会Python基础、AI工具(Cursor、OpenClaw、秒哒等等),逻辑执行力拉满
    大概7月初左右到岗|可长期实习
    期望薪资5-11K
    求内推/面试!
    📱15633912865 📧a2819292@qq.com
    #AI工作流
    00
  • 造App
    2月前
    单月消耗 19 亿 Token!Cursor 让我一个人活成了一支 AI 团队 🚀

    作为一名10年经验的资深程序员
    适逢其时
    赶上AI爆发大潮
    越发觉得个人+AI的巨大杠杠作用
    如果能将整个杠杆正确地用到软件开发AI编程上
    那必然空间无限♾️

    我现在
    不是在写代码,是在指挥像素的流动

    19 亿 Token 换来了什么?📈
    • 开发周期:1 个人,两个周末,跑通全栈视频 AI 应用 MVP。

    • 工作量:相当于 5 人外包团队 1 个月的高强度产出。

    • 高频交互:全天候 Command + K,AI 毫秒级重构 FFmpeg 与 OpenCV 逻辑。

    AI 抹平了技术门槛,剩下的只有你的想象力。

    #提示词工程 #AI工作流 #AI的神奇用法

    💻Vibe Coding,单月消耗 19 亿 Token! - 小红书

    20
  • NicoleChan
    2月前
    如果你像我一样,不会识人,
    总是踩坑
    那么这个[心理学识人]提示词一定要收藏
    我基于这些年遇到的各种人总结的评判维度
    帮助你发现身边的宝藏,避坑不靠谱的人

    请基于心理学视角,对一个人进行观察和理解。不要根据单一事件下结论,而是尝试从以下多个维度去分析这个人的稳定模式。重点关注长期行为模式,而不是一次性的表现。

    1. 恐惧与压力反应
    观察这个人在面对压力、不确定性、失败或冲突时的反应方式。例如是否倾向回避、攻击、控制局面、取悦别人、否认问题或转移责任。这些反应通常会揭示一个人的核心不安全感以及应对威胁的方式。

    2. 自尊的主要来源
    分析这个人的自我价值主要建立在什么基础上,例如能力和成就、被他人喜欢、地位和权力、道德优越感、独立自主等。如果这些来源受到威胁,这个人通常会产生较强的情绪反应。

    3. 核心渴望与长期动机
    观察这个人长期投入精力的方向,以及他真正想要得到的东西。例如安全感、亲密关系、自由、成就、认可、控制感或影响力。长期行为往往比语言更能说明一个人的真实动机。

    4. 防御机制
    分析这个人在面对羞耻、焦虑或批评时常用的心理防御方式。例如否认问题、合理化自己的行为、把问题投射到别人身上、回避冲突、理想化别人或贬低别人。这些模式往往是自动化且重复出现的。

    5. 情绪调节能力
    观察这个人如何处理自己的情绪。例如是否能够意识到自己的情绪并逐渐调节,还是经常压抑情绪、情绪爆发、把情绪归咎于别人,或者完全逃避情绪问题。

    6. 责任归因方式
    当事情出现问题时,这个人如何解释原因。是否习惯把问题完全归因于环境和他人,或者全部归因于自己,还是能够比较现实地看到不同因素的作用。

    7. 边界感与权力关系
    观察这个人如何处理人与人之间的边界和权力关系。例如是否尊重他人的时间和空间,是否容易控制别人,是否过度讨好别人,是否能够在冲突中表达自己的立场。

    8. 行为稳定性
    观察这个人在不同情境中的行为是否一致。例如对强者和弱者是否表现不同,对朋友和陌生人是否完全不同。稳定性越高,越容易理解其真实人格结构。

    9. 共情能力
    分析这个人是否真正能够理解他人的情绪和处境,并在行为上做出调整。区分语言上的共情表达和实际行为上的共情反应。

    10.现实校验能力
    观察这个人对现实的感知是否准确,是否能够区分自己的想法、感受和客观事实。例如是否经常过度解读别人的意图,是否容易陷入灾难化思维,是否能够接受与自己预期不符的信息,还是倾向于扭曲事实以符合自己的信念。现实校验能力较弱的人往往难以从经验中学习和调整。

    在分析时,请优先依据长期行为模式,而不是单次事件。避免简单贴标签,尽量描述行为倾向和心理机制,并指出这些模式可能在什么情境下表现得更明显。

    #提示词工程
    #AI工作流
    #AI的神奇用法
    61
  • EonveraX_AGI_LAB
    2月前
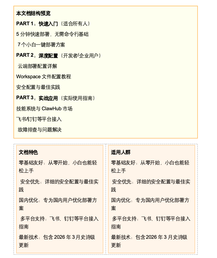
    零基础也能看懂OpenClaw最全入门指南来袭!

    我们搜集整理了一份OpenClaw从部署,到设置并应用的全流程指南🔥

    新人可以简单地入门并部署属于自己的OpenClaw
    教程全文共73页,包括:
    1、OpenClaw是什么
    2、部署方式
    3、配置要点
    4、核心功能
    5、技能系统
    6、通讯接入
    7、安全设置
    8、性能调优
    9、故障排查
    10、深度运维

    💪有兴趣的可以联系我们领取~
    #AI的神奇用法 #AI工作流
    02
  • EonveraX_AGI_LAB
    25天前
    AI让你的竞争壁垒消失了?这7个护城河反而更强💪

    2026年,95%的企业仍无法从AI投资中获得回报。

    更震撼的是:两年前构建复杂SaaS功能需要数周,今天独立开发者用Cursor周末就能完成MVP。

    如果你的护城河是代码,那你根本没有护城河。

    什么不再是护城河?
    ❌ "我们使用AI" — 每家公司都在用,6个月就被追上

    ❌ "我们是第一" — 产品构建速度快10倍,先发优势只剩几个月

    ❌ "功能更多" — 没深度的广度是反护城河

    AI时代的7大护城河
    1️⃣ 数据网络效应(最强)
    每个用户交互让所有用户受益。Gong拥有数百万销售电话标注数据,竞争对手永远追不上。

    2️⃣ 工作流集成深度
    四个层级:数据存储(弱)→ 流程执行 → 决策自动化 → 机构记忆(最强)

    Level 4不是替换软件,是替换组织多年积累的直觉。

    3️⃣ AI模型专业化
    针对50万份法律合同微调的模型会优于GPT-5 — 因为见过更多相关案例。

    从提示工程(几小时可复制)到领域推理链(需要多年),层层递进。

    4️⃣ 专有数据资产
    拥有竞争对手无法获取的独特数据。策展深度被低估。

    5️⃣ 生态系统
    时间积累的合作伙伴网络、模板和社区资源。

    6️⃣ 社区与信任
    AI颠覆带来不确定性,信任成为稀缺资源。

    7️⃣ 执行速度
    AI放大了速度优势 — 快的团队变得更快。

    护城河要堆叠
    单一护城河不够,要组合:

    数据网络 + AI专业化 = 改进速度更快

    工作流 + 专有数据 = 无法复制

    社区 + 生态系统 = 自我强化

    投资人共识
    24位顶级VC一致认为:2026年预算集中化,只有真正交付价值的产品才能拿到钱。

    "模型性能和提示词的优势几个月就消失。" — Wing VC

    窗口期在缩短
    "可防御"和"商品化"之间的时间比以往都短。

    未来赢家不是有最佳AI模型的公司,而是构建了AI无法复制的护城河 — 信任、数据、工作流集成、时间带来的复合优势。

    翻到最后一页,用17个问题自查你的护城河👉

    💭 如果你也在做AI+SaaS

    我每周会拆解1-2个真实案例,分析它们的护城河打法。

    评论区说说你最关心哪个护城河,数据网络?工作流集成?还是AI专业化?

    下期根据大家的投票来深挖🔍

    #AI工作流 #AI的神奇用法
    01
  • 造App
    26天前
    “过去,人围绕工具安排工作。现在,工具开始深度参与工作。

    接下来,人只负责决定方向,把实现彻底交出去。你可以把思考过程交给模型,让它帮你生成、执行。

    但有一件事始终不能交出去:知道什么是对的,什么是真正值得去做的。

    这是 2026 年的起点,也是接下来四年的主题。”

    #AI工作流 #AI的神奇用法 #PM每日好文推荐

    红杉 AI 大会2026:工作方式,彻底变了

    00
  • 造App
    28天前
    Cursor 💲20刀继续续费
    代码效率干起来

    #AI工作流 #AI的神奇用法
    00
  • EonveraX_AGI_LAB
    1月前
    看完YC W26的191家公司,我们发现4个趋势……

    一、先看大盘:191 家公司在做什么?
    用一句话概括:这是近年最“硬核”的一届 YC。

    一共有 191 家公司 入选这一批次
    其中 64% 在做 B2B 软件:AI 原生服务、AI 增强软件、开发者基础设施、AI 研究工具。这一批次整体进入 YC 历史 TOP 20% 的评分区间,强度被 Rebel Fund 算法评为“历届最强”。预计会跑出 20 家独角兽,命中率大约是历史平均的两倍

    更细一点拆开,会看到 5 大赛道的分布:
    1、B2B 软件 119 家:AI 原生服务、AI 增强办公、开发者工具、AI 研究平台等
    2、工业 / 硬件 27 家:机器人、航天、国防、消费硬件、能源与工业
    3、金融科技 21 家:Agent 支付、保险、投行 / M&A、借贷、交易平台
    4、医疗健康 15 家:初级诊疗 AI、药物发现、FDA 文档自动化、医疗翻译
    5、消费者 9 家:AI 游戏、语言学习、笔记硬件、收藏卡牌等

    简单讲:软件还是主角,但这一届 YC 非常明确地在押注“AI + 现实世界”的机会。

    二、四个正在发生的趋势
    趋势 1:AI 正在重写那些“最老、最被忽视的行业”,而不是再卷一个新 App - 这一批公司里,几乎每一家都在用 AI,但真正有意思的是:他们不再盯着互联网红海,而是把牙医诊所、传统诊所、农业牧场、工业供应链、法律服务、线下录音硬件这些看上去很老派、很难改动的行业重新做了一遍。很多赛道过去因为系统老旧、链路复杂、没人愿意碰,一直被资本忽视;2026 年开始,AI 更像一层“新电力”和“新操作系统”,悄悄接到这些老行业的底层,把原本没人想动、也不敢动的角落,一点点翻新。

    趋势 2:硬科技强势回归 - 这一批里面有:月球太空酒店、电池和能源基础设施、自动化仓储机器人、反无人机雷达、农业无人机、工业传感器……以前大家觉得“做硬件太难”,现在越来越多团队在做“硬件 + SaaS + AI”的组合,用软件的商业模型去承载硬科技的护城河。

    趋势 3:医疗 AI 从 Demo 走向合同 - 接近 10% 的公司在做医疗相关:初级诊疗 AI、牙科诊疗、FDA 文档自动化、药物发现。以前大家停留在 Demo 和论文,这一批公司已经在和医院、诊所签合同,真正把 AI 写进诊疗流程和医保支付里面。

    趋势 4:Legal Tech 进入“后 Harvey 时代” - Harvey 已经把“大律所通用法律 AI 平台”这块蛋糕吃得差不多了,新一批 Legal AI 不再拼谁做得更大,而是切得更窄、更深:有人只做创业公司合同,有人只做合规/移民/特定诉讼,有人干脆直接开一间“AI 原生律所”。底层模型可以用现成的,真正的竞争点变成——谁在某一个具体法律流程上,把体验做得又快又便宜、让原来只有大公司用得起的服务,被普通创业者也用得起。

    ---------

    如果你:
    1) 想系统性跟进全球最新的 AI 公司、模型和工具,而不是刷到什么看什么
    2) 正在思考要不要 all in AI,想找 1–2 个同频的人一起验证一个想法
    3) 或者已经在做产品了,想拿到第一批用户、复盘增长打法、对接早期资本

    EonveraX AGI LAB是一个面向AI创业者的AI原生组织。我们连接创始人、优秀人才、资本和AI基础设施,帮助有想法的个体在AI时代创新。
    我们在做的分为四个版块:深度孵化陪跑、运营增长咨询、资本链接、高质量社群。这里有:一群真的在做项目、在写代码、在跑市场的人,线下聚会、资源匹配、圆桌讨论、嘉宾分享、每日资讯全覆盖,更有重磅知识库即将上线,想加入我们的请在下方留言【Lab】

    欢迎加入我们!

    Do Something Cool & Make a Difference
    #AI工作流 #AI的神奇用法
    02