即刻App年轻人的同好社区
下载
App内打开

设计师的日常

给互联网设计师们,在这里分享你的创意和作品

66805人已经加入

  • 龙爪槐守望者
    2天前
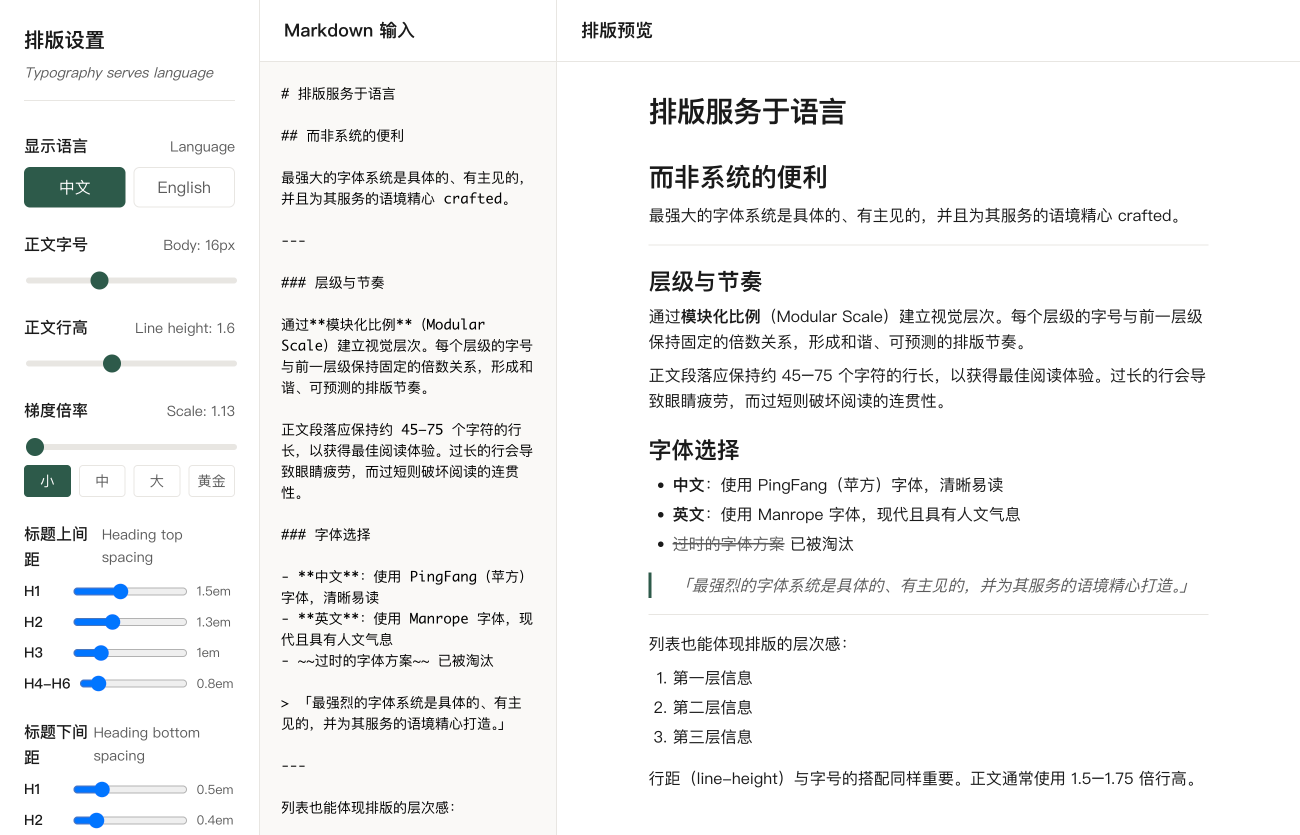
    ### UI Design Dictionary — 把常见 UI 交互拆成 108 个“乐高积木”的可视化词典

    把导航、表单、布局、反馈、媒体、Onboarding 等常见 UI 模式拆成 14 大类、108 个 pattern,每个都有小示意+一两句中日文解释。牛的点在于:它不是讲抽象概念,而是按「Tab Bar、Drawer、Command Palette、Skeleton、Empty State…」这种实战名词来整理,特别适合作为灵感库和团队对齐的“标准词表”。如果你做产品、设计系统或写需求,这站值得先码一波。

    🔗:ui-design-dictionary.pages.dev
    03
  • 麻丝
    1天前
    被甲方爸爸完虐的一天
    完全不知道自己要什么
    全凭想象
    和他说不行偏不信
    一个个试过来……果然不行❌
    哥您要么直接使唤ai吧!
    10
  • Kennyzhang29
    3天前
    肯尼的碎碎念⬇️

    想分享给刚上大学的我:关于设计的几个真相

    我是一个还算年轻的设计师,入行不到十年。 但最近,有了一些挺深的感受,很想讲给“刚上大学的自己”听。
    也许你现在正好也在那个阶段。

    这个视频里,我想讲两个可能不太讨喜的结论:
    第一,这个世界上其实没有所谓的“原创设计”。
    第二,想把设计做好,是一件比你想象中更痛苦的事。 甚至很多时候,项目会在推进的过程中,一点点偏离你最初的想法。

    也是想聊清楚几个问题:
    为什么很多设计,看起来很新,但你总会隐约觉得“好像在哪见过”?
    为什么设计师越认真、越想做好,反而越容易陷入焦虑和消耗?
    以及,对设计师来说,最重要的习惯到底是什么?该怎么慢慢建立?

    这些问题,其实不只是“创意”能解释的。 它更多是信息、经验、商业环境,以及现实条件共同作用的结果。

    如果你正在学设计, 或者刚刚进入这个行业, 甚至还在犹豫这条路到底适不适合自己——
    这条视频,可能会帮你把一些模糊的感受,慢慢理清楚。
    也希望你能更早一点,对这个行业建立一个更真实的预期。
    作为一个过来的人,我也想把一些不太会被讲出来的小真相,讲给你听。

    这不只是关于设计, 也是在聊一个创作者,该怎么面对创作里最难受、但又绕不开的那一部分:改稿。

    想分享给刚上大学的我:关于设计的几个真相 - 小红书

    00
  • 大黑天
    1天前
    能6点下班的设计师应该很少吧,毕竟被迫加班有时候就来自于设计师负责人。
    10
  • 闲的四一
    1天前
    ai(人工智能)出现后,Adobe illustratior该叫什么?
    20
  • Kennyzhang29
    2天前
    看好设计就像对大脑做马杀鸡。(随意翻阅Pinterest有感)
    20
  • 龙爪槐守望者
    2天前
    Sections.wtf — 只收集「好看网页区块」的灵感图库

    帮你把各种优秀网站里的「局部模块」拆出来做灵感库:Hero、Pricing、Testimonial、FAQ、Bento、菜单、Footer 之类,按类型分类好,点进去就能看具体案例。适合做落地页、作品集、SaaS 官网时卡壳的设计师和产品经理,用来抄结构、抄信息架构,而不是整页乱抄。支持订阅周刊,算是一个垂直在「网页分区」层面的设计灵感站。

    🔗:sections.wtf
    00
  • SUKIII
    6天前
    Figma 的Plugins太好用了
    果然官方还是最好的
    现在已经能指挥cursor在figma里画图了
    不再需要pencil这类产品了
    38
  • MrCoffeeTalker
    1天前
    没法保持打开的食用油盖子是个坏设计

    这意味着量取食用油时要两只手操作瓶身,一只手的话控制不好盖子自己复位盖起来就会弄得油到处都是。
    30
  • SUiTHiNK
    1天前
    粉鸦
    10