即刻App年轻人的同好社区
下载
App内打开
梁某银
2年前
我的Obsidian方法论

---

之前分享的为什么你不该沉迷知识管理(web.okjike.com),没想到被大佬@ChatV 和一些朋友关注了,同时收获50+点赞,让小透明的我实在受宠若惊。

我的Obsidian方法论,主打一个懒得折腾、够用就行。我也还在摸索,现在梳理一下,一来用于分享,抛砖引玉,二来以后更新迭代,能为自己作参考——想到少楠老师的「笔记要用来增援未来的自己」。

- 外观:主题默认,强调色红色。

其实Obsidian自某个版本更新后,我就觉得默认主题也非常简洁好看,能满足安心码字的需求,其他的主题略显喧宾夺主。

- 使用插件:

Dataview:可以根据标签、文件夹索引笔记。

Image auto upload Plugin:图床工具,搭配PicGo软件。

Local REST API:用来剪藏文章到本地,搭配浏览器扩展Obsidian Web。

Outliner:方便控制大纲笔记。

Templater:模板工具,新建一个文件夹,把模板放里面,能绑定文件夹和其他笔记,例如我在Note新建笔记,就自动增加带有格式的笔记。

- 笔记结构:INKP,源自公众号「L先生说」的方法,具体在《打开心智》一书中第五章有详细介绍(微信读书已上架),尽管我还没有完美使用,但也能解决我的大部分需求。

Inbox 收集箱:收集信息,我在下面设一个Daily Notes文件夹,记录每日生活,所见所闻。

Note 概念笔记:文件命名为「概念」,例如「认知负荷理论」是一个概念,「认知符合理论的使用技巧」则不是。

Knowledge 主题笔记:以主题统筹Note里面的笔记,例如「学习方法」是一个主题,而「认知负荷理论」笔记就能被链接到下面。

Project 项目笔记:我的工作文件会放里面,例如稿件,公司信息等等。

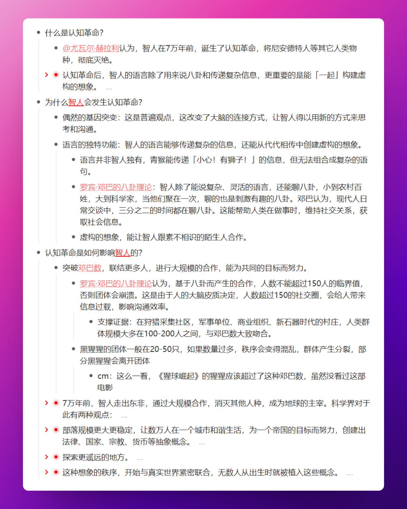
- 笔记方法:WYH结构,在Note文件夹里的笔记,我尽可能遵循这个结构,它可以理清一个概念的脉络。

WYH:即what-why-how(这个概念是什么-它的原理如何-我该如何运用),后面看到关于这个概念的内容,都可以增添到笔记里,图3里就是我看《人类简史》时的「认知革命」笔记。

作用:李笑来在《财富自由之路》说过人的操作系统的最基础是「概念与关联」,而INKP里的Note就是概念,Knowledge就是理清概念间的关系。

- 同步方法:OneDrive,在家里和在公司都能使用。

- 双链功能:详见 web.okjike.com

- 为什么选择obsidian:web.okjike.com

注:如果你点击我的主页,会看到我连发三条。因为本来只想写这条,但写着写着发现为什么选择obsidian需要另开一条,双链功能又需要重新写一条,因为全部写在这里会太臃肿,于是乎……

又注:主要是因为没有开即刻会员(穷),不能发表后再编辑,只好用这种笨办法。
831

来自圈子

圈子图片

笔记交流站

10185人已经加入