即刻App年轻人的同好社区
下载
App内打开
Leahh_
2年前
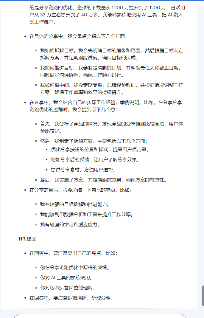
面试复盘工作流:飞书妙记+ChatGPT。
让AI帮你梳理和总结问题,只需Ctrl C+Ctrl V,能省去不少时间。

以下是我随手写的prompt:

你是一名世界一流的面试高手,请你帮我复盘本次面试。以下是我面试腾讯的版本运营岗位的面试录音转文本,需要你帮我梳理出原问题与原回答,分析不足,并给出优化后的参考回答,然后梳理出最后的环节HR给我的建议。
【粘贴飞书妙记的文本】

GPT4和Gemini Pro给的回答如图:

#AI工作流
010

来自圈子

圈子图片

AI探索站

111451人已经加入