即刻App年轻人的同好社区
下载
App内打开
Lone-Ranger
329关注64被关注0夸夸
一个好奇的人
Lone-Ranger
22天前
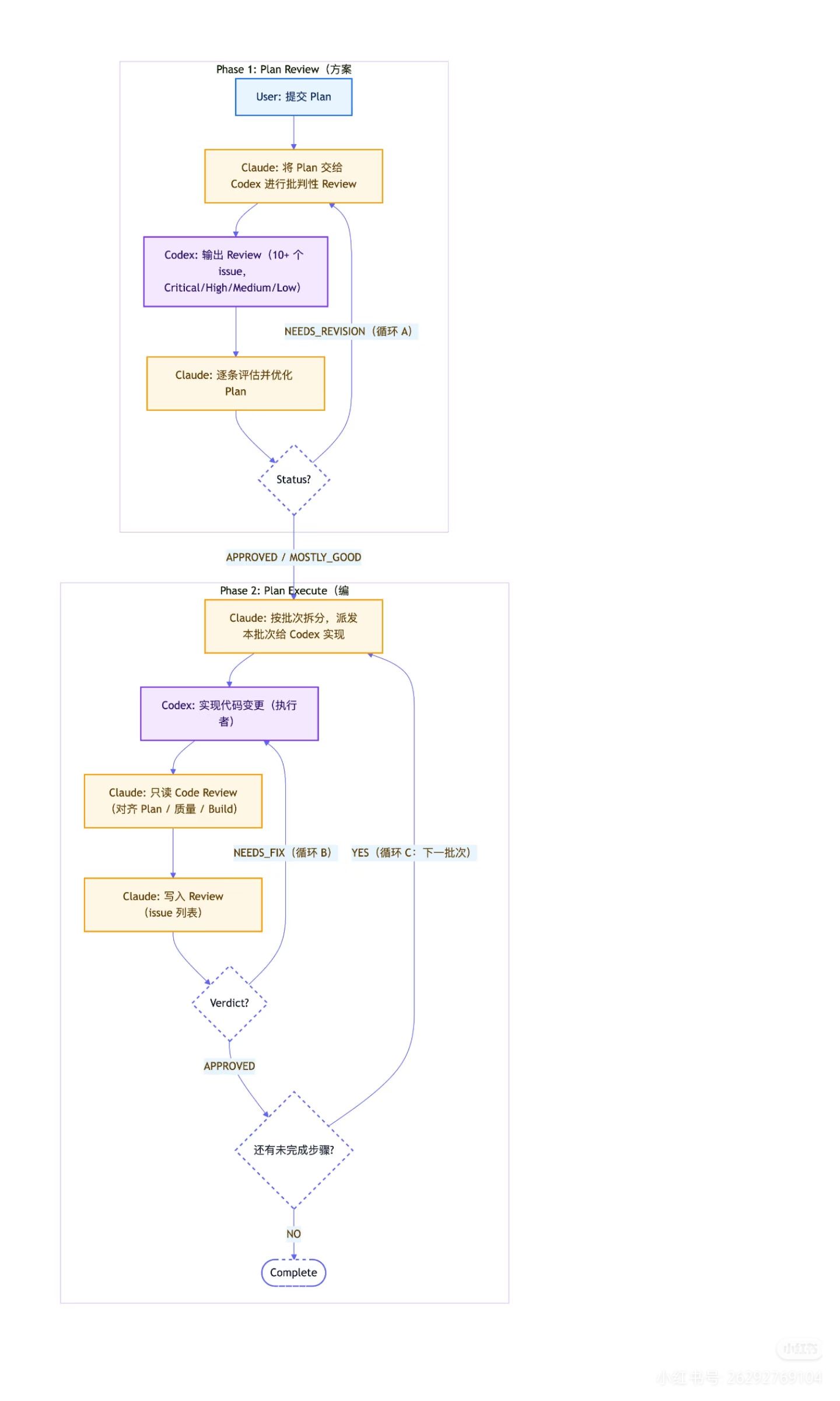
我日常喜欢用Claude来做项目的架构师,而codex做代码执行者,不管是claude还是codex,我对他们的生成的结果都保持怀疑态度的,但我又不可能去看一行行代码看,所以我日常使用的一个最常用方式,就是让他们互相进行 review。

在这个过程中,我往往充当一个“无情”的复制粘贴者。比如 Claude 做完架构或方案设计后,我就让 Codex 去 review,再把 Codex 的 review 结果复制粘贴回 Claude 的终端;或者 Codex 写完代码,我就让 Claude 去 review,再把 review 意见贴回给 Codex。我成了他们之间沟通的桥梁,这种方式非常低效。

因此设计了两个skill实现了claude与codex的高效协作,自动沟通与评审,解放双手提升效率

skill链接🔗:github.com claude-gpt-workflow
00
Lone-Ranger
2月前
看了下过去30天的token消耗量是1亿左右(只算了cc和codex),下一阶段的目标是每天达到1亿token🎯
00
Lone-Ranger
3月前
我的gemini终于也有了记忆功能了。我新开的的聊天框发它一个截图之后,它还结合了最近跟他聊到的项目进行了分析,这是第一次😆
00
Lone-Ranger
3月前
整了个新玩具,现在可以愉快地用嘴coding了
00
Lone-Ranger
7月前
用Nano Banana实现了类似瞬息宇宙的视频
1. 先让其生成一张自拍照
2. 然后保持人物主体不变,变换背景的建筑为各个国家的地标志性建筑,国家越多越好
3. 拼接成视频
00
Lone-Ranger
7月前
🍌😆
00
Lone-Ranger
8月前
不知不觉,Flomo 里的笔记已经积累到了 1000 条。回顾一看,发现其中大多是碎片化的记录,真正经过自己思考与沉淀的内容却占少数。接下来,希望能逐步提升深度思考类笔记的比例,让记录不只是“收藏”,而是真正促进理解和成长的工具。📒
00
Lone-Ranger
8月前
昨天看到一个APP很有意思,叫做计划教练(plancoach),在小红书上有30多万的点赞收藏。它切入的点很妙,主要是帮助用户克服拖延症(产品理论:杀死拖延症的是极致的具体),把用户不愿意面对的任务一键拆解成极其具体的步骤,每个步骤都可以轻而易举完成,而且配了引导性文字,降低用户的心理阻力。 拆解完后用户只需要跟着每一步,完成后便将其划掉,整体体验还是很好的。

看到这个产品,第一反应想到了备忘录,备忘录其实很适合集成这样的功能。日常也会在备忘录记录些想要做的事情,不过也就记录下,后面就不了了之了。 而每个手机厂商的系统应用都有备忘录,但看到planCoach热度这么大😲,说明各个手机厂商的备忘录都没有很好解决这个需求,是因为没有洞察到这个痛点?还是其他原因呢🤔,此处手动@各个手机厂商,

还有个现象也很有意思,不管是小猫补光灯还是PlanCoach,都是发现需求之后,先开发ios再开发安卓(嗯…鸿蒙还不配🥲),都说苹果用户消费能力强,其实鸿蒙手机用户消费能力能力也很强,毕竟手机也不便宜(手动狗头)。国内外用户使用习惯还蛮不一样的,国外用户会习惯打开谷歌搜索,找到网页,用完即走。而国内用户会问在哪可以下载app,也不是说哪个方式就一定更好,个人而已,其实不想下那么多app,能用小程序就不会用app。
00:35
00
Lone-Ranger
1年前
今天来对我的第一个产品(wechatreport.com)复盘下,从2024年4月5号开始写下第一行代码,到如今也快10个月了。这篇文章既是这10个月的心路历程,也是对该项目的经验复盘(踩坑指南),希望对大家有所帮助

感谢@哥飞 的出海鼓励(虽然第一个产品是面向国内用户🤣);感谢@BigYe程普 开源的 smart-excel-ai 让我可以快速开发上线网站。

新的一年继续努力💪

从0到2000元,我花了10个月

25
Lone-Ranger
1年前
kimi 也出年度报告了🤫
20