即刻App年轻人的同好社区
下载
App内打开
李自然
408关注33k被关注42夸夸
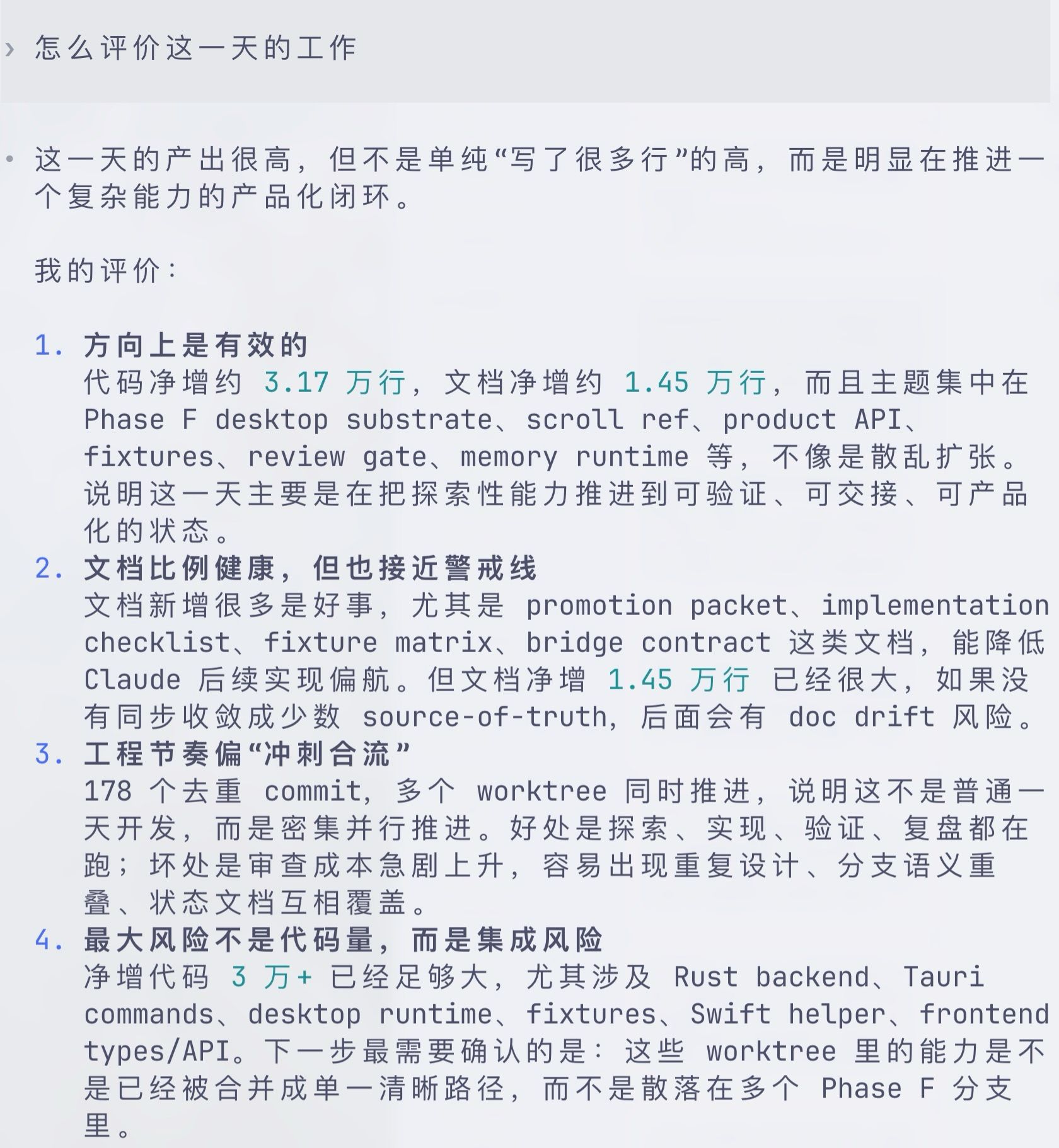
我也绝非等闲之辈!🥹
李自然
11天前
春节期间vibe coding了两个站,一个每天分析几百篇arxiv论文,输出一份简报;一个从英文一手信源,整理一份不加味精的AI资讯

ai-brief.liziran.com
ai-digest.liziran.com

本来是我自己用的,现在公开出来,看看对大家有没用🥹🥹

我的公众号“李自然说”也同步每天内容更新,不过公众号无法做到全自动化,需要每天等待我扫码才能发送,信息会比网站慢一些🙃🙃

明天开始,这个公众号日更

420
李自然
16天前
1. 买magic keyboard,
2. 把主板和指纹键拆出来,
3. 3d打印一个外壳,贴在显示器后面或者桌面下面,
就可以用机械键盘的同时用指纹解锁了。
图片左边那个带电池,右边那个插显示器的usb。
10
李自然
18天前
一个用户辱骂gemini cli,gemini拒绝为他工作了。

我有时会打错字,让ai滚回到之前的版本,而不是回滚。我现在担心我的ai也罢工了。
32
李自然
22天前
再次在雪场过年,今天人不多。

我平均几天才滑一次雪。滑雪不是最重要的,住在雪场的vibe很重要。
60
李自然
23天前
天天见这座山,已经三个月
40
李自然
24天前
有次我和一个投资人,一个创业者聊天,他们说了几个很厉害的产品,我听都没听过,当时感觉非常羞愧,回来一看,麻了个逼,全是中文媒体吹出来的。

所以那些低质信息,不光是小白看,很多大佬也爱看,污染整个行业。
1510
李自然
25天前
在团队里找一个华人,放在c位猛吹,让大家high起来,这招真的屡用不爽。

从公开一手材料来看,姚顺宇没在两篇论文的作者名单里面,而且官方点名了突出贡献者(Luong、Mirrokni、Feng、Woodruff),Yao也没在里面,但是Yao在官方致谢支持贡献者里面。所以合理推测,Yao对项目有实质贡献但并不核心。

事实上姚顺宇自己的tweet也是比较谦虚的,都是媒体发挥的。

我无意批评这篇文章,因为除了夸Yao之外,这篇文章的核心事实是准确的,在中文信息圈质量已经算很好了,作为一个业余自媒体人,我知道劣币驱逐良币,标题党也实属无奈之举。中文信确实让人一言难尽。
63
李自然
29天前
AI眼镜百镜大战,现在用户很多都是科技产品的early adopter,如果开放让用户自己写小应用,甚至支持戴着AI眼镜vibe coding,我觉得能卖爆。

现在都是类似的方案,同质化的产品,没什么意思。
41
李自然
1月前
草,ai不想工作了,太离谱了,他在我的输入提示那里,暗示我“今天先到这里”,我之前从来没说过类似的话。
103
李自然
2月前
好多年没看过中国队踢球了,今天看了u23亚洲杯的决赛
10