即刻App
年轻人的同好社区
下载
App内打开
jiahuui
279
关注
196
被关注
1
夸夸
jiahuui
2月前
期待
此间dasein: 即将开始内测,希望朋友们能来大测特测💙
1
0
0
jiahuui
3月前
今年很大的一个转变是
开始意识到很多情绪是不必要的
这个事情必须做吗,有多想做,可以不做吗
如果真的下定决心
其中的尴尬,不堪,痛苦等等
这些代价
都是可忍受,可忘记,可治愈的
虽然事后看来那些自以为的痛苦其实都是恐惧
18
1
1
jiahuui
3月前
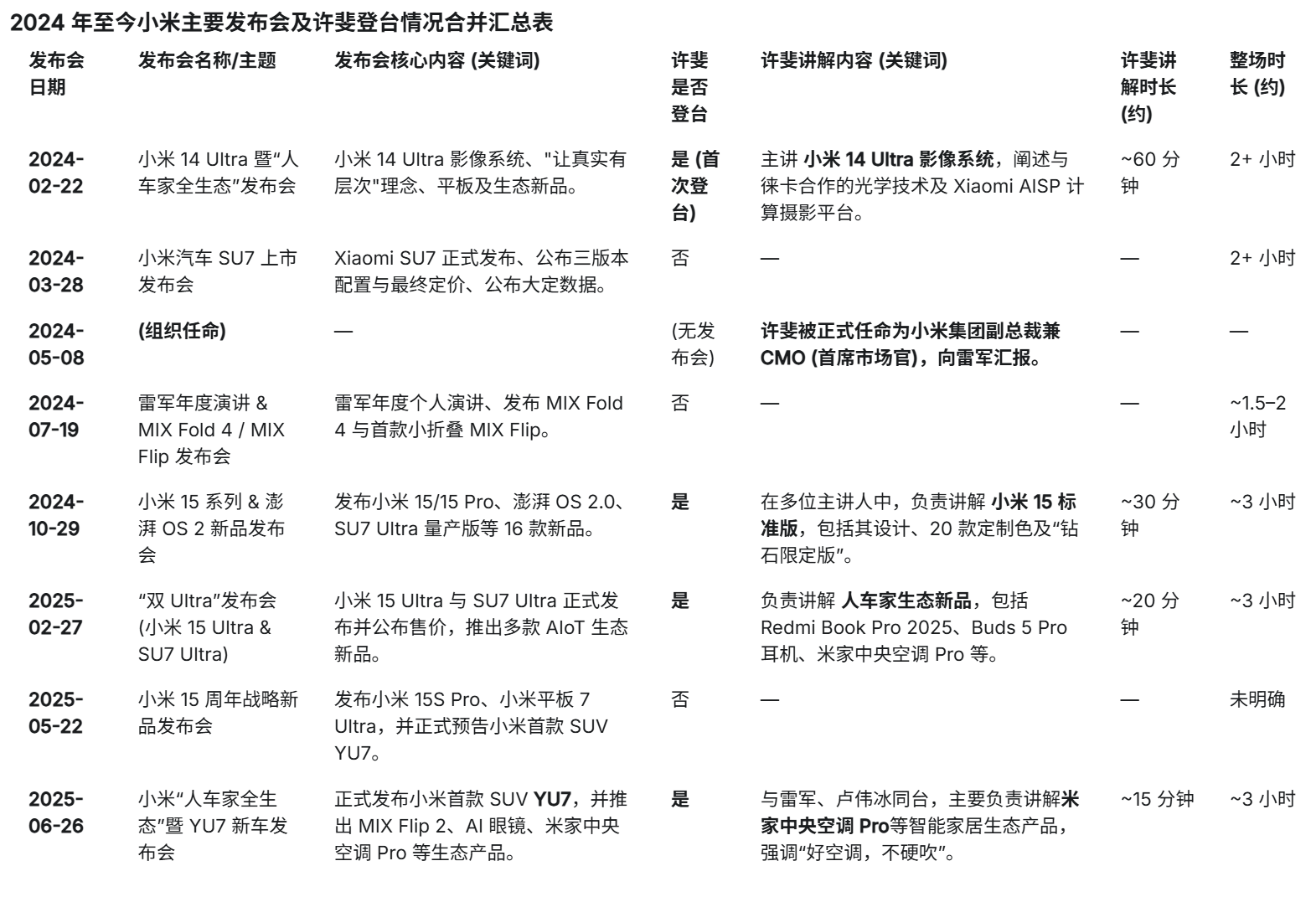
卧槽 w老师太精髓了。
但我真的对 许斐第一次上发布会,讲 14 ultra 的影像是 让真实更有层次 这句话印象很深刻的,很细腻,很打动我,是小米很少见的尝试。 //
@Danielw
: 小米的问题是到今天了还在用安卓思维做苹果品牌
jiahuui: 还有比这个回应更掉品牌的操作吗 蠢到爆了 我以后是不可能考虑小米的任意一款手机了,幸好我几个月前换了 oppo 😓😓😓
1
0
0
jiahuui
3月前
还有比这个回应更掉品牌的操作吗
蠢到爆了
我以后是不可能考虑小米的任意一款手机了,幸好我几个月前换了 oppo 😓😓😓
42
59
3
jiahuui
5月前
整个 advx 最喜欢的项目是根据用户生辰八计算出欠缺的金木水火土属性,进而生成对应宠物,然后随着运动逐渐升级的
喜欢的点是可以根据 不同时辰的木气或水气等五行属性的浓郁程度,给运动放置不同权重
“ 你五行缺木,晚上八点木气充郁,你的小宠物就长得快,对你身体也更有益 ”
超屌。文化给予行动。
4
2
0
jiahuui
5月前
一套以模型更新作为核心体验提供方的叙事,因为在此上所构建的脚手架,网页、数据库... 都不具备稀缺性。只有等到 openai 这种企业的训练撞墙后所带来的人才外溢才会带来丰富的模型训练供给,才有让拥有新软件攫取足够注意力的筹码。
而另一条道路,则是 bet 一批特定用户,为他们持续服务,并在此基础上不断构建起文化与品牌。
2
0
0
jiahuui
5月前
睡不着的时候尝试画点什么
(什么时候才能睡个好觉)
5
2
0
jiahuui
6月前
播客上的 julian 比即刻上的 julian 要显得真实和脆弱很多
julian: 「此间meetup」 我司播客第一期是关于我自己的。 创业的发心是:entitle privileges to others. 感谢@The沐秋 的筹划和共同创造。 加速!
2
3
1
jiahuui
7月前
I felt like it is AGI!
julian: https://nocode.host/7d87b/dmoeztlgdy0a7ius 嗨,我是 Void AI 的 Julian。在过去的三小时里,我们一直在悄悄地构建我们所认为的下一代人工智能。今天我们将推出 Void 的早期预览版。它是第一(千零一)个通用 AI 代理。 如果您希望获得邀请码,可在评论区留言“aismydaddy”,我们将随机发放邀请码。 如果您是 ai 自媒体,请联系我本人,我们将择机召开发布会。
4
1
0
jiahuui
8月前
想表达的核心思想是,现在大家真正愿意付费的产品看起来只有 cursor,会不会是因为以 chatbot 的核心交互形式并不被大家认可并付费。
那应该怎么做,我开个脑洞 🤓🤓🤓
jiahuui: 看到 @胡二虎 发的付费软件的统计帖,评论区下面要么是 cursor 、windsurf 这种 ide ,要么是 poe、monica、gpt 这种纯 chatbot 的工具,要么是 mj 、ideogram 这种生图类的工具。 好像没有什么位置留给现在套一个 chatbot 的壳去做不同场景的应用。 如果仅仅是把这一波的模型架构的突破只当作是 chatbot 的形式作为核心交互,其场景必然是很有限的。 但是,会不会有一些草灰蛇线的部分是,通过利用 decoder 架构对语言良好的理解能力,去训一些小模型,让传统流程中的一小段步骤被代替, 改变既有的交互流程,从而带来体验上的升级。 产生这个想法的原因源于几个事件吧。 一个是 cursor 训了一个用来作 apply 的模型 通过让前沿模型生成一个相对粗略的、描述了意图的代码块或变更计划,然后用一个定制训练的 Apply 模型将这个粗略的计划精确地应用到用户的实际文件中,生成准确的 diff。 而让用户免于在 claude 输出的代码和原本的代码之间里做增删改查。 一个是 jina reader 训的用来作 html 2 markdown 的小模型 reader lm 以前靠 SVM 来分类,靠 TF-IDF 来抽关键词,trie-tree 来过滤敏感词,基于文本密度算法来抽正文,靠余弦相似度等相似度算法来消重。 现在,大模型能全面取代这些传统 NLP 做法了。 我现在抽正文就在用 reader-lm-1.5 b,这个模型能把 html 转 markdown,然后再消息队列塞给下游模型用定义好的 Agent 来分类,提取关键词和摘要。最后入库之前 RAG 检索做消重。 (摘自 twitter 用户 @karminski 3 ) 虽然幻觉率依然是问题,但是未来会不会通过对注意力的改进,而让准确率达到九十多甚至一百,到完全可用的地步。 还有一个是听播客的时候 @玉伯 讲到希望可以帮创作者做好组织内容 + 试用 youmind 时脑子蹦出来的想法。 是不是可以利用 embedding + SLM 结合的方式,来解决创作者在处理 AI 搜索结果时遇到的"主题混杂、内容重复"的问题? 需要先明确一下,预设的场景是创作者真正想要写一些原创性的内容,是相对前沿且交叉的话题,没有现成的、总结性的答案。 就比如假设一位科技记者或行业分析师,想写一篇关于 “具身智能,在教育和心理辅疗领域可能有哪些颠覆性但尚未被广泛讨论的应用潜力?”*的深度分析文章 互联网上的信息可能分散在,具身智能最新进展的综述论文或播客、心理学研究网站上关于“虚拟陪伴”或“数字化身”对社交焦虑干预效果的初步研究、可能还有一些资深从业者在社交媒体上的片段式思考。 AI 搜索很强大,但其输出往往是多个主题段落的混合体,而且信息密度不一,很多是背景介绍或不直接相关的内容。 创作者常常需要在多个标签页和重复信息中来回切换、手动整理,而关键的洞见可能隐藏在某个段落的细节中,或者需要将 A 文章的某个技术描述与 B 文章的某个应用场景联系起来才能发现。 所以可能的方案是: 1. 对 ai 搜索返回的文章按照 \n 的方式分块 - 对每个段落在保持全文记忆的情况下写摘要 - 对摘要的 embedding 结果做聚类或者 overlap + 计算前后相似度,再按照阈值分块,从而完成对单篇文章的初步分类。 2. 对多篇文章分好的块,训一个特定任务的 SLM,根据用户指定的几个主题,做内容的过滤或者分类。 所以回到最初的想法,会不会有一些草灰蛇线的部分是,通过利用 encoder、decoder 结构对语言良好的理解能力,去训一些小模型,让传统流程中的一小段步骤被代替,改变既有的交互流程,从而带来体验上的升级。 会不会呢?我不知道。 最后叠个甲,之前不是搞技术的,不懂,轻点喷。
4
0
0