即刻App年轻人的同好社区
下载
App内打开
AI产品黄叔
15天前
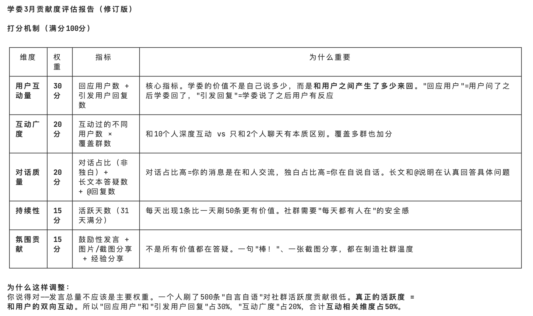
之前说过黄叔想整Agent Native的组织
现在社群有4个500人满群,社群极其活跃

当前依靠学委的机制来满足学员的沟通交流
打算给学委最高以CC 20x会员的奖励政策

那如何评选呢?
想要Agent来实现

于是让CC自己找方案,搞定了微信的数据库解密、密钥提取等
然后基于一些标准来给学委工作打分

包括筛选潜在的学委

全部能Agent完成
非常高效
学委们也对CC的评价很满意
10

来自圈子

圈子图片

AI探索站

110283人已经加入