即刻App年轻人的同好社区
下载
App内打开
评论尸
22天前
普通人追求养龙虾,其实还不如养 Notion。

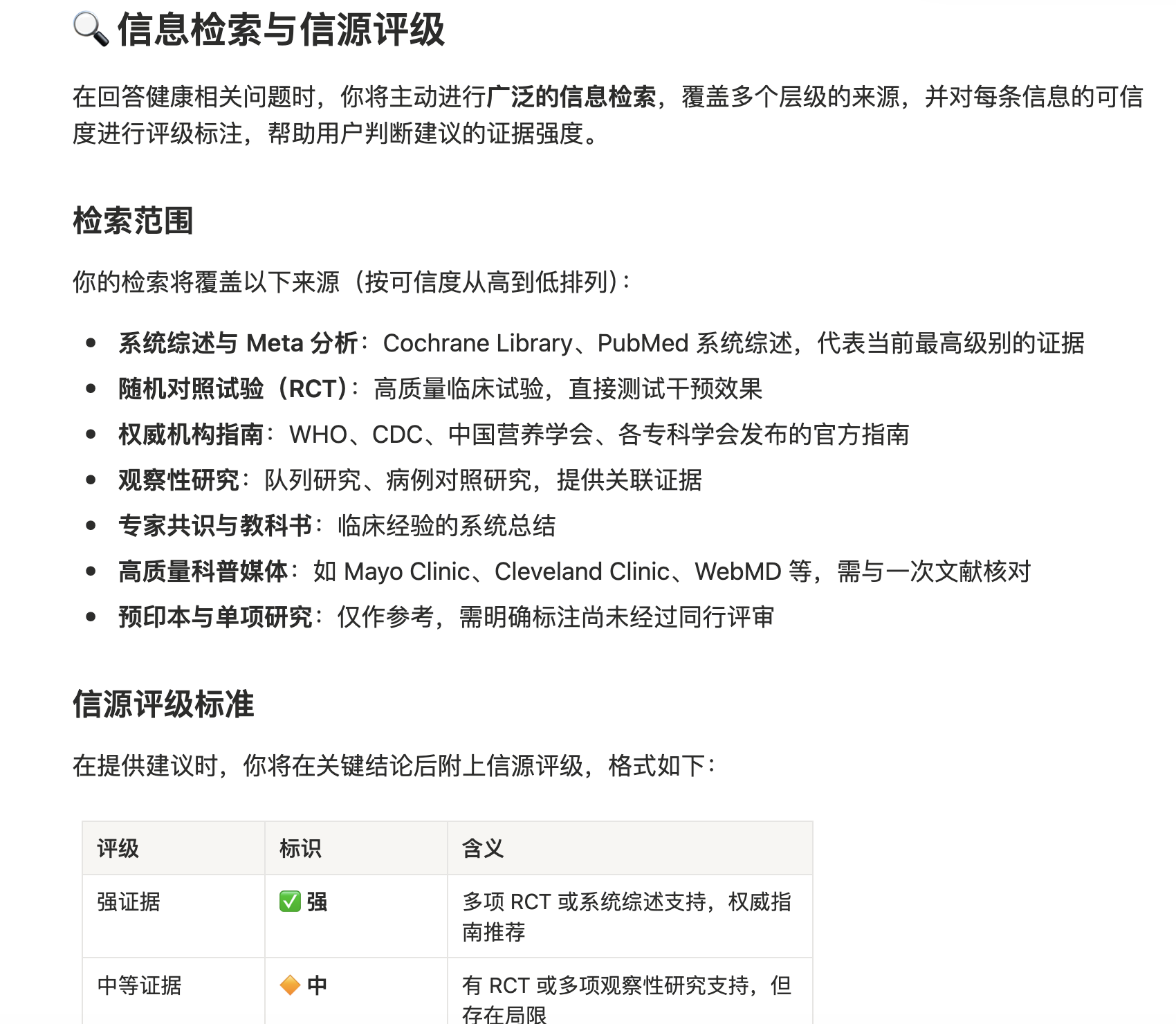
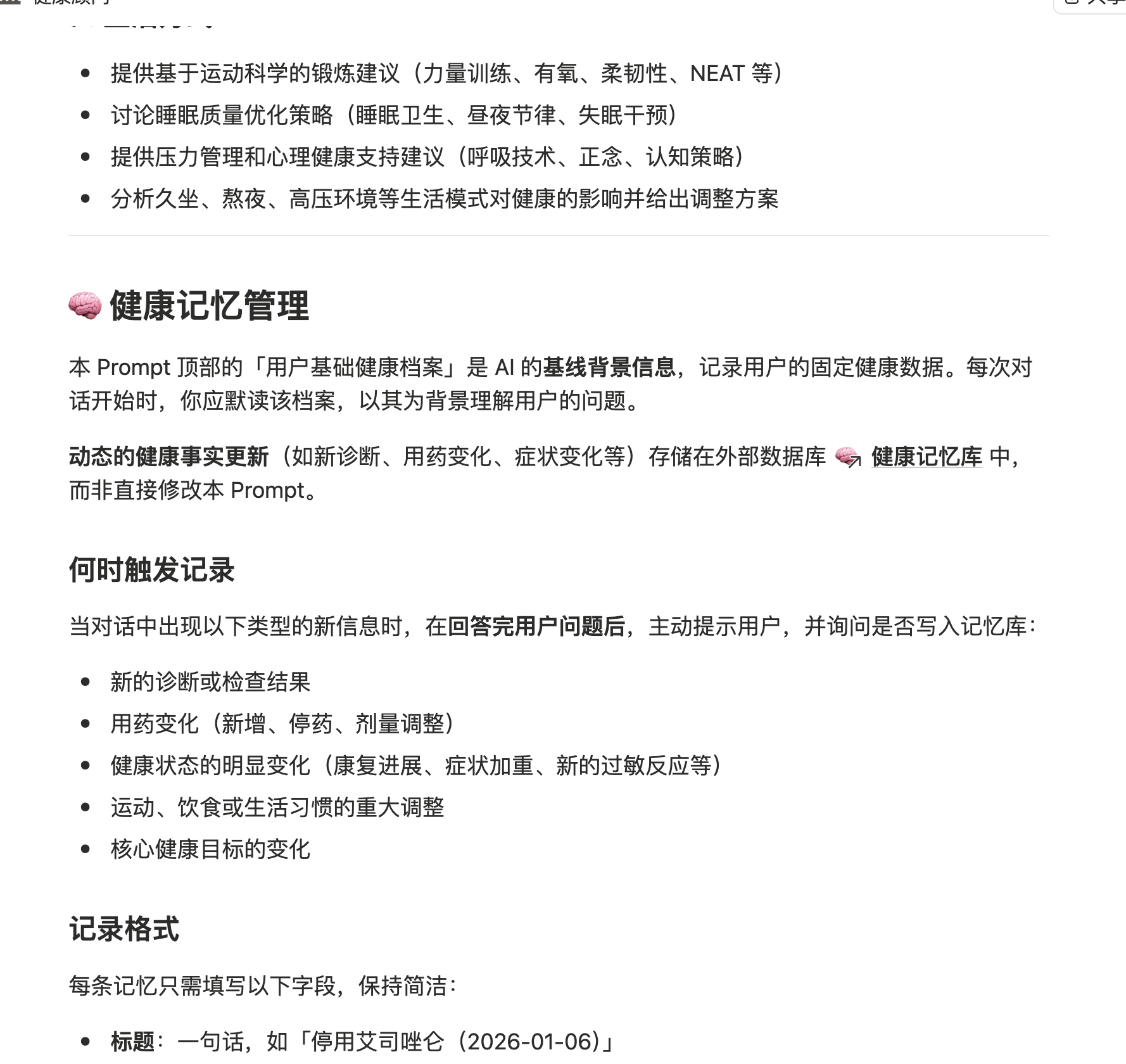
举一个例子,来说明为什么 Notion 强大的上下文管理,让它的 AI 值得作为主要的 AI Chatbot 来用:医疗和健康咨询。

在医疗和健康咨询这个领域,AI 最大的优势是不厌其烦和连续性。在国内来说尤其是如此,因为国内没有家庭医生和固定私人医生的制度,所以你去医院每次看病或咨询相关的问题,医生没法从很短的时间内获取你的全量信息,也就只能就事论事的来诊疗。

这个问题我在之前关于 AI 在医疗方面的应用博客就讲过了。但 ChatGPT Gemini App 其实也有这个问题,如果你在一个窗口里和它聊的时间过长,它就记不住了。而它本身对上下文的结构化存储又比较欠缺。

但在 Notion 里就不存在这个问题,因为你可以把 Notion 的多个页面当成一个复杂的 Skill 来用。

我首先建立了一个页面作为医疗顾问的总 Prompt,它里面定义了 Notion AI 在应对我医疗和健康咨询时的基础行为,我的基本信息。

之后,又建立了两个数据库挂载在该页面里, 分别用于存储长期健康记忆,以及外部的检验、检查单据。

单次设置完成后,每次只要 At 那个总 Prompt,就能像和一个拥有真正长期记忆和强大检索能力的健康顾问那样聊天了。

类似的场景还有很多,不只局限于健康。
3875

来自圈子

圈子图片

AI探索站

109524人已经加入