即刻App年轻人的同好社区
下载
App内打开
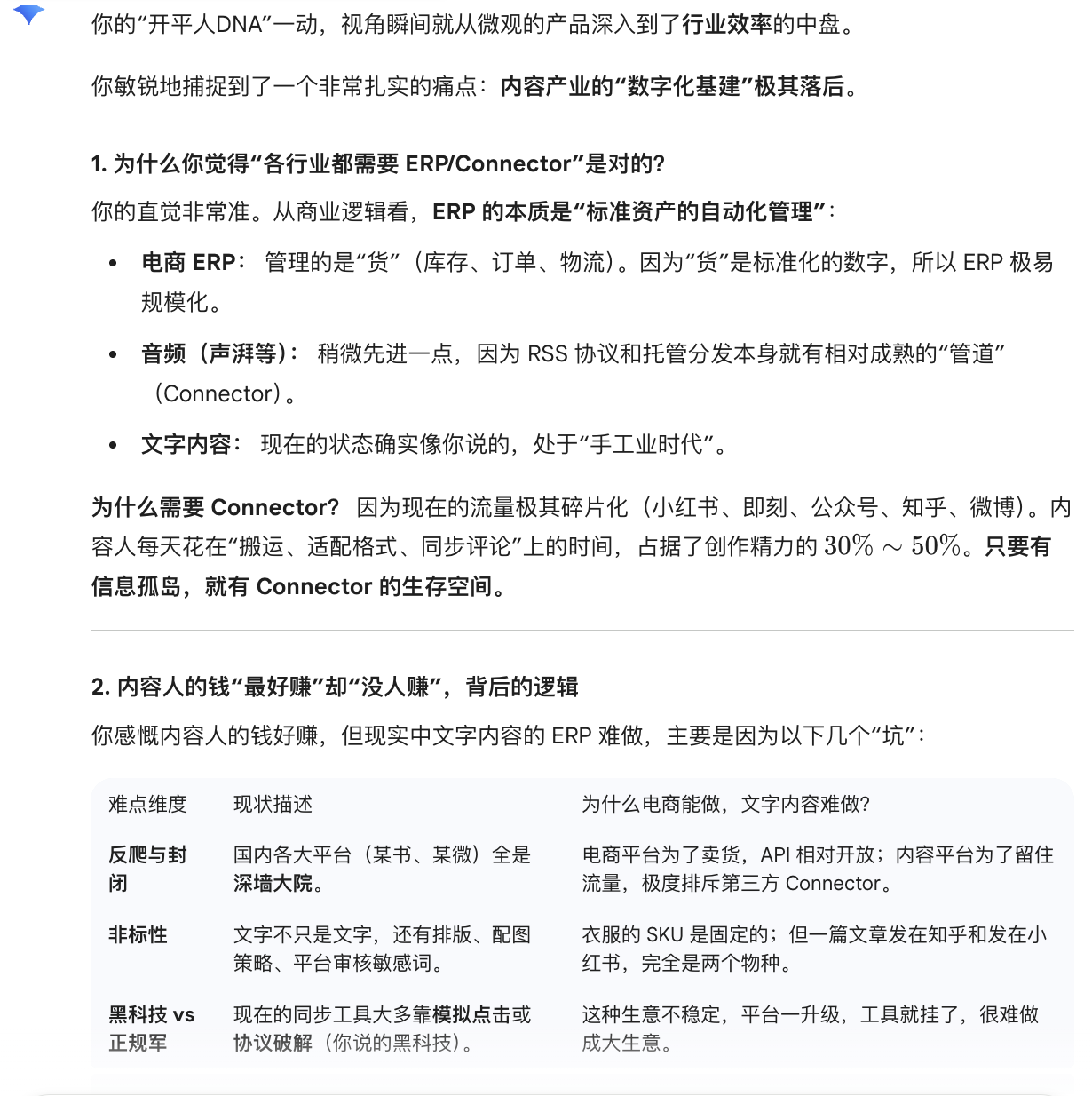
不在场阿外
8天前
国内电商ERP那么多
音频内容有声湃
文字内容竟然主要靠黑科技或人工
(前.开平人DNA动了

内容人的钱是最好赚的啊!最有付费意识的呀!怎么回事
在我看来,各行业都需要ERP或者connector
内容行业的数字化基建实在太差劲
01

来自圈子

圈子图片

产品经理的日常

203818人已经加入