即刻App年轻人的同好社区
下载
App内打开
火耀星
7月前
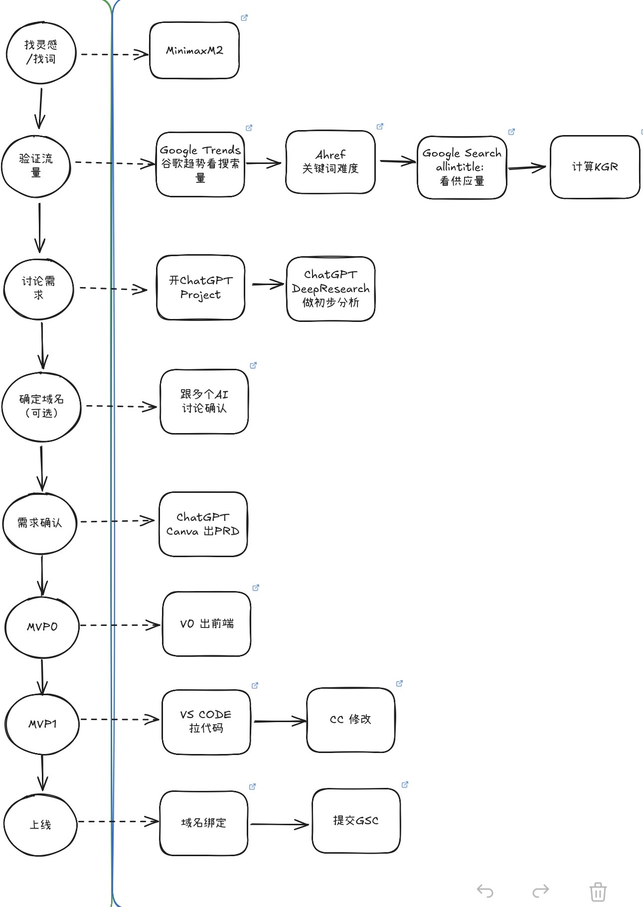
超哥昨天在群里发了上站8步法,很多人看完都觉得非常有帮助,这里发一遍他的思路。

你们的上站步骤又是什么?
13

来自圈子

圈子图片

JitHub程序员

391424人已经加入