即刻App年轻人的同好社区
下载
App内打开
AI产品黄叔
5月前
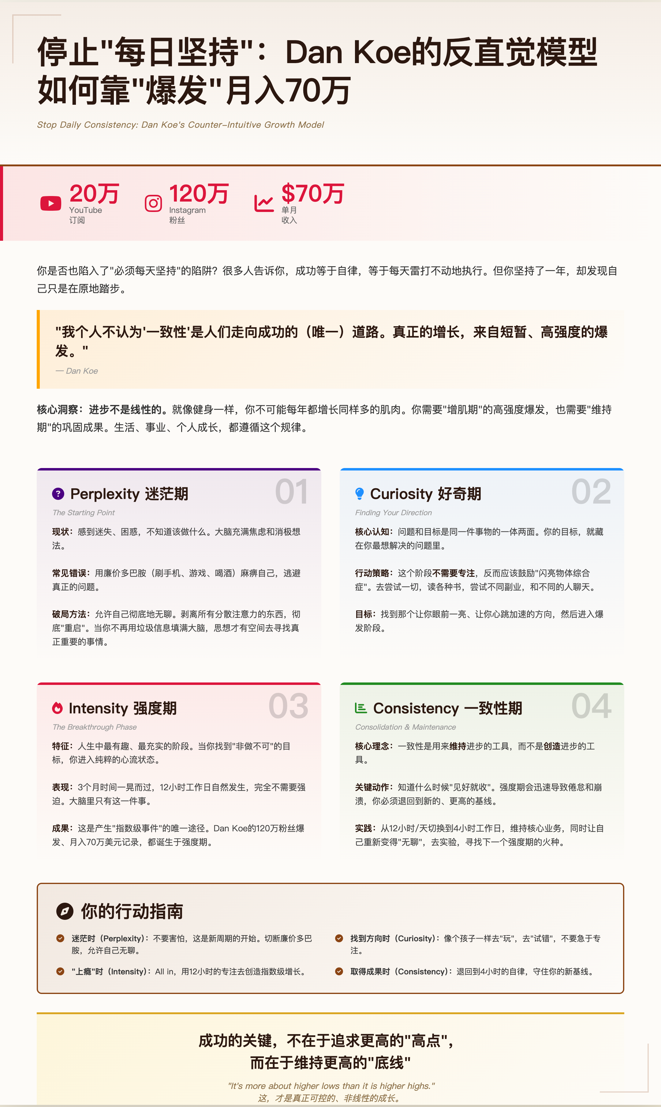
停止“每日坚持”:Dan Koe的反直觉模型,如何靠“爆发”月入70万

你是否也陷入了“必须每天坚持”的陷阱?

很多人告诉你,成功等于自律,等于每天雷打不动地执行。但你坚持了一年,却发现自己只是在原地踏步。

个人成长博主Dan Koe一针见血地指出:“我个人不认为‘一致性’是人们走向成功的(唯一)道路。”

他认为,真正的增长,来自短暂、高强度的爆发。

Dan Koe不是在说空话。他用这个模型,在YouTube上获得了20万订阅,在Instagram上积累了120万粉丝,并在一次产品发布中,一个月内创造了70万美元的收入。

他的核心观点是:进步不是线性的。

这个洞察,来自一个你非常熟悉的场景:健身。

Dan Koe说:“你不可能去健身房10年,每年都增长同样多的肌肉。”

健身的真相是怎样的? 一开始,你有“新手红利期”,增长飞快。 然后,你陷入平台期,日复一日的训练(一致性)只能让你维持现状。 你必须打破常规,进入一个高强度的“增肌期”(Intensity),吃得更多,练得更狠。 在“增肌期”后,你再进入“减脂期”或“维持期”(Consistency),巩固你的成果。
生活、事业、个人成长,都是如此。
如果你只懂“一致性”,你就会永远卡在平台期。用Dan Koe的话说:“停滞不只是维持,停滞就是死亡。”
你需要的是一个“强度”和“一致性”交替的循环系统。Dan Koe将其称为“成长的4个周期”,或者说“人生四季”。
第一阶段:Perplexity (迷茫期)

这是故事的起点,也是大多数人卡住的地方。

你感到迷失、困惑,不知道该做什么。你有一份不喜欢的工作,或者对未来毫无头绪。

Dan Koe说,这个阶段的人,大脑中充满了焦虑、困惑和消极的想法。

为了摆脱这种痛苦,你的第一反应是什么? ——立即用“廉价多巴胺”填满它。

你开始刷手机、玩游戏、喝酒、看剧。你试图用这些东西“麻痹”自己,逃避真正的问题。

如何破局?

Dan Koe的答案非常反直觉:允许自己彻底地无聊。

“你必须让自己无聊到一定程度,好奇心才会产生。”
你需要从生活中剥离所有分散你注意力的东西,彻底“重启”。当你不再用垃圾信息填满大脑,你的思想才有空间去寻找真正重要的事情。

第二阶段:Curiosity (好奇期)

当你受够了无聊,你就会开始寻找问题。

这个阶段的核心是:问题和目标,是同一件事物的一体两面。

“没有问题,目标就不可能存在。”

你的目标,就藏在你最想解决的问题里。

比如:

问题:“我没钱了。”

目标:“我需要找到赚钱的方法。”

问题:“我讨厌镜子里的自己。”

目标:“我需要开始健身和健康饮食。”

问题:“我找不到伴侣。”

目标:“我需要提升社交能力。”

在“好奇期”,你不需要专注。恰恰相反,这个阶段应该鼓励“闪亮物体综合症”(Shiny Object Syndrome)。

你应该去尝试一切,看看到底什么能让你“上瘾”。去读各种各样的书,尝试不同的副业,和不同的人聊天,实验各种技巧。

直到你找到那个让你眼前一亮、让你心跳加速的方向。然后,你就进入了爆发阶段。

第三阶段:Intensity (强度期)

这是故事的高潮,是人生中最有趣、最充实的阶段。

当你找到了那个“非做不可”的目标,你就进入了纯粹的“心流”状态。

Dan Koe描述这个阶段:“3个月的时间一晃而过,你完全专注于实现一个有意义的目标。”

在健身中,这就是你严格控制饮食、疯狂训练的“增肌期”。

在感情中,这就是你们刚在一起的“蜜月期”,只想和对方待在一起。

在事业中,这就是你打造和发布新产品,或者疯狂写作的阶段。

在这个阶段,“12小时工作日”根本不需要强迫,它会自然发生。

因为你的大脑里只有这一件事,你等不及要把它变成现实。

“强度期”是产生“指数级事件”(Exponential Events)的唯一途径。

Dan Koe的增长也不是线性的。他就是靠着几个“强度期”,抓住了Instagram Reels的红利,试验新的内容角度,才实现了120万粉丝的爆发。

他那个月入70万美元的记录,也是在一次高强度的产品发布期实现的。

第四阶段:Consistency (一致性期)

这是高潮过后的平静期,也是最容易被误解的阶段。

Dan Koe强调:“一致性是用来维持进步的工具,而不是创造进步的工具。”

在“强度期”结束后,你不能永远保持12小时的工作。

“强度期”是危险的,它会迅速导致“倦怠”和“崩溃”。

你必须知道什么时候“见好就收”(Take Profits)。就像股票交易,你不能指望它永远上涨。

在月入70万美元的爆发后,Dan Koe并没有试图维持这个数字。他知道这是不可持续的。 他做的,是退回到一个新的“基线”(Baseline)——比如每月10万美元。

这就是“一致性期”的真正目的:巩固你在“强度期”打下的江山,让这个新的、更高的平台成为你的日常。

在这个阶段,他的工作模式也从12小时/天,切换到了他所倡导的“4小时工作日”。

他用这4小时维持他的内容产出和核心业务,同时,在剩余的时间里,重新让自己变得“无聊”,去“实验”,去寻找下一个“强度期”的火种。

你的行动指南

这就是Dan Koe的非线性成长模型: 迷茫 好奇 强度 一致性 (再循环到) 好奇...
你必须打破“必须每天都一样”的线性思维。

在健身房,你不会365天都处于“增肌期”;在生活中,你也不能。

你需要学会“周期性”地生活:

当你迷茫时(Perplexity),不要害怕,这是新周期的开始。切断廉价多巴胺,允许自己无聊。

当你找到方向时(Curiosity),像个孩子一样去“玩”,去“试错”。

当你“上瘾”时(Intensity),All in,用12小时的专注去创造指数级增长。
当你取得成果时(Consistency),退回到4小时的自律,守住你的新基线。

最后,Dan Koe给了我们一个衡量成功的全新标准:

“成功的关键,不在于追求更高的‘高点’,而在于维持更高的‘底线’。”

(It's more about higher lows than it is higher highs.)

你的目标不是永远在巅峰,而是让你的“平庸期”也比过去的“巅峰期”更强。

这,才是真正可控的、非线性的成长。

黄叔:这篇给我启发还不小,理解下来是只要找到长线的方向,持续用小爆发来加速,或许是个可行的方法。

from Dan Koe 如何每天专注12小时(杀死廉价多巴胺)
018

来自圈子

圈子图片

副业探索小分队

39488人已经加入