即刻App年轻人的同好社区
下载
App内打开
婴宁Haruka
5月前
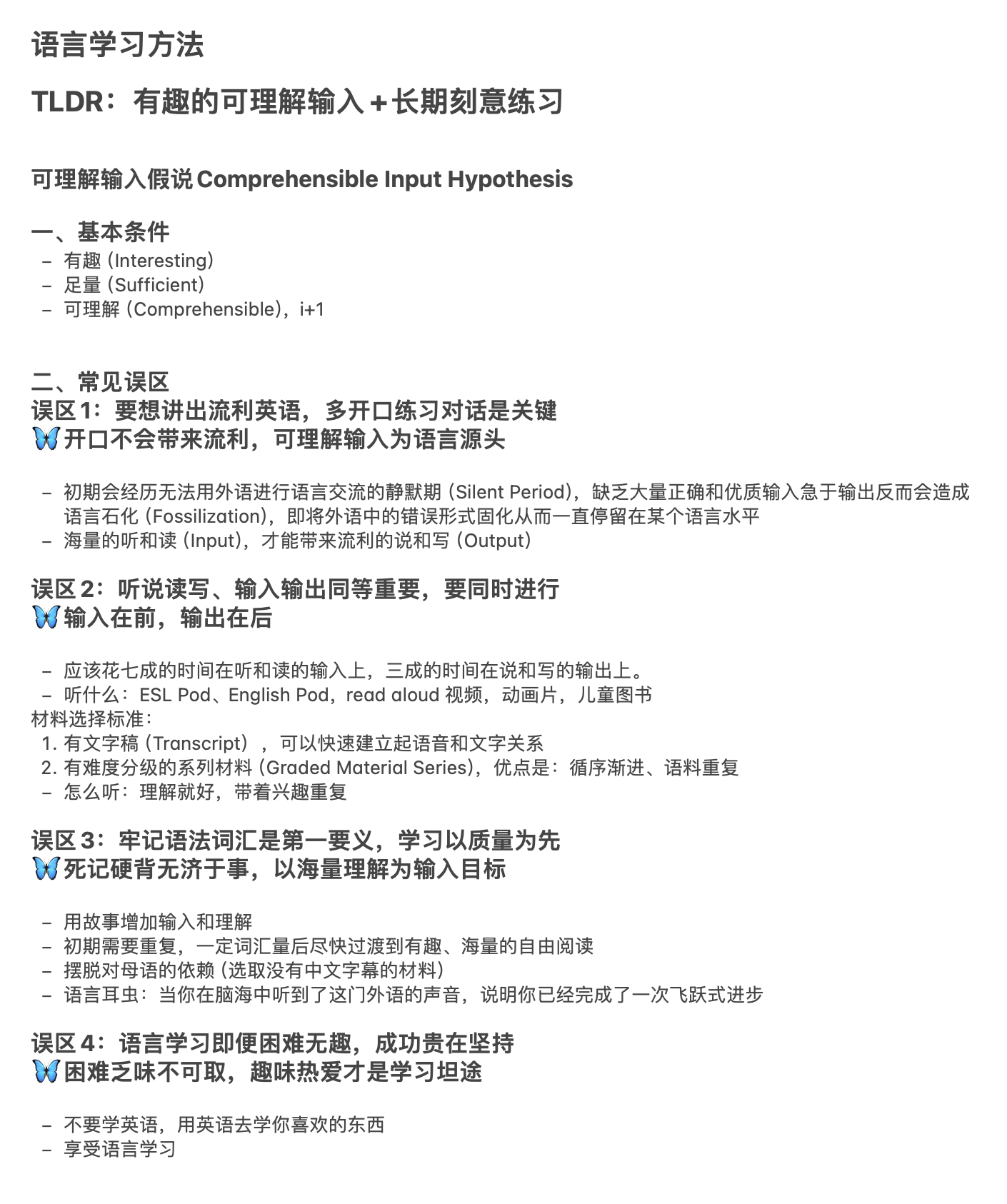
做正确的事,把事做正确。最近在学英语,在B站找到了个非常棒的视频,外语学习最有效的途径是:有趣的可理解输入+长期刻意练习。

可理解输入假说(Comprehensible Input Hypothesis)有三个基本条件:

1. 有趣(Interesting)
2. 足量(Sufficient)
3. 可理解(Comprehensible),i+1

- 获得流利外语能力的唯一途径是大量的听读输入
- 当我们理解外语信息时,语言习得将自然地发生
- 传统语法学习知识并非流利运用语言的前提

- 语言习得的关键是找到大量有趣、可理解(i+1)的输入材料
- 漫画、小说、Podcast等故事性材料是最佳的输入类型
- 自由消遣阅读(读闲书)是提升语言能力最自主、最快乐的途径

原视频链接:

www.bilibili.com

www.bilibili.com
25

来自圈子

圈子图片

一起学英语

180087人已经加入