即刻App年轻人的同好社区
下载
App内打开
我们都是小霸王
1年前
一个有意思的方法论改变

过去我为了训练自己思考能力,我就进行写作训练,把看不见的思考,变成一天一篇的写作。然后我把这个方法用在了训练自己的行动力上,就是开始跑步,每天坚持跑,逐渐的看到自己的变化,最终相信量变到质变的过程。

但是也发现了这种方法的一个弊端,就是不太追求进步,就像写作和跑步对我的思考和行动会有所帮助,但是我的写作和跑步水平并没有大跨步的提升,我更多的是把这个动作当作一个借假修真过程,并不在乎它实际的结果。

这样可能带来的问题是,当你通过一个手段让自己实现一个长久的目标,只要你处于这个过程中你就很满足,对自己能力的提升并不迫切,所以这种方法会让我自认为走在了正确的道路上,但是我却没有要求它能给我带来正确的结果。

所以我开始对这个方法进行调整。

老思路,我现在最迫切的是找到一个方向,在其中谋求自己能够长期发展的事业,而探索这个过程我自己的方法就是“做生意”,我觉得事业的底层逻辑是消费者导向,而最终承载这个动作的就是把产品卖出去,所以用做生意的方式探索事业,符合我对事业本质的认知。

好了,到了这里我可能会沿用以前的方式写作和跑步的方式套用,开始做生意了。刚才的反思是告诉我,如果我只是定义了一个有效动作,却不对它进行优化调整,让它能够更好的达成我的目标,那我收获的可能会很小。

所以,我想到了做生意要做到“胸无大志”,什么是胸无大志呢,就是好高骛远不在自己能力范围内的事不要去做,不要想着一口吃个胖子,然后不做投机的事,有些机会可能也是不错的生意,但是不在你自己规划的方向上,它无法让你聚焦,形成合力,只是有机会赚点钱,这样的事也不要去做。

就这样,方法进行了的迭代,先设定一个长远的目标,然后找到一个持续行动的动作,再给这个动作定义一个执行原则,这样就能让三个要素协作,更好的推动目标,享受过程,提升能力了。

我再把这个方法带入到另外两个场景中。

对于人生,我的信仰是“人能弘道”过去我总是试图找各种“道”往自己身上套,试图让道来御人,这样做的话,总是在模仿和借鉴。所以我认识到要实现信仰的人生状态必须要做到“本自具足”的理念,永远相信自己的直觉,理智,良知,兴趣是判断问题的重要维度。同时我认识到这个过程中,我需要时刻的保持“独立人格”因为这是建立自我的基础,只有在人格独立的情况下,我才能做到按照自己的价值取向去做事,这样的出发点做事情,原始动力才能够源源不断。

对于做事,我希望是“价值观导向”,先建立一个自己相信的价值观作为原则,所以我从事业出发,认为“消费者导向”是一个重要的价值观,我可以以此为基础,训练自己坚持价值观的能力。在这个过程中,我发现,所谓的坚持价值观,底层的本质是我认为我坚持的是正确的事,正是这种价值判断,让我有了坚持的动力,对于什么是正确的事是一个知难行易的过程,很多道理看起来都懂,但是真正的相信是很难的一件事,所以要坚持原则,首先是你要能读懂它是否是你真正相信的正确的事。

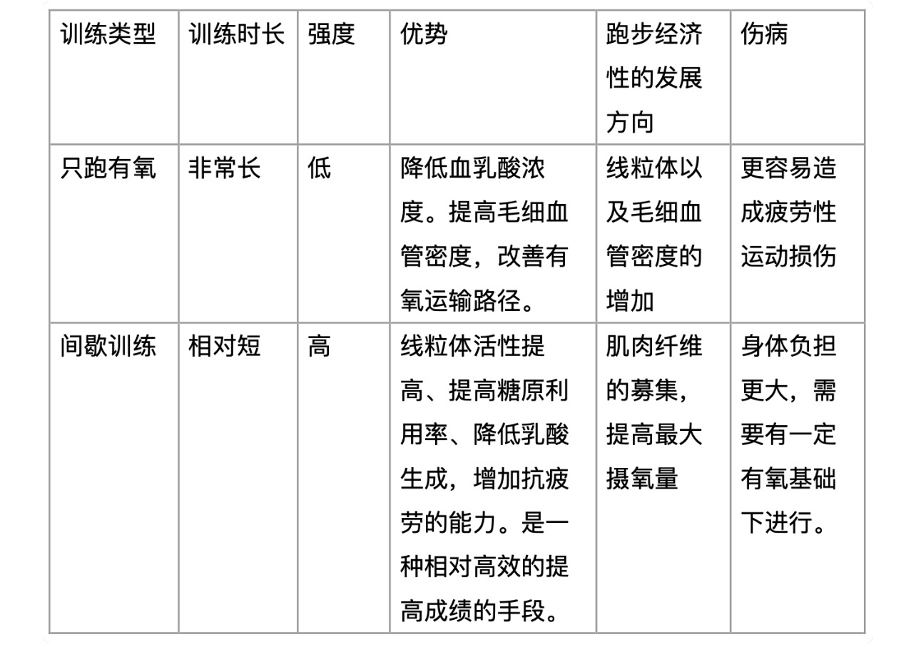
最后,昨天在群里跟朋友聊起跑马拉松,朋友给我推荐间歇跑,我发现我过去没有这个概念,我就是保持一定的配速,坚持频繁跑,这种方式跟我过去的方法是一样的,就是缺乏一个有效的方法,指导我更好的利用好这个过程,让目标更好的达成,过程更有效。
12

来自圈子

圈子图片

优质长文分享会

100万+人已经加入