即刻App年轻人的同好社区
下载
App内打开
pimgeek
11月前
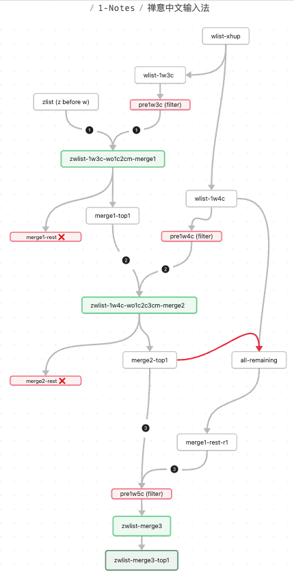
花了几天时间,纯手工编写了一个自动化处理程序,可以近乎一键生成无重码(候选项唯一)的鹤虎音形输入码表 😎

现在只要获得一份高质量的,词频符合日常语言使用习惯的词库,就能在数分钟内一键生成一个完整的字词码表 (编程过程脑细胞不够用,只能画图辅助。Obsidian Canvas 立了头功)。🤭

最新的码表更多地使用了“出简让全”策略,可以尽量减少单字和词组的重码。举个例子:汉托考试 HSK3.0 词表本来有 9915 个词,充分利用 3 简词出简让全之后,总9874 个词 (舍弃了 41 个词)

PS: 为了减少单字重码,从 国标 8105 字集中去掉了 99 个不常用的字 ℹ️
00

来自圈子

圈子图片

JitHub程序员

389212人已经加入