即刻App年轻人的同好社区
下载
App内打开
白菜猪肉炖粉条
2年前
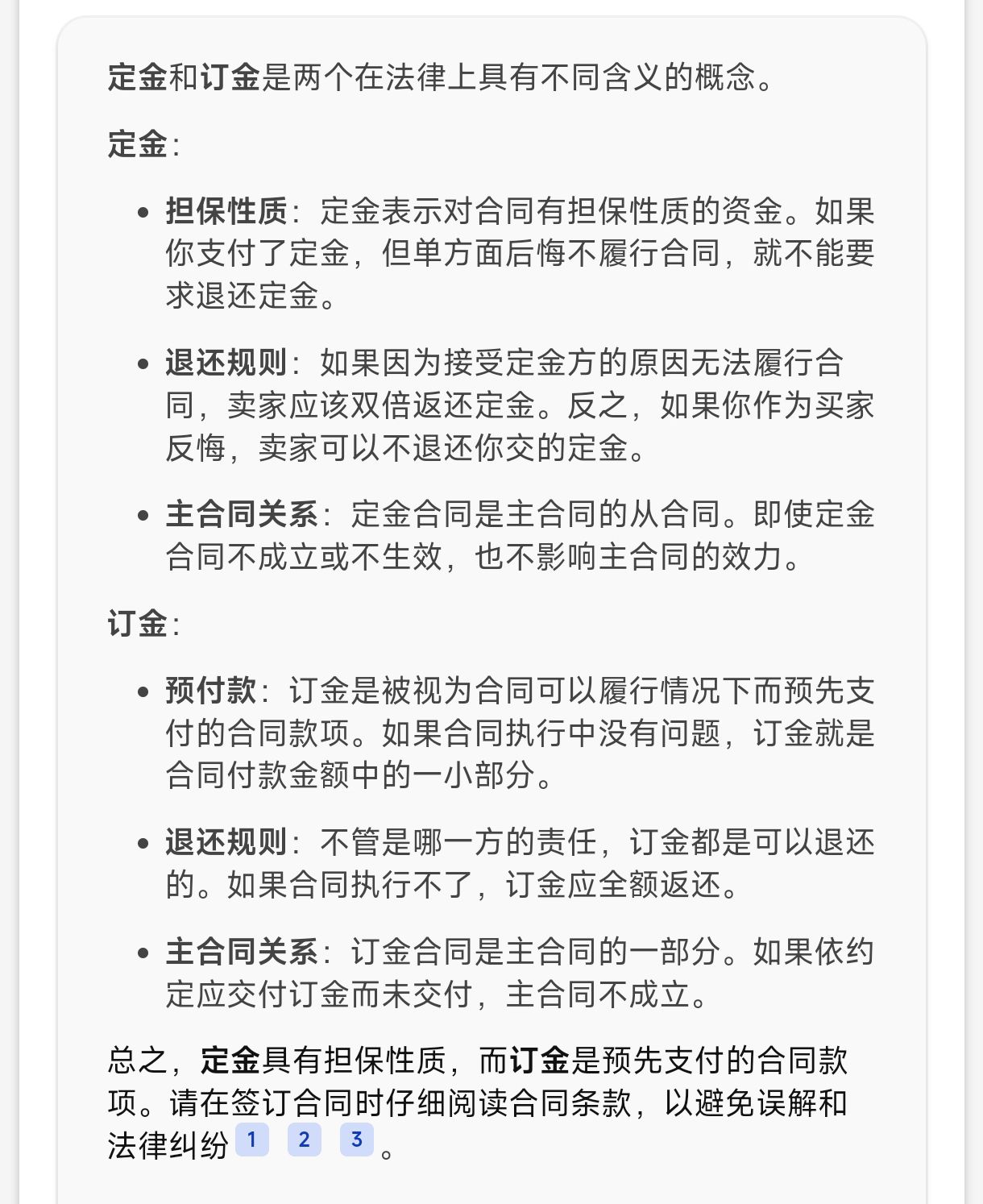
法律上,定金是不退的……

订金是伪概念,法律上不存在,应该叫预付款……

小米起床定金退不了这波上热搜,只能说这波一群人为了装逼弄个截图结果自己坑了

ps:其实大众对定金不可退的了解,大概率源于买房,买过房的应该都有过被销售再三告知定金不退的经历(销售可是也闹退款的人逼得,不得不一再前调)
70

来自圈子

圈子图片

小米机友俱乐部

454999人已经加入