即刻App年轻人的同好社区
下载
App内打开
Leahh_
2年前
麦当劳的这个设计对单身的、没有“拼单搭子”的人太友好啦!

第2份半价+默认寄存
你的第二份半价可以以优惠券的形式寄存,有效期内核销。不用找人拼单也能享受第二份半价的优惠

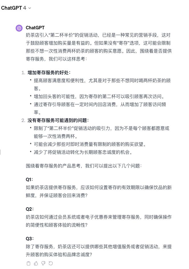
以下是GPT对于奶茶店能否用寄存策略、以及为什么不用这一策略,展开的产品思考
00

来自圈子

圈子图片

大产品小细节

465462人已经加入