即刻App年轻人的同好社区
下载
App内打开
埃隆噗大可
3年前
做了几个 GPTs,欢迎使用:

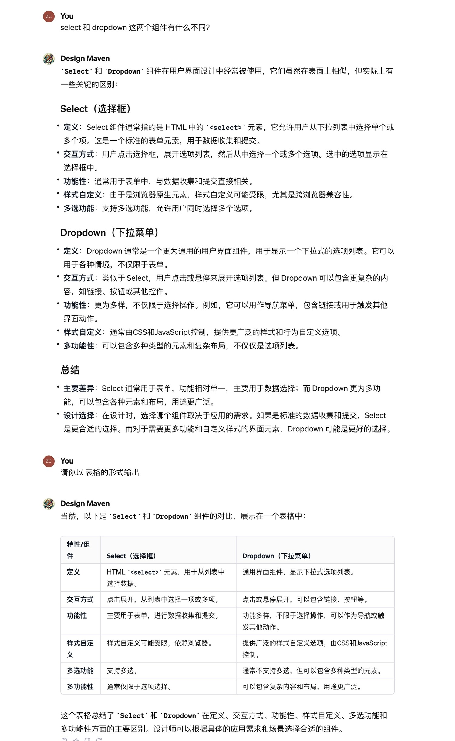
1. 「Design Maven」,关于设计系统的基础知识都可以问它,擅长分析 UI 设计中的组件差异、归纳组件的具体使用场景...(适合设计师或者产品经理使用,示例效果如图 1)

chat.openai.com

2. 「对谈博尔赫斯」,以和博尔赫斯对谈的形式回答你的任何问题(博尔赫斯爱好者狂喜,示例效果如图 2-3)

chat.openai.com

3. 「Summary Assistant」,就是很常见的输入文章/视频链接帮你生成总结(没啥新意,随手搞的一个)

chat.openai.com

4. 「Notion Icon Creator」,可以直接生成符合 notion 添加图标规则要求的图片

chat.openai.com

5. 「PRD Wizard」,描述需求一键生成 PRD 大纲

chat.openai.com

6. 「PM Copilot」,喂了中文互联网的几位产品大佬的著书/讲稿,可以直接和他们对谈产品问题

chat.openai.com
01

来自圈子

圈子图片

AI探索站

112159人已经加入