即刻App年轻人的同好社区
下载
App内打开
陶灵里
3年前
心理学对人的帮助概括为四个词:
定位、关联、接纳和改变。

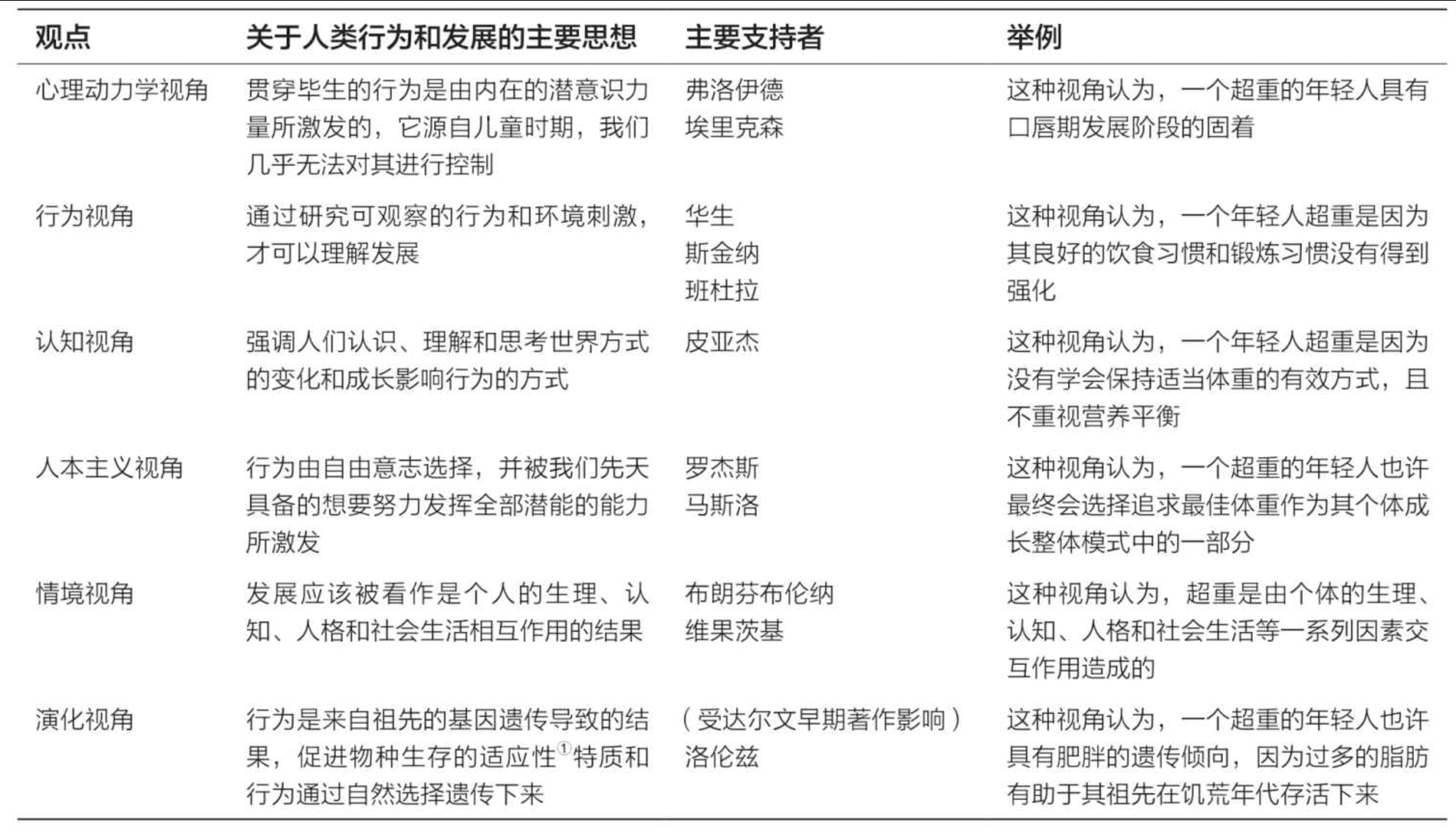
心理学流派,按时间顺序,大致可以归纳成这六条路径:
1. 结构主义
2. 功能主义
3. 精神分析
4. 行为主义
5. 认知科学
6. 人本主义

只要理解了这六大路径,你就能大致掌握心理学的学科脉络。

-------

结构主义:

1.结构主义是最早的现代心理学流派,主张把人的心理拆分成一个一个具体的变量,再实证研究。

2.结构主义最大的贡献在于,创造了局外人的视角,把人定位成不同的心理结构。

3.结构主义有它的限制:整体实际上大于部分之和;拆分心理结构不能走极端。

----

功能主义:

1. 功能主义不同于结构主义,它研究的不是静态的人,而是人在不同环境下的变化。

2. 功能主义把人的变化和环境关联起来,认为环境在塑造人,人也在发挥自主性去适应环境。

3.功能主义思想既有对人的接纳,也可以促成一个人自发地改变,在实践层面影响深远。

----

精神分析

1. 精神分析提出了一个新的心理学定位,无意识。它关心的不是你眼中的那个自己,而是你完全看不到的另一个自己。

2. 弗洛伊德的人格结构三元说(本我 自我 超我),帮助我们接纳了很多人性中的“阴暗面”。

本我:“最原始的我”,寻求欲望的直接满足。
自我:基于对现实情况的考量,遵照人际社会的规则,有选择地实现这些欲望。
超我:是最严厉的,是一种权威性的道德准则。

3. 精神分析提出了“防御”的概念,通过谈话让人正视自己内心的冲突,才有可能促成改变,这已经是心理咨询的普遍共识。

----

行为主义

1. 行为主义是一种简化的心理学思想,它把一切心理现象都解释为外部刺激和反应之间的关联,认为人内心的活动并不重要。

2. 行为主义是一个很有力量的流派,有强大的预测和控制能力。(如:厌恶疗法)

3. 行为主义是一把双刃剑,要警惕滥用和否认人的个性的风险。

----

认知科学

1. 认知科学是心理学领域的一场深刻变革,它借助计算机的模型,把人的心理看成一套加工外部刺激的算法流程。

2. 认知科学强调了人的主观能动性,可以帮助人更有效地自我提升。

3. 认知科学破除了对心理的神秘化倾向,让人类达成了哲学层面的共识:主观世界可以被客观认识。

----

人本主义

1. 在人性观上,人本主义心理学充分尊重个体意志,关注人的发展潜能。

2. 在价值观上,用马斯洛的需求金字塔,把不同的心理状态都看做特定阶段的需求满足。

3. 在方法论上,人本主义心理学强调无条件积极关注,给予充分的接纳,人就会自发地向上生长。

#摘录 来自李松蔚《心理学通识》
35

来自圈子

圈子图片

心理学研究小组

508805人已经加入