即刻App年轻人的同好社区
下载
App内打开
千古壹号
3年前
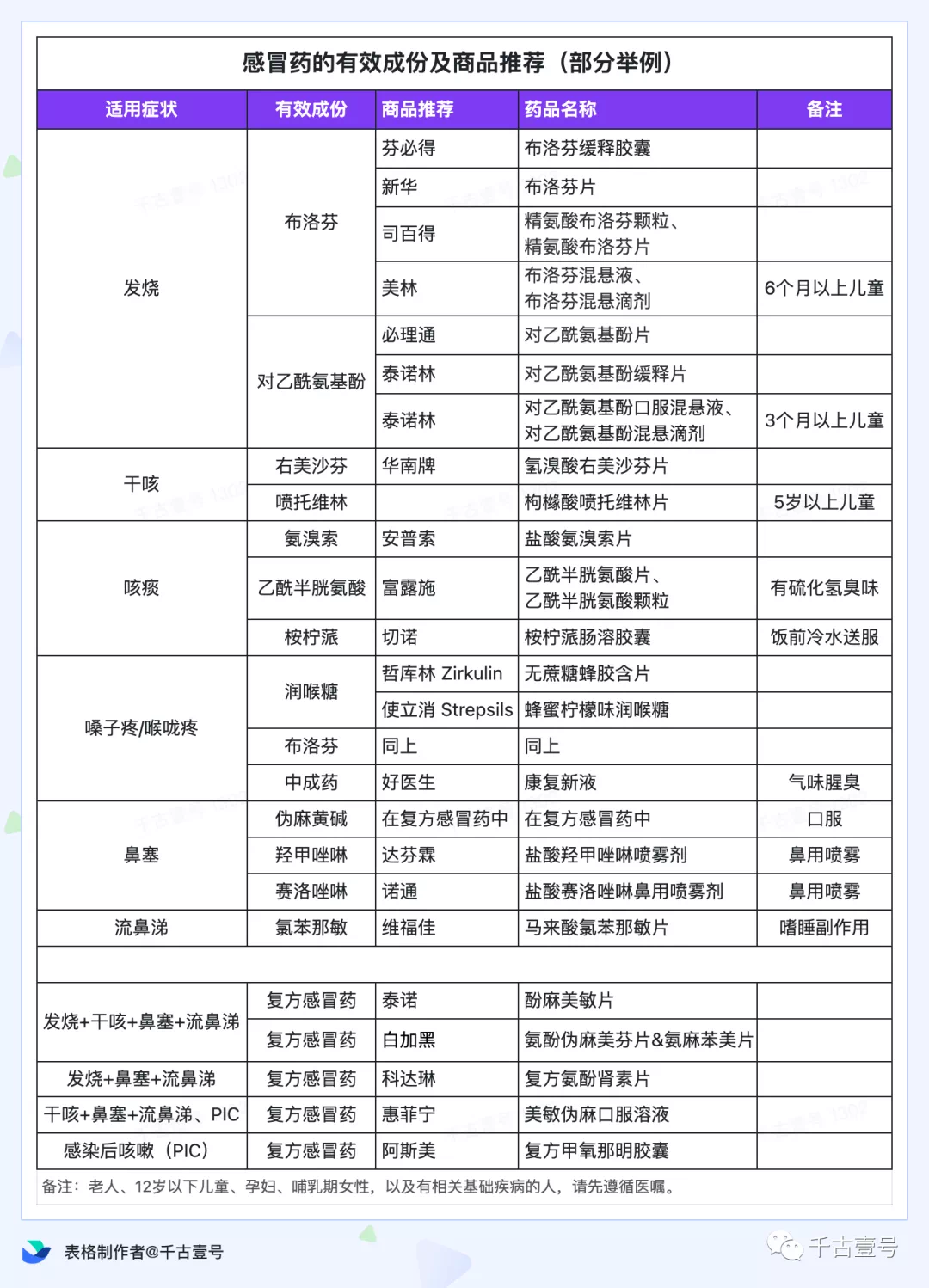
这篇感冒药科普文章,介绍和推荐了一些常用的感冒药成份和感冒药商品,并穿插了感冒相关的科普知识,让我们在理论和实践上获得双重收获。

本文不是万字长文,而是四万字长文,覆盖面广,细节丰富,保姆级别,且配有大量清晰图片,适合只字不差地阅读,也适合跳读。有阅读长文的耐心,方有治病的耐心。

春节十天假期,我写了整整七天,后来又写了两个周末,系统性思考,精心打磨细节,终于完稿。希望能对读者们的居家防疫做点实实在在的贡献,这是一场持久战,有备无患。

文章链接:

感冒自行购药时,常用的有效感冒药有哪些:
mp.weixin.qq.com

对文章里提到的内容有任何疑问都可以留言问我。
5886

来自圈子

圈子图片

优质长文分享会

100万+人已经加入