即刻App年轻人的同好社区
下载
App内打开
Ouiyyyoui
4年前
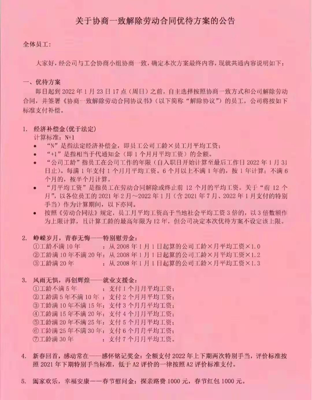
佳能从珠海撤厂,给所有员工的补偿方案。

佳能,感动常在
7976

来自圈子

圈子图片

科技圈大小事

100万+人已经加入