即刻App年轻人的同好社区
下载
App内打开
尽余欢聊出海
27关注860被关注1夸夸
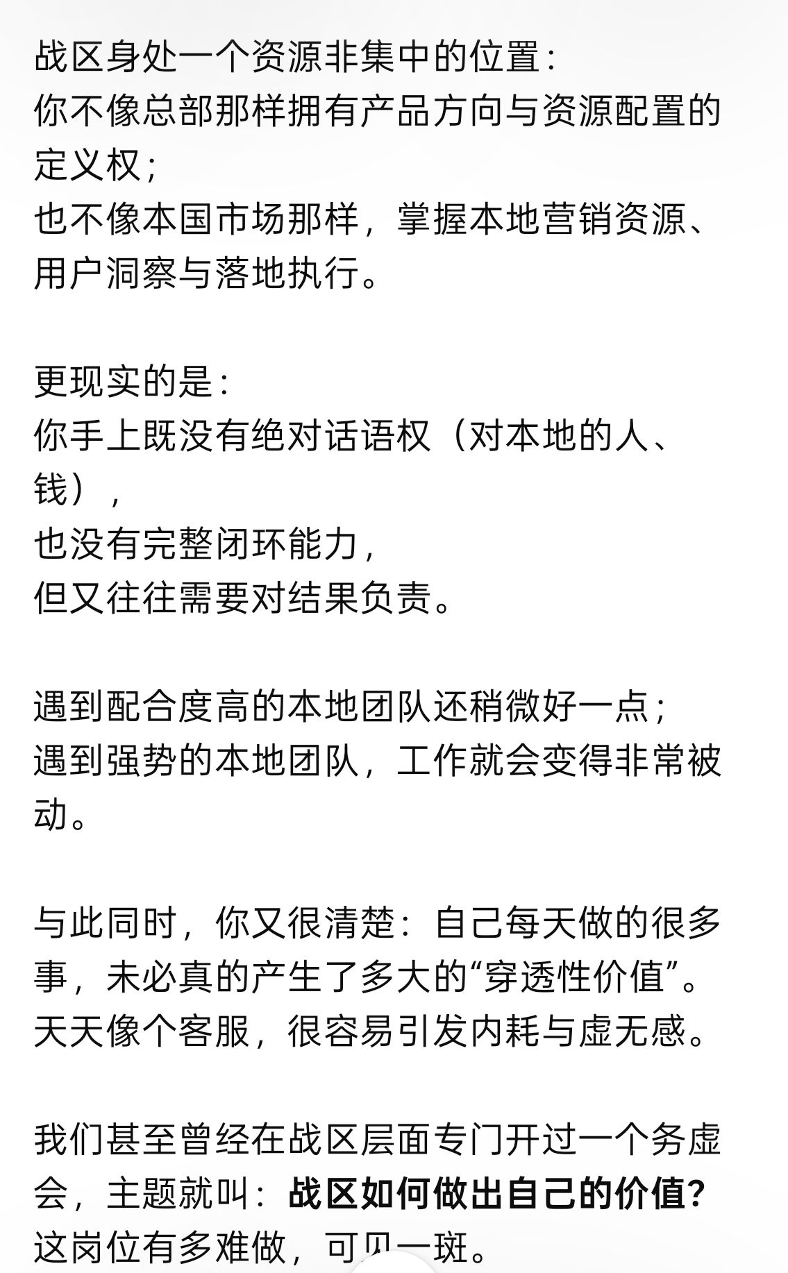
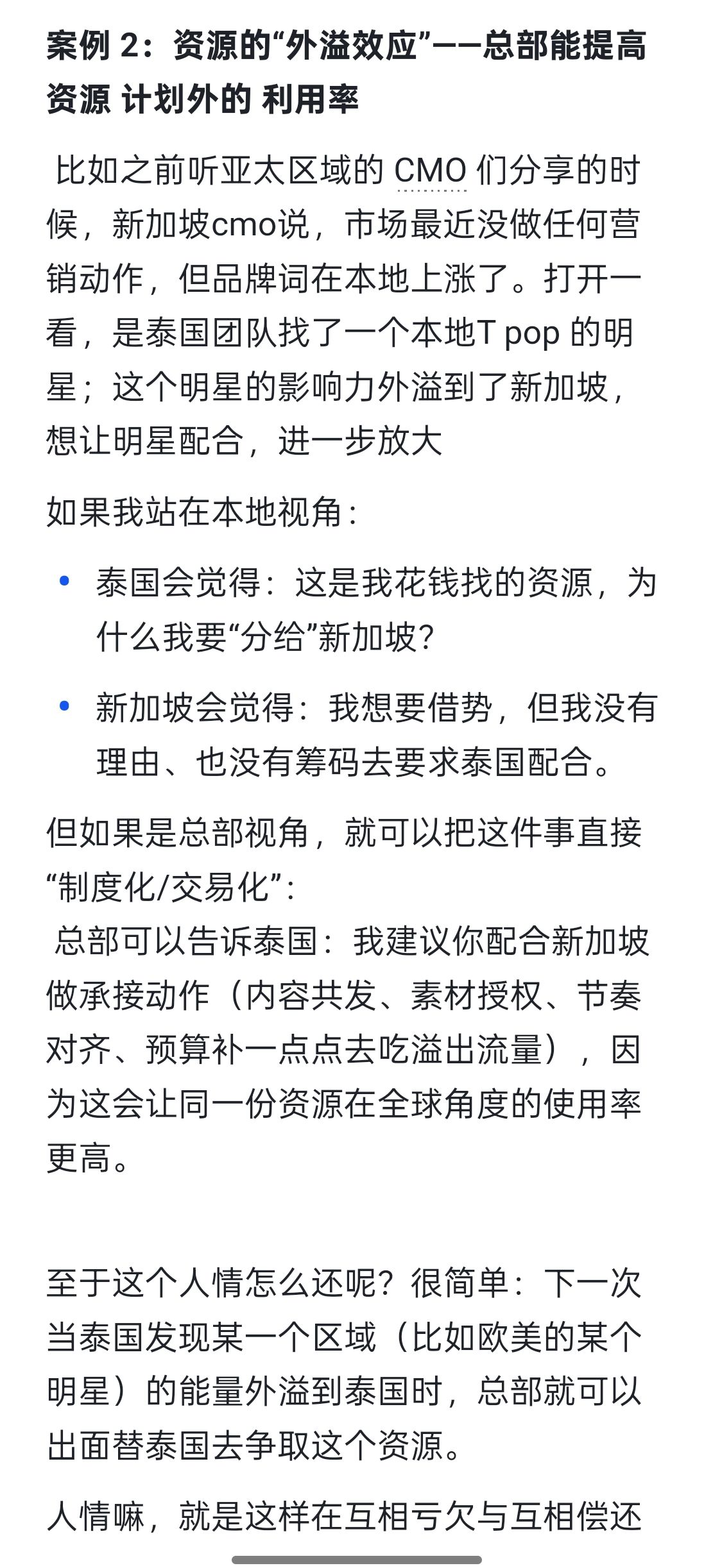
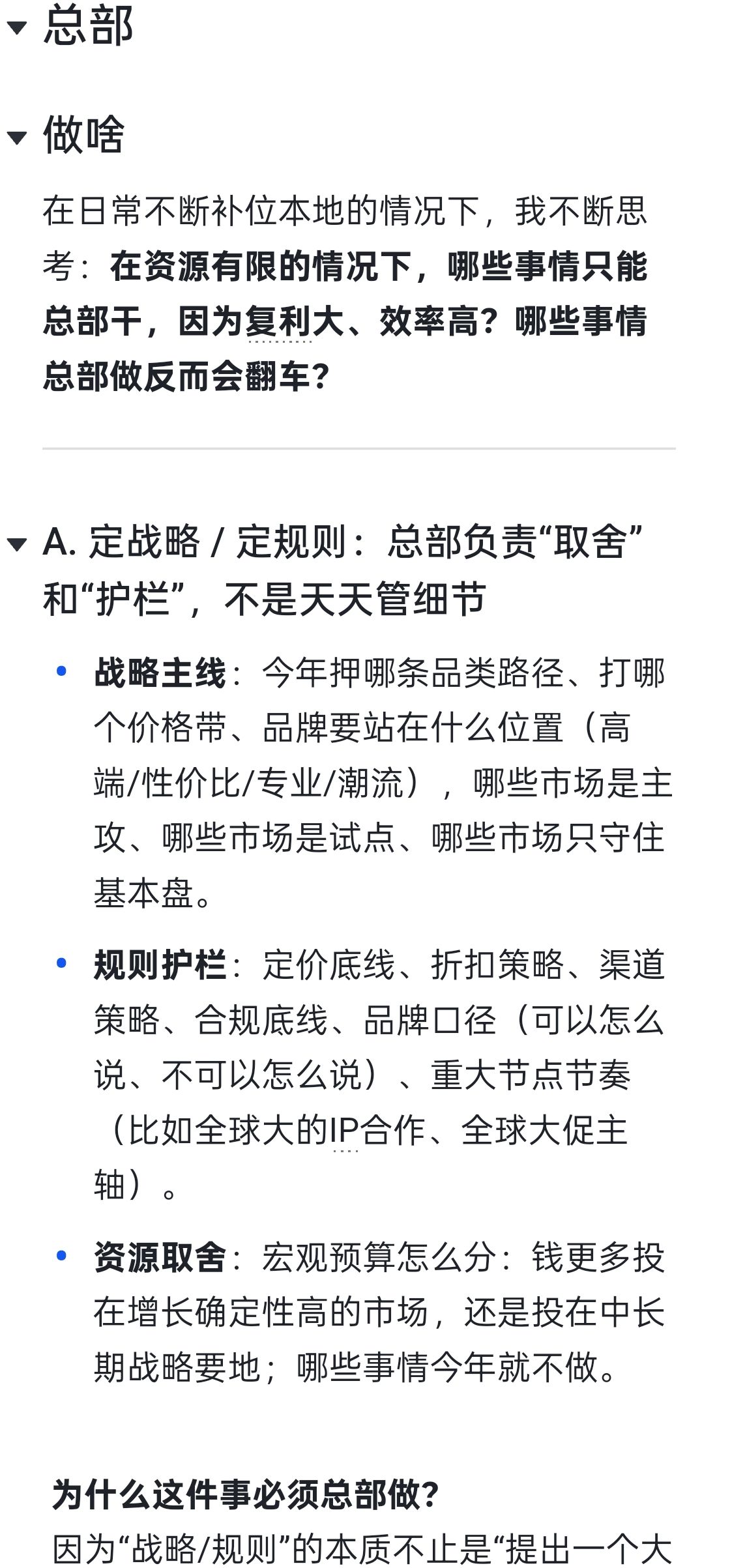
硬件/互联网出海都做过
总部 战区 本地(外派)都待过
xhs出海营销博主-尽余欢聊出海
v:juzihuihuang202(备注来意)
置顶
尽余欢聊出海
9月前
一年一度更新profile咯(厚着脸皮)

base 深圳,全球出差
-某互联网金融saas大厂 海外整合营销
-ex 外派吉隆坡的手机厂亚太战区营销
-小红书万粉出海博主@尽余欢

1⃣我做过什么
策划多次行业刷屏、浏览过亿的新品宣推项目,小红书2023Redcase大赏行业金奖;
操盘 亚太9国 Kpop明星合作项目,霸榜twitter本地热搜

2⃣我能提供什么
✅事:Reddit营销,韩国东南亚各国营销类(红人/agency,东南亚

✅人:东南亚出海品牌交流群(投资人/品牌方/创业者)
各出海大中厂员工链接/内推机会
出海博主

✅经验:
-品牌海外社媒传播
-海外 明星/IP合作等品牌向合作
-智联官方认证求职导师,《出海营销岗位地图》手册热卖,帮助100+学员转出海 入职谷歌等大厂(战绩朋友圈可查)
-干货向小红书博主从0-1起号,账号变现,账号诊断(今年花了不少钱 研究商业化这件事哈哈哈)
00
尽余欢聊出海
1天前
这个世界上还有那么多新的领域值得探索
那么多有趣的人类值得认识和相处
那么多新的酸甜苦辣的体验和乐趣值得解锁

靠!振作起来啊!
00:14
00
尽余欢聊出海
4天前
有句话说,性的问题和性无关,本质上都是权力问题

我发现,睡眠问题同理,解决不了 本质上还是 更底层的【你如何看待健康】问题没被解决

记录一下自己最近因为健康问题导致心情波动的一个案例,引以为戒。

这两天感觉颈椎隐隐不舒服,但又觉得很奇怪,觉得自己明明没有累着——无论是工作上还是健身上,物理意义上都没有过度消耗。
正好刷到小红书的帖子说,焦虑和情绪问题会导致颈椎病,正好我有朋友有焦虑症引发颈椎疼的案例

心里的压力一下子就上来了。因为挂的疼痛科要周三才能去排除问题,下午那阵子整个人都很丧。

到了晚上,去约了一个往常做的推拿。推着推着,推拿师问我是不是这两天着凉了,我才忽然反应过来,原来所有的疼痛都不是没有理由的——

周六我请假在家写那篇中韩品牌对比的深度长文,因为心里觉得这篇稿子拖得有点久,带了点“罪恶感”,于是那天有点强迫自己,不吃不喝也要把它写出来。

当晚十点发完稿子后,颈椎已经很不舒服了,但我为了“活动一下”,选择去海边骑车,骑完又被朋友叫去聚会,破例熬夜到了凌晨4点。

周日睡到自然醒,又跟朋友约了午饭。下午看电影,电影院的冷气实在是太足了,我全身肌肉被吹了两个小时,寒气入体而不自知。

晚上推拿完,破案之后,心里一块石头落地
想着不能白吓到自己啊,把整个心路历程丢给查理芒格智能体深度复盘了一下,启发如下:

✅养成观察自己的习惯。坦白说,我日常已经算比较关照身体了,比如注重颈部保暖、不喝冰水,但稍微一疏忽还是中招了。身体的反馈非常诚实,你对它做了什么,它都会记账。

✅今天第一次尝试了针灸和姜艾灸。医生说我寒气入体。要注意这注意那

我说感觉人活着好累呀
他说,其实人活着很简单,就是好好吃饭、好好睡觉

比如多吃主食(我不爱吃碳水所以容易手脚冰凉)、少吃水果牛奶。虽然有些观点我还没完全认同,但我真的意识到,要把睡觉的优先级排到最高。

我以前经常会因为灵感来了就延迟睡觉。

so,说一万遍早点睡觉 其实没啥用,因为我底层就是觉得 生产力>睡眠

如果我的底层逻辑觉得灵感是“偶发”的,我就会为了抓住它去牺牲身体;
但如果我相信灵感的产生是一整套稳定的系统,只要系统运转正常,灵感就不会枯竭。
所以我不需要那么紧张灵感的瞬间,我更需要的是通过高质量的睡眠去养护这套系统。

今年最大的命题,就是系统性地治理这个问题,如何保证输出的【稳定性】
01
尽余欢聊出海
7天前
她在阴影中待着,与万物怅然相望
一部分春天就这样度过:她头顶繁花
和不规则的阴影,并不急于回到阳光中去

虚无、困惑、迟疑甚至犬儒的时刻
与乐观、崇高、美好的时刻一样,是真相的一部分。
诚恳地接受自己在阴影中的处境,由此谈论阳光时才更可信
00
尽余欢聊出海
8天前
这篇文章,其实写了三年。
​因为这个问题,三年前在韩国和kbrand从业者交流的时候就一直横亘在我的心中。

​一提品牌就说视觉策略,就说storytelling什么的都弱爆了。
品牌的诞生是一整套系统——

​- 如果你只有人才和消费环境,没有制度保护——你会产生大量"缝合怪"和"快平替"。
- 如果你只有审美追求,没有资本认同——你的品牌会死于"高冷"带来的财务断裂。
- 如果你只有渠道渗透率,没有品牌资产沉淀——你会卷死在流量税里。
- 如果你只有大市场,没有全球化思维——你会被本土宠坏。

​欢迎同行们批评指正交流,欧耶

为什么韩国能批量做出全球级品牌,而中国不能(上篇)

00
尽余欢聊出海
8天前
艾玛,谢谢姐妹,写完长文后疼痛的颈椎,瞬间感觉好了哈哈哈哈

FridaS: 最近在公众号读到最好的一篇文章 @尽余欢聊出海

00
尽余欢聊出海
8天前
最近想微调一下脸,一口气面诊了几家头部医美机构,撇开审美部分不谈,品鉴了一下销售细节 对成交带来的影响

首先排除ml家
✅用户触点
到店之后感觉整个流程特别的怠慢。明明已经提前预约了,然后从我到店之后然后再到医美顾问下来,等了快20分钟。光这个流程这么的混乱不清,你后续真的能服务好你的客户吗?

✅方案上是否让用户觉得你在为我考虑

面诊的过程中,我本来只是想针对中下面部的问题做一个收紧,但是ta又跟我讲了很多很多其他的问题,什么轮廓不流畅啦,口周容量缺失啦。
我更多的是需要知道在什么情况下我可以用肉毒去解决,在什么情况下我用光电去解决,而不是一味的告诉我去注射。
当然我也非常理解,医美销售的大部分本质其实都是制造焦虑。但在这个大的背景下,你给我流露了吃相 过于的饥饿和难看,一定是会让消费者非常不舒服的。
真正高明的销售,我先不说你的发心吧,至少你要让消费者感觉到你在为他考虑,而不是一味的从他的口袋里掏钱。

医生给我的感觉也是,很急,虽然我知道你的小红书爆了,会有很多人来找你,但是你的那种敷衍和潦草,让我感觉我并不放心,一口气把四五万交给你,你会认真对待我的脸吗

这里对比另外一家医美机构的网红医师,人家整体的交流的时间节奏,回答的细致程度完全不一样。

✅销售激励机构 倒逼出 什么风格的销售动作

我想吐槽一下这个抽佣方式
一般机构按照新客第一次的付费来去抽佣,就会使得所有的销售想第一就是想让用户第一次就在你这儿捞笔大的。
但是真正的对一些高净值或者是从他们整体的收入来讲,应该是尽可能的把用户的LTV做大

因为医美它本身是一个消费角色门槛特别高的,但是我一旦决定了,我相信你的审美和技术之后,我就会一直在你这儿消费。所以可能我第一次反而是投入不会太高,想只是用一个小点去尝试一下。
那这个时候你这样的消费激励结构和我的想要长期的这个诉求是相违背的,他整个的销售激励结构就让我感觉就是只想吃快餐,然后割完就跑的感觉。
可能中国有比较多的人口可以让他尽可能的去多割人头,而不是把每个用户的用户价值拉的更长吧。但长远来看,我觉得这种经营结构并不健康。

✅看起来笨笨的人比看起来精明的人更适合做销售
去了yx家,感觉销售顾问风格还是比较舒服,比较坦诚直接吧
ml家给我的感觉就是,emm,骨子里挺看不起你又想让你掏钱

最后,医美机构的磁场感觉特别不舒服
想到之前有一个博主说这个世界上有些人赚钱是饱含了业力代价的,就是你通过不断的激发别人的恐惧,焦虑,去骗别人的钱。
医美机构,就空气中流动的都是焦虑
00
尽余欢聊出海
29天前
如水的野心是野心,如火的野心是欲望。
00
尽余欢聊出海
2月前
拒绝温水煮我
00
尽余欢聊出海
2月前
欧美 东南亚 拉美 中东
居家健身器材 激光打印机 香薰机 新能源汽车 海外物流
​独立站 海外公关 产品营销 课程设计师 自媒体博主

​本来想说组个兴趣局
结果大家一爬山开启商务模式 在山道上大聊特聊出海业务

​爬完鸡煲来一顿,把杭州来的朋友吃感动了@奥特快出海笔记

喜欢务实,生机涌动的​深圳!@元气荔枝
00
尽余欢聊出海
2月前
写东西的时候疯狂想抽烟 但我没有抽烟的习惯
忍住换成这俩
00