即刻App
年轻人的同好社区
下载
App内打开
乐剑
80
关注
42
被关注
0
夸夸
正在拼内在体验的积木
前产品经理,新手心理咨询师
半退休青年,爱吃
乐剑
1年前
“我认为我们每个人都需要掌握能进入一段适配的关系、并持续走下去的能力;需要掌握即便关系遭遇困难和破裂,也能够去面对和修复的勇气;需要掌握自我认知和识别他人的能力,能在对的关系里持续投入付出,却又能在错误的关系里及时撤退。”——这个能力又惊人有值得拥有
2
0
0
乐剑
1年前
人类长指甲的原因是为了可以更好地抠鼻 shi 吗?
0
0
0
乐剑
1年前
转:“我觉得一个健康和高质量的亲密关系是可以让其中的个体比较充分地被看见和接纳,特别是脆弱的部分。要不然的话,我其实是更倾向于单身状态。”
3
0
0
乐剑
1年前
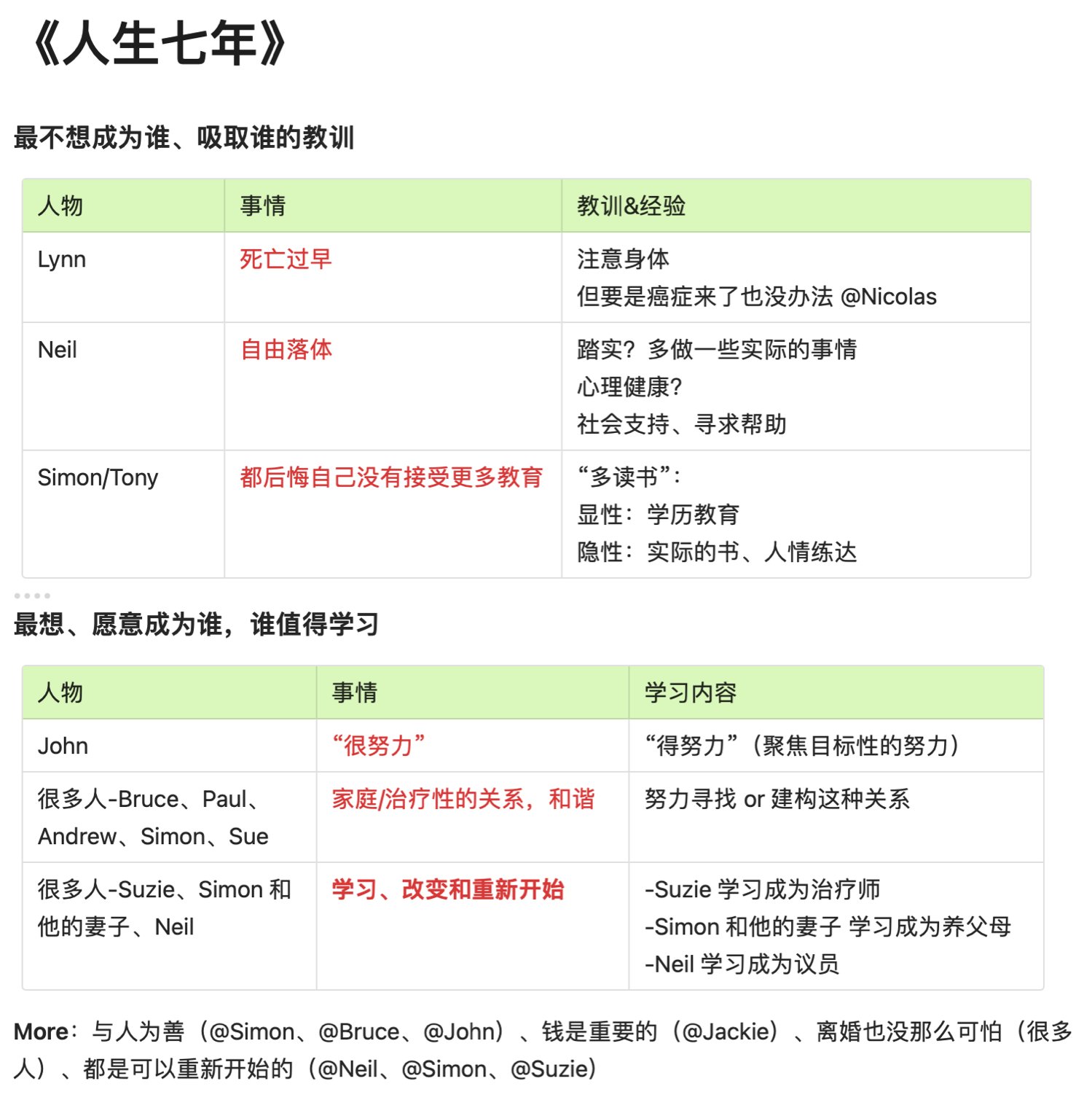
看纪录片《人生七年》的一些感受和想法
0
0
0
乐剑
1年前
还愿;今天送了 3 单外卖,收入 18.1 元,耗时约 1.5h
乐剑: 打算送一小时外卖🥡
1
0
0
乐剑
1年前
看了黑神话的CG,真是精彩
0
0
0
乐剑
1年前
送你一朵小红花🌸
00:10
0
0
0
乐剑
1年前
“旺夫”是健康型依恋
1
0
0
乐剑
1年前
晚上吃得很健康(如图),于是半夜吃了辣条当宵夜,于是现在失眠了
这个故事告诉我们辣椒对于一个前江西人的重要性‼️
于是连夜下单了三瓶辣椒酱
0
0
0
乐剑
1年前
打算送一小时外卖🥡
0
0
1