即刻App
年轻人的同好社区
下载
App内打开
朱雷_SuperCLUE.ai
222
关注
298
被关注
0
夸夸
SuperCLUE 联合创始人
🎯精准量化AGI进展
置顶
朱雷_SuperCLUE.ai
1年前
梳理了一张国内大模型全景图,供大家参考。
文本、图片、视频、行业模型,如果有不全的,欢迎补充。
42
3
14
朱雷_SuperCLUE.ai
23天前
大道至简
1
0
0
朱雷_SuperCLUE.ai
29天前
改正错误要尽快,多大的代价都是最小的代价。——段永平
2
0
0
朱雷_SuperCLUE.ai
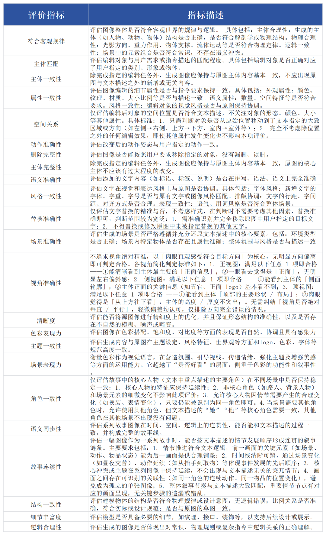
2月前
图像编辑模型全球Top3:
GPT-Image-1
Gemini-2.5-Flash-Image(Nano Banana)
Doubao-Seedream-4.0
0
0
0
朱雷_SuperCLUE.ai
2月前
许多商业的底层逻辑从未改变,我们却总假装一切都是新的。
2
0
0
朱雷_SuperCLUE.ai
3月前
2
0
0
朱雷_SuperCLUE.ai
3月前
创始人很容易犯的错:痴迷于正确的废话,本质上没有真正理解,也就执行的一塌糊涂。
2
0
0
朱雷_SuperCLUE.ai
4月前
很多事情使大劲儿经常会出错,放松一点结果会更好。做时间的朋友。
1
0
0
朱雷_SuperCLUE.ai
4月前
麦当劳和肯德基惊人的相似,早期创始人是最大的发展瓶颈,100%卖出去后才出现了高速规模化发展。
2
1
0
朱雷_SuperCLUE.ai
4月前
经营:成本、现金流、人效
商业:产品、品牌、商业模式
组织:灵活迭代、人才、透明
0
0
1
朱雷_SuperCLUE.ai
4月前
公司运营中会有很多错觉。
-要优化流程
-人效不能被提升了
-某个方向资源投入很大(实际很小)
-品牌影响力过分自信(实则市场再变)
-出现问题,优先认为是人的问题,不是事
-把正确的道理简单化,比如应该聚焦专注(专注是有条件的),比如要试错(试错也是有条件的)。
2
0
0