即刻App年轻人的同好社区
下载
App内打开
WillianWei
16关注8被关注0夸夸
AI产品经理
没事喜欢瘫在懒人沙发看东西
喜欢练字,希望以后“字如其人”是对我最大的赞美
WillianWei
1年前
多邻国是一款语言学习软件,在OpenAI推出ChatGPT之后没多久,他们就选择了和OpenAI,一起在AI+教育上发光发热,而目前,多邻国已然用AI实现了盈利,脱颖而出,创造了更大的市场!

🎯 利用游戏化的方式吸引用户并保持用户的学习兴趣,通过长时间的浸淫,逐渐学会某种语言,永远选择用户的参与度是多邻国的根本。

而多邻国目前也找到两个场景:

1⃣️视频沟通
多邻国采用动画制作+大模型问答的方式,将多邻国中的形象刻画出来,与用户进行对话

解决的核心痛点:大部分语言学习者不敢直接与用户对话,但直接对话效果是学语言最好的途径,视频沟通这个AI场景弥补了这一点。

2⃣️ 情景式对话Adventure
比如问路,在餐厅点餐,在商店购物等场景,在多邻国中扮演角色,移动并和各种NPC对话,推动剧情以完成某个章节

解决的核心痛点:用户学习语言之后大部分会去旅行/接触到一些生活化场景,而这些可以提前在多邻国Adventure中体验到,让用户避免尴尬、害羞等情况下,直接在场景中学习。

对于AI产品的设计,需要把握的核心点是,找到你业务的核心流程,并思考其中的那部分适合用AI,比如多邻国的答案是游戏化来促进用户参与,用AI赋能产生了更好的效果!

大家有没有用过多邻国的新功能呢,欢迎大家评论区留言讨论!
01
WillianWei
1年前
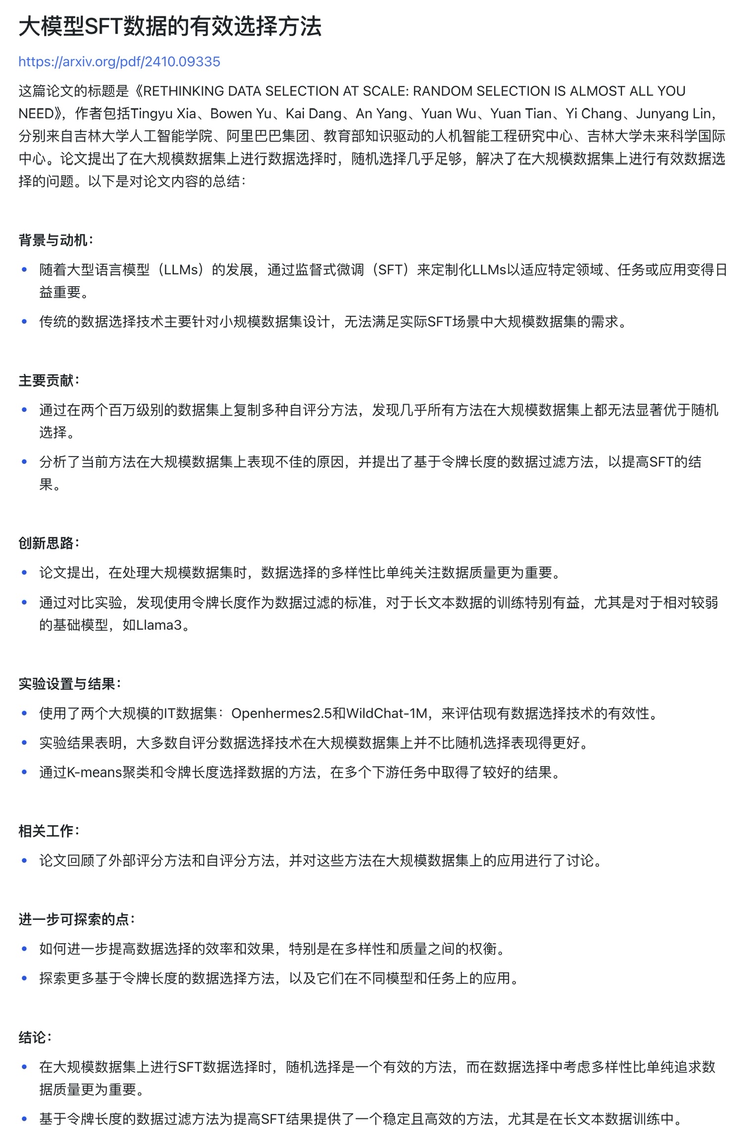
1⃣️大模型SFT数据的有效选择方法,论文提出了在大规模数据集上进行数据选择时,随机选择几乎足够,解决了在大规模数据集上进行有效数据选择的问题。

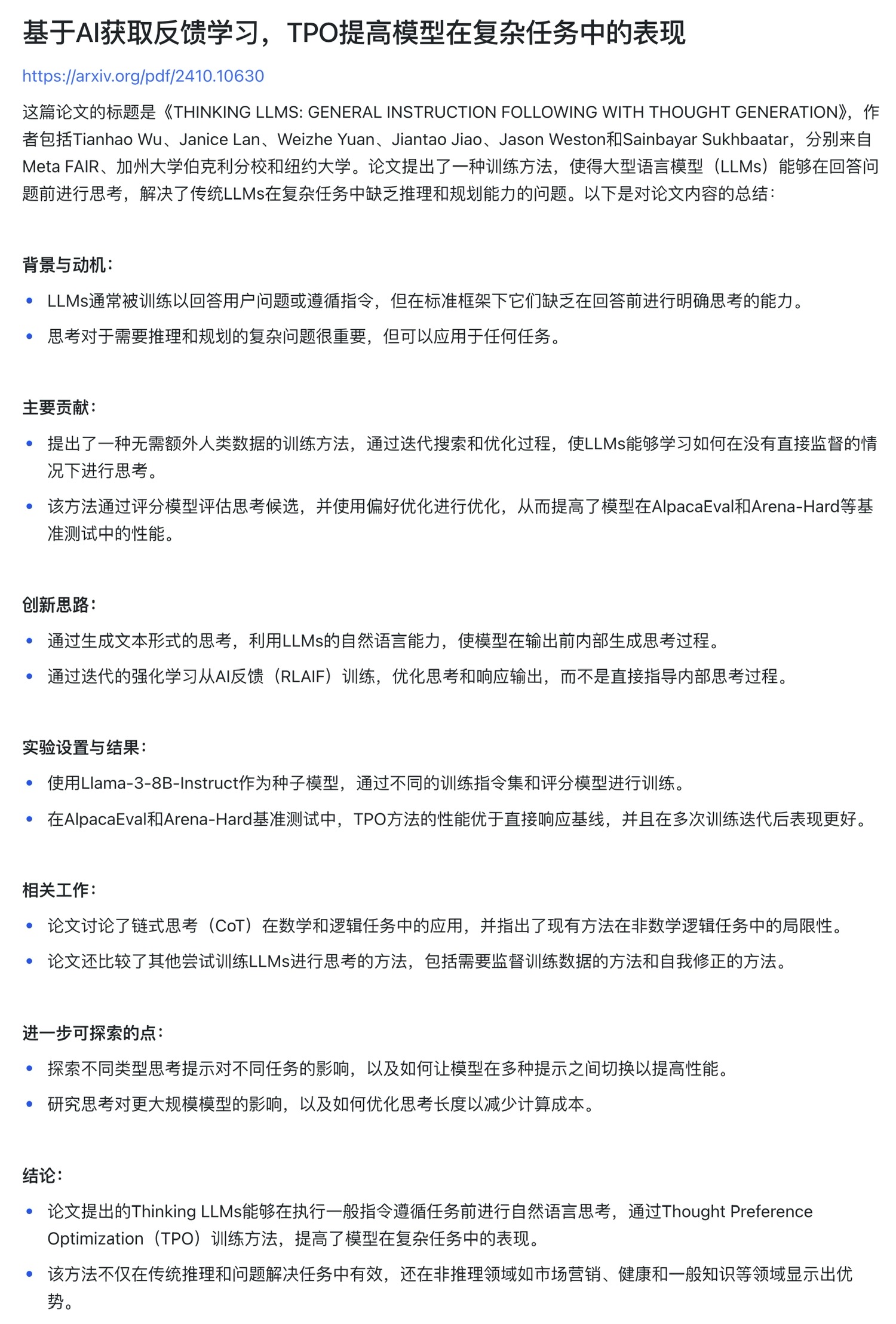
2⃣️基于AI获取反馈学习,TPO提高模型在复杂任务中的表现,论文提出了一种训练方法,使得大型语言模型(LLMs)能够在回答问题前进行思考,解决了传统LLMs在复杂任务中缺乏推理和规划能力的问题。

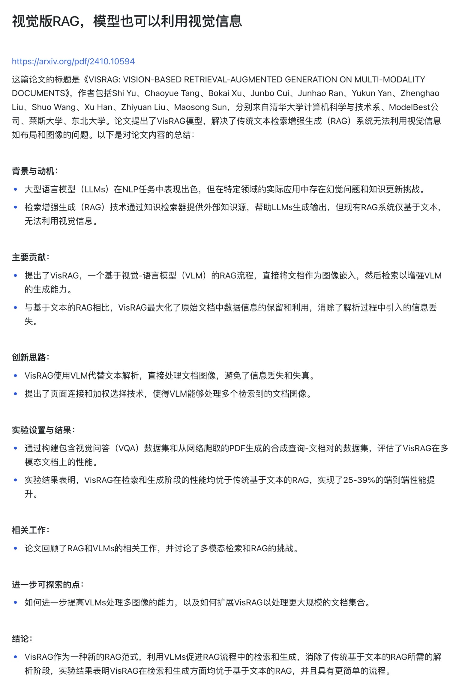
3⃣️视觉版RAG,模型也可以利用视觉信息,论文提出了VisRAG模型,解决了传统文本检索增强生成(RAG)系统无法利用视觉信息如布局和图像的问题。

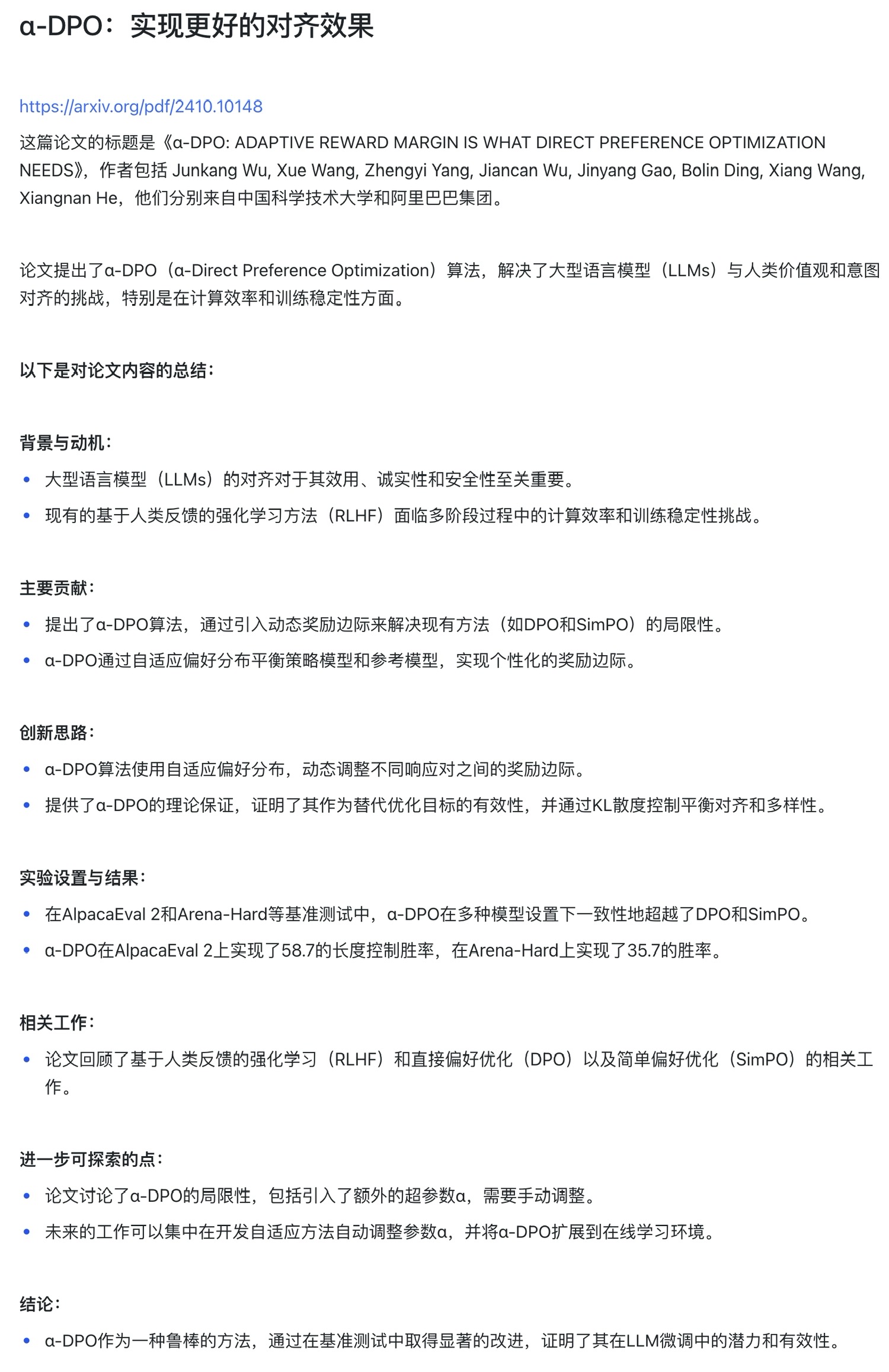
4⃣️α-DPO:实现更好的对齐效果,论文提出了α-DPO(α-Direct Preference Optimization)算法,解决了大型语言模型(LLMs)与人类价值观和意图对齐的挑战,特别是在计算效率和训练稳定性方面。

5⃣️VIF-RAG:增强指令跟随的RAG,论文提出了VIF-RAG,一个自动化、可扩展、可验证的合成数据管道,用于在检索增强型生成(RAG)系统中实现指令跟随(IF)对齐。
00
WillianWei
1年前
【2024】1013-1019资本最看好🔥的AI初创公司

1⃣️Path Robotics,2014年成立于美国哥伦布,主营业务为AI自主机器人焊接系统,本次获得融资10亿美元。
2⃣️X-Energy,2009年成立于美国马里兰州罗克维尔,主营业务为设计小型模块化反应堆,本次获得C+融资5亿美元。
3⃣️Lightmatter,2017年成立于美国波士顿,主营业务为光子处理器加速AI计算,本次获得D轮融资4亿美元。
4⃣️Terray Therapeutics,2018年成立于美国洛杉矶,主营业务为发现新的小分子药物,本次获得B轮融资1.2亿美元。
5⃣️Decagon,2023年成立于美国旧金山,主营业务为生成式AI处理复杂客户互动,本次获得B轮融资6500万美元。
6⃣️Galileo,2021年成立于美国旧金山,主营业务为AI模型性能分析平台,本次获得B轮融资4500万美元。
7⃣️Neuron7,2021年成立于美国加州,主营业务为AI客户服务,本次获得B轮融资4400万美元。
8⃣️Xscape Photonics,2022年成立于美国加利福尼亚州圣克拉,主营业务为光子芯片提升数据传输速度,本次获得A轮融资4400万美元。
9⃣️Azra Games,2022年成立于美国萨克拉门托,主营业务为区块链沉浸式角色扮演游戏,本次获得A轮融资4270万美元。
🔟星动纪元,2023年成立于中国,主营业务为具身智能及通用人形机器人研发商,本次获得pre-A融资4110万美元。
00
WillianWei
1年前
多邻国是一款语言学习软件,在OpenAI推出ChatGPT之后没多久,他们就选择了和OpenAI,一起在AI+教育上发光发热,而目前,多邻国已然用AI实现了营利。

利用游戏化的方式吸引用户并保持用户的学习兴趣,通过长时间的浸淫,逐渐学会某种语言,永远选择用户的参与度是多邻国的根本。

1⃣️视频沟通
多邻国采用动画制作+大模型问答的方式,将多邻国中的形象刻画出来,与用户进行对话

解决的核心痛点:大部分语言学习者不敢直接与用户对话,但直接对话效果是学语言最好的途径,视频沟通这个AI场景弥补了这一点。

动画制作由多邻国收购的动画团队制作,大模型的问答则主要有两方面
1.动画人物可以适应你的水平进行对话,具体来说,应该是根据平时使用多邻国的正确和错误词语,然后用prompt告诉大模型,只使用用户会的词语进行对话
2.有长期记忆功能,可以存储之前的对话历史,记住你上次和动画人物交流过的话。

有一些有意思的小细节,比如多邻国中的紫色头发“拽姐”Lily,她看起来对你非常不屑,并且说话的时候口型可以对上,当你回答错时,有时候还会对你翻白眼。

2⃣️ 情景式对话Adventure
比如问路,在餐厅点餐,在商店购物等场景,在多邻国中扮演角色,移动并和各种NPC对话,推动剧情以完成某个章节

解决的核心痛点:用户学习语言之后大部分会去旅行/接触到一些生活化场景,而这些可以提前在多邻国Adventure中体验到,让用户避免尴尬、害羞等情况下,直接在场景中学习。
01
WillianWei
1年前
1⃣️从目前最普遍的AGI标准(像人一样,理解用户,陪伴用户)的角度来说,GPT-4o肯定是更适合的方向

2⃣️AI应用不能和某个模型耦合过深,要有随时可以适配模型的能力

3⃣️对于创业来说,活下去才是最重要的,所以考虑如何商业化更重要,沿途下蛋很大概率就只能烧钱

4⃣️AGI很牛逼,但实际场景的落地,比大多数人想象得要难

5⃣️不同于杀时间和省时间,加时间是王小川的独立赛道,除了提升时间的数量,时间的质量可能会是加时间之后的发力方向

最后希望医疗领域的AI能更进一步!

欢迎大家评论区交流!
00
WillianWei
1年前
个人的几点思考:
1.技术普惠是绝对正确的方向,同时也是未来能爆发平台级应用的前提
2.短期内个人不认为视频比文本更好商业化落地
3.AIGC会使人从原本的被动接受信息变成了双向交流信息,这种交互形式的改变,往往会带来新的机会,比如原来的PGC转向UGC,只是生产者角色变化了,但带来的效应和用户参与却形成了新的用户生态,AIGC有可能也会如此。

最近可以在小红书观看AGI playground大会,看看大咖们对AGI的理解!
00
WillianWei
2年前
市面上绝大部分的AI产品经理课程/文章都教你如何懂算法、懂技术,但AI产品经理本质上是为业务服务的,需要了解算法、技术,但不能本末倒置。

“如何用算法能力在业务侧场景落地”——才是AI产品经理的核心竞争力。
00
WillianWei
2年前
晒晒太阳
00
WillianWei
2年前
疯狂星期四之后看看“人造瀑布”
00
WillianWei
2年前
今天比较早下班,浅浅运动一下

1、胯下击掌
2、单侧提膝
3、抬腿提膝
4、开合走
各30次,5组
00