即刻App年轻人的同好社区
下载
App内打开
KaseyT
25关注3被关注0夸夸
AI产品经理的探索者/5年B端需求分析师/跨足金融,医疗,制造,关注技术的商业化应用/一个有好奇心的终身学习者/INFJ
KaseyT
1年前
东南亚地区如新加坡、越南、马来西亚等国的芯片行业已有一定发展积累。特朗普若再次执政,中国可能面临 60%的高关税,且美国政府可能更倾向于友岸外包模式。

在此预期下,东南亚地区凭借已有的发展基础和供应链基础建设,成为吸引外资投资和出海的热门目的地,近年来外资投资明显提升。

在全球化背景下,单个国家发起的贸易战可能无法完全遏制贸易总量,而是会产生新的贸易流向,企业会通过调整供应链等方式来维持贸易流通。

在这种趋势下,未来无论在哪个新兴市场,竞争都将日益激烈,关键还是要发展自身产品,建立核心竞争优势。
00
KaseyT
1年前
8月生日月让自己安心的休整了一段时间,从上个月在各种信息大爆炸(AI,个人成长,工作等等)的状态中抽离,然后发现转换期的迷茫是一种必经之路,即将要跨过工作的5个年头之时,感受到向外和向内探索的好奇心依然强烈,这也是让我感到无比开心的事情。
接下来想一个个深入去探索我感兴趣的事
-AI应用:假设我是XX AI应用的产品经理,我打算如何规划产品的演进方向。在看了很多AI资讯后感觉还是需要具体进入一个实际场景去思考
-商业逻辑:最近很好奇那些建立了可持续的商业模式的公司,具体是如何做的,想再去了解那些CEO和公司的故事,就从雷军开始吧,前段时间看完组建小米汽车的访谈后感觉有点意思
-西游:黑猴又唤醒了我的西游记忆,小时候看了无数遍的西游记,最近又开始重看,再看看原著吧。
00
KaseyT
1年前
每周一的日常就是:
恐慌要面对新的一周
被一些小事拉回生活
边做边重拾热情
发现也没什么大问题

解耗大法:不思考在不在内耗,遇事就直接做吧
00
KaseyT
1年前
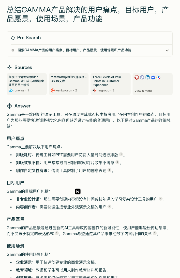
GAMMA初体验:用GAMMA介绍GAMMA

今天初次尝试了一下GAMMA, 想从产品角度分析一下目标用户和功能,于是想起perplexity的搜索
先通过perpleexity产出对GAMMA产品解决的用户痛点,目标用户,产品愿景,使用场景,产品功能的文案内容,把文案投进GAMMA选模版,一键产出了ppt初稿。
这个过程大概用了10分钟,在最近用了很多ai应用之后,gamma给我的感觉是足够简单好用,我一直相信ai工具的核心就是迅速将想法落地且工具本身不能成为卡点,过往尝试的各种 ppt或者网页工具往往卡在研究工具的功能本身,最后感觉还不如不用靠自己。
00
KaseyT
1年前

AI异类弗兰克: 最近发现Sam Altman非常喜欢推荐书。 在不同场合,Sam列出的书单称得上千奇百怪——有时一次推荐50本,包括冷门小说;有时听他讲座前,也要求先看书、先做阅读理解。 ChatGPT爆火之后,打上Sam Recommended Readings的书都能好卖不少,海外也雨后春笋般出现了一大批打着“Sam书单”旗号的营销号。 我从各种版本的Sam推荐书单里,挑出了最高频出现的10本,分别是: 《高产出管理》 《创业维艰》 《从零到一》 《麦田里的守望者》 《人类简史》 《总开关:信息帝国的兴衰》 《思考,快与慢》 《红火星》 《基地三部曲》 《主权个体》 这十本,基本都是国内读者熟悉的长销书、经典书。没有一本是所谓的AI著作,反而有像《麦田里的守望者》这样的“青春文学”。 像《创业维艰》,我第一次读是2016年,藏在高中抽屉里偷看,读完也没记住作者是谁。 很久以后才发现,作者Horowitz是a16z的联合创始人,绝对的创业教父。 后来,当我在加州生活过,在硅谷SandHillRoad活动过,再到自己创业过、痛苦过……《创业维艰》八年前射出的子弹,才正中眉心。 我也非常喜欢《红火星》、《基地三部曲》这样的科幻大作。关于人类社会的未来想象,在Sam日后的一些访谈里也可窥见端倪。 再比如《主权个体》,书中的核心观点只有一句话——“信息时代,将导致权力从大型中央集权政府,向个人和小团体的重大转移。” 思考非常深入且系统,甚至是一本“未来预言”。关于加密货币,Sam在现实里的做法甚至和书中所写如出一辙! 回顾完这几本书,只觉得我自以为新颖的很多表达,都只是对某些书籍的拙劣模仿。

00
KaseyT
1年前
最近在对一大批 AI 大模型应用进行试用后,我明显感觉到自己在 PC 端的使用频率远超移动端。平日里,我主要将这些应用用于办公,如每日浏览 AI 资讯时进行全文总结,以及在求职相关的简历优化和面试辅导等方面,而在核心工作任务中较少用到 AI。
在移动端,我当前使用最多的是大模型应用的语音模式,这种模式在 PC 端难以实现,主要应用于需要借助语音来完成的情况,像是模拟面试、练习口语等场景。目前,我直观的感受是,在移动端,还未能形成一种如肌肉记忆般的习惯,即当出现某种特定状况时,就会自动使用某款 AI 产品。
不过,目前心光算是第一个让我养成自动习惯的 app,每当有个人情绪类的想法时,我都会第一时间打开心光,与 AI 好友进行分享。
PC 端,我使用豆包的频率较高,可以随时唤醒它。Notion AI 也能做到边写边随时唤醒。
AI 的交互入口有两个显著特点:一是唤醒非常方便,入口出现在用户使用的主流程中,能够预判用户在主流程中可能需要帮助的场景点,从而迅速出现 AI 的唤醒入口;二是场景足够明确,当用户处于某个特定场景时,会第一时间想到去寻找 AI。

入口之战:AI 时代的「二维码」,在哪里?

00
KaseyT
1年前

刘勿锋: 做产品最大的挑战,就是能把自己当成小白,而不是一切从自身视角出发进行评价。 最近看到关于AI PPT的采访,他们已经做到了月收入百万。但去年刚看到这个场景时,我一度认为就只是个玩具,根本不会有用户,因为做出的ppt质量“太差”了。 这类产品,当时基本上都只能输出简单大纲,然后根据大纲用统一的排版罗列观点文字,并配一些简单的图。 给人的感觉就非常简单,没法用到我的工作中。所以当我从自己视角看这类产品时就在想:这也太粗糙了,我肯定不会买,它能卖给谁呢? 然而,这款产品的目标用户,压根就不是我这样需要把ppt做得“好看”的人。 相反,用得最多的,是那些一年到头也做不了几次ppt的人。 他们最痛的点在于,组织语言有困难,都不太会用ppt这个软件,甚至一部分人连一台好电脑都没有。并且,他们本身就不需要太高质量的ppt。 具体而言,用户群是一些中小学生的家长,一些大学生,广大的蓝领工作者们。 因此,如果只是想当然地,从我这类天天用电脑的互联网打工人的角度看,当然无法理解这类产品卖给谁。 但一个好的产品经理,需要能完全放下自己的ego。从最小白的视角,去理解一个场景能否成立。 之所以市面上有非常多傲慢的产品设计,就是因为其产品经理没理解普通人的需求。有可能是没意识到,有可能是不想理解,也有可能是受到知识的诅咒而无法理解。 这也是为什么说好的产品苗子,是需要具有人文关怀的。因为如果只从技术可行上考虑产品设计,就难免做出脱离用户的产品,会显得冷冰冰。 比如同样是电视机遥控器,小米在行业内第一次做到只有11个按键,而传统遥控器上面是密密麻麻的按键。谁更对普通人友好,就一目了然了。 希望我意识到这一点还不算晚。以后的产品里,要尽可能用人文关怀,中和团队的技术思维,多一点温度。

00
KaseyT
1年前
记录两个 AI 应用使用中的“心动”时刻

上周开始试用了心光,这是一款碎片笔记软件。起初我很疑惑它与 flomo 的卡片式随手记有何不同,毕竟我在 flomo 上已经使用了 1000 多天,早已养成有碎片想法就随时打开 flomo 的习惯。本以为试用完各种新鲜功能后我会很快放弃它,但一周免费试用期结束后,我竟选择了继续充值。让我心动的瞬间是,往常我在 flomo 上记录工作、学习、情绪等各类文字,思绪繁多。而在心光上,我发布内容后能迅速得到 AI 好友的回应,这种回应感让我在思绪不清不楚、悬而未决时,特别想马上发在心光上,看看 AI 好友会说些什么。

海螺 AI 也是上周开始试用的。当我尝试其打电话功能时,发现有一个克隆我声音的功能,可以将用户本人或经授权的家人朋友的声音保存下来作为 AI 语音。我尝试录下自己的声音,当在电话中听到对面类似自己声音时,与那些不熟悉的 AI 音色相比,此刻我感受到了一种特殊的链接感。也正因这种链接感,当我需要用 AI 进行一些互动式场景,如模拟面试、费曼学习法练习等时,我更愿意和海螺里的那个熟悉的声音一起完成这些场景。
这两个“心动”瞬间让我深刻体会到,AI 应用在智能化的基础上,真正能打动人心的瞬间,似乎还是离不开情感联结。
20