即刻App年轻人的同好社区
下载
App内打开
sallygu.eth
76关注435被关注1夸夸
交易所高级螺丝工 ex-战投 VC
vx: Miyuki_0205
sallygu.eth
4天前
Realizing that startups face more management issues, not technical ones. No matter how much jargon you pile on, human cognition limits how high a company can go. If there’s no business, you have to create it; if there’s no traffic, you have to hustle for it. The worst is feeling good about yourself and blindly stumbling, only to find that your plans fail when put into action.
00
sallygu.eth
6天前
黄峥说段永平教会他最重要的东西是“胸无大志”,我的阅读理解是:努力提高downside,不刻意追求upside

整理得很深刻的文档,值得一读

YuanLiu: 希望常常会带来失望,但希望是好的,可能是我们能有的最好的东西。

00
sallygu.eth
14天前
为了表面关系,就算是过去pua自己的leader,看不惯的两幅面孔的同事,朋友圈也都会随大流地点赞,有时候想想也挺窝囊的,为了什么连一种隐蔽的反抗都做不到呢。平时也是,为了不发生争执硬生生把怼人的话咽回去,逐渐由一个抓到人就能聊半天的话痨变得在职场沉默寡言起来,可能就是一个人黄鼠狼化了吧,再遇到想吐槽想表达的事情,也只想找个磨刀石磨磨自我消化。
今年的圣诞愿望,可能就是活得更坦荡潇洒一点,别那么拧巴,能说自己想说的话,特立独行一点也无所谓,不为了合群而牺牲掉自我意识,这种自由谁说不比财富自由更可贵呢🤔
00
sallygu.eth
2月前
随机聊天聊到大一就踩中淘宝电商风口赚到百万的苏州本地人,他已经成功绕地球一周跑完100+国家,规划好了今年结婚明年生子35+打造海外本土电商产业链的节奏,而作为还在出卖自己劳动和时间的打工人,我还始终生活在一种巨大的不确定性中,核心就是因为自己不掌握生产资料,只能在中产的道路上谨慎攀爬,可能这就是创业人和就业人思维的区别,当有一套自动化的机器开始运转时,双手就可以被解放
20
sallygu.eth
2月前
在你所能想到的所有立场上都持反华态度,推行日本优先这是要和特朗普大统领的美国优先直接竞争吗

反华魔怔人当选自民党总裁:你应该知道的_哔哩哔哩_bilibili

00
sallygu.eth
4月前
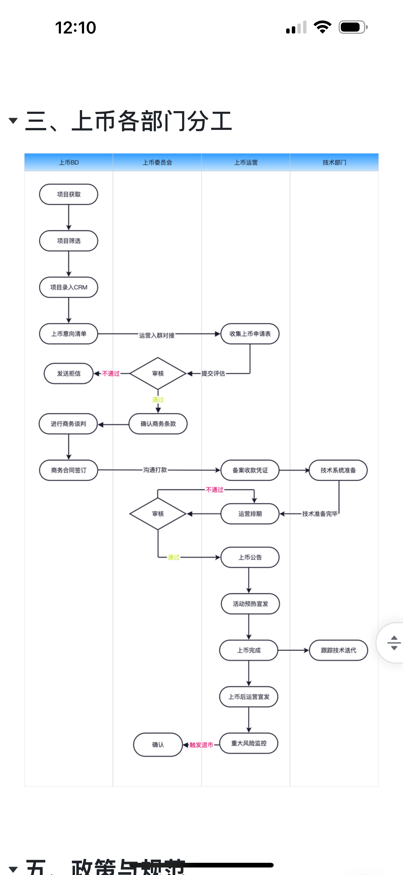
CEX的上币组到底是怎么运营的?
最近都在搞新人培训文档,用Firra做了三个版本,最后老板选了最抽象的那一版,心中就和浪浪山里的鸡画师一样无语但只能接受,只要她开心就好。最初的这一版被弃置了,但我还比较满意,发出来给小白做下参考(图中流程和实际运营的差别还是比较大的)
00
sallygu.eth
4月前
在这两种状态下切换:
- 写文档的时候专心致志,写完文档开始躺平思考人生
- 在办公室的时候想着什么时候能出去跑会,跑会的时候想着我什么时候回去坐班
00
sallygu.eth
5月前
读完《小米创业思考》也算半个小米历史的expert,此书很好地解释了小米做产品和现在造车的思路和心法,但自夸的成分还是不少,内容也需要稍加辩证地看待。
接下来比起《一往无前》可能更想看看讲金山的《生生不息》。很难想象接近同龄的26岁穿着一身名牌的求伯君已经创立了金山软件, 而28岁的雷军当时已经是金山的总经理,成功实现了很多码农无法达成的从技术岗到管理岗的跃迁。
不过如果在90年代同样22岁从武大毕业的话,可能的确不敢加入这么一个只有6个人的创业小团队并且一干就是几十年,可见没有一个成功是不冒风险的,当然足够的实力和运气也是必要条件。
找到适合自己画风的环境深耕,时间会给all in的人以奖励!
01
sallygu.eth
5月前
亲妈认证这些话她都说过,自从新加坡回来寄居在苏州家里,她每天看到我的面孔是越来越挫气了😭摔门是不敢轻易摔门的,吵架到最后都是请我离开她的窝里厢

老毛病又来了 - 小红书

00