即刻App年轻人的同好社区
下载
App内打开
Caroline_Suf9
1关注1k被关注13夸夸
未来已来 成为未来的一部分
置顶
Caroline_Suf9
3年前
《拉丁美洲被切开的血管》书友推荐的很精彩的一本,恶性循环从金属、蔗糖、咖啡、铁路运输等资源产业榨取到资本吸血再到企业巨头的层层递进盘剥,欧美殖民者工业化发展提供了源源不断的财富,拉美的“血管”未老先衰”~会放到月度推荐里~
152
Caroline_Suf9
17:09
传统霸权支柱(经济、军事、文化叙事)相对衰落背景下,美国对AGI的重度投入是面向未来的国家叙事霸权的防御与重构方案~

👀《谎言帝国》
00
Caroline_Suf9
3天前
《隐秘战线:情报战三千年》是英国历史学家克里斯托弗·安德鲁的里程碑式著作,首部跨越三千年的全球情报史
书里两个感兴趣的点
一战前俄国军事情报退化的原因

书中指出,一战爆发时俄国的军事情报远不如1812年拿破仑入侵前夕。主要原因包括:

1. 工业与技术落后:俄国制造业仅占全球8.2%,远低于德国(14.8%)和英国(13.2%)。电报和无线电技术普及后,德法已注重通信保密,俄军仍常使用明码发电,缺乏现代信号情报能力。

2. 军事改革缓慢且内耗:陆军大臣苏霍姆利洛夫虽推动改革(建立无线电兵、扩建铁路),但总指挥尼古拉耶维奇(沙皇叔叔)持敌视态度,认为应侧重训练而非装备改革,导致改革步伐缓慢。

3. 组织与素质低下:士兵90%是文盲,来自农奴,补给极差;军官多贵族出身,靠买军衔,缺乏专业素养。情报工作粗糙,德国间谍能轻易在圣彼得堡获取俄军计划。

4. 指挥体系混乱:第一、第二集团军将领坎宁普与萨姆索诺夫因日俄战争结仇,无法协同,最终导致坦能堡战役惨败。

5. 后勤与机动性不足:尽管铁路网有所改善,但春季冻土融化后道路泥泞,补给常中断。俄军动员能力提升(30天可投入200万人),但工业基础无法支撑庞大军队的装备需求。

根本症结:俄国未能跟上19世纪末至20世纪初的军事革命(通信技术、铁路机动、参谋体系)。相比拿破仑时代依靠地理纵深和游击战术的成功,一战前的俄军在技术、组织和理念上已全面落后,导致情报效能大幅退化。

情报战既是技术竞赛,更是组织与智慧的较量。当前中东情报战虽技术层面远超历史,但核心规律——长期渗透、决策运用、不对称对抗——依然贯穿古今。而俄国案例警示我们,忽视技术与组织变革,即使曾拥有辉煌情报传统,也会在新时代迅速落伍。

另一点是20世纪90年代初东西方情报机关忽略宗教恐怖主义崛起的原因

克里斯托弗·安德鲁在书中指出,冷战结束后,主要情报机构未能及时识别宗教恐怖主义这一新兴威胁,主要原因包括:

1. 冷战思维惯性:1990年代初,苏联解体、东欧剧变,西方情报机关(如CIA、MI6)仍将主要资源用于追踪前苏联核武器流向、监视传统敌对国家,延续了“国家行为体”为主要对手的思维定式。东方情报机关(如克格勃后继者)则忙于应对国内动荡与权力重组,无暇他顾。

2. 威胁认知盲区:二战后至冷战期间,恐怖主义多与民族解放、左翼革命运动挂钩(如巴解组织、红色旅)。情报界普遍将宗教动机视为地区性、低烈度威胁,未意识到“圣战”意识形态的全球扩散潜力。1993年纽约世贸中心首次爆炸案后,美国仍将其视为孤立事件,未上升到战略层面。

3. 组织结构缺陷:冷战时期情报机关按地理区域分工(如中情局近东处、苏联处),缺乏专门应对跨国宗教极端主义的职能单位。信息共享壁垒高,反恐责任分散在FBI、CIA、军方之间,导致线索碎片化,无法拼出完整图景。

4. 意识形态误判:西方乐观认为“历史终结”,民主价值观将全球普及,低估了宗教原教旨主义对全球化、世俗化的反弹。东方则陷入转型阵痛,未能洞察宗教极端主义将填补意识形态真空。

5. 技术局限与人力不足:1990年代通信监控以电话、传真为主,对互联网、卫星电话等新兴通信手段监控不足。同时,精通阿拉伯语、普什图语、波斯语且了解伊斯兰教义的情报人员极度稀缺,难以渗透进封闭的宗教极端组织网络。

后果:这一系列盲点直接导致对“基地”组织等网络的成长失控,最终酿成“9·11”事件。书中强调,情报工作的最大失败往往不是技术落后,而是“思维滞后”——无法跳出旧范式识别新威胁。
10
Caroline_Suf9
4天前
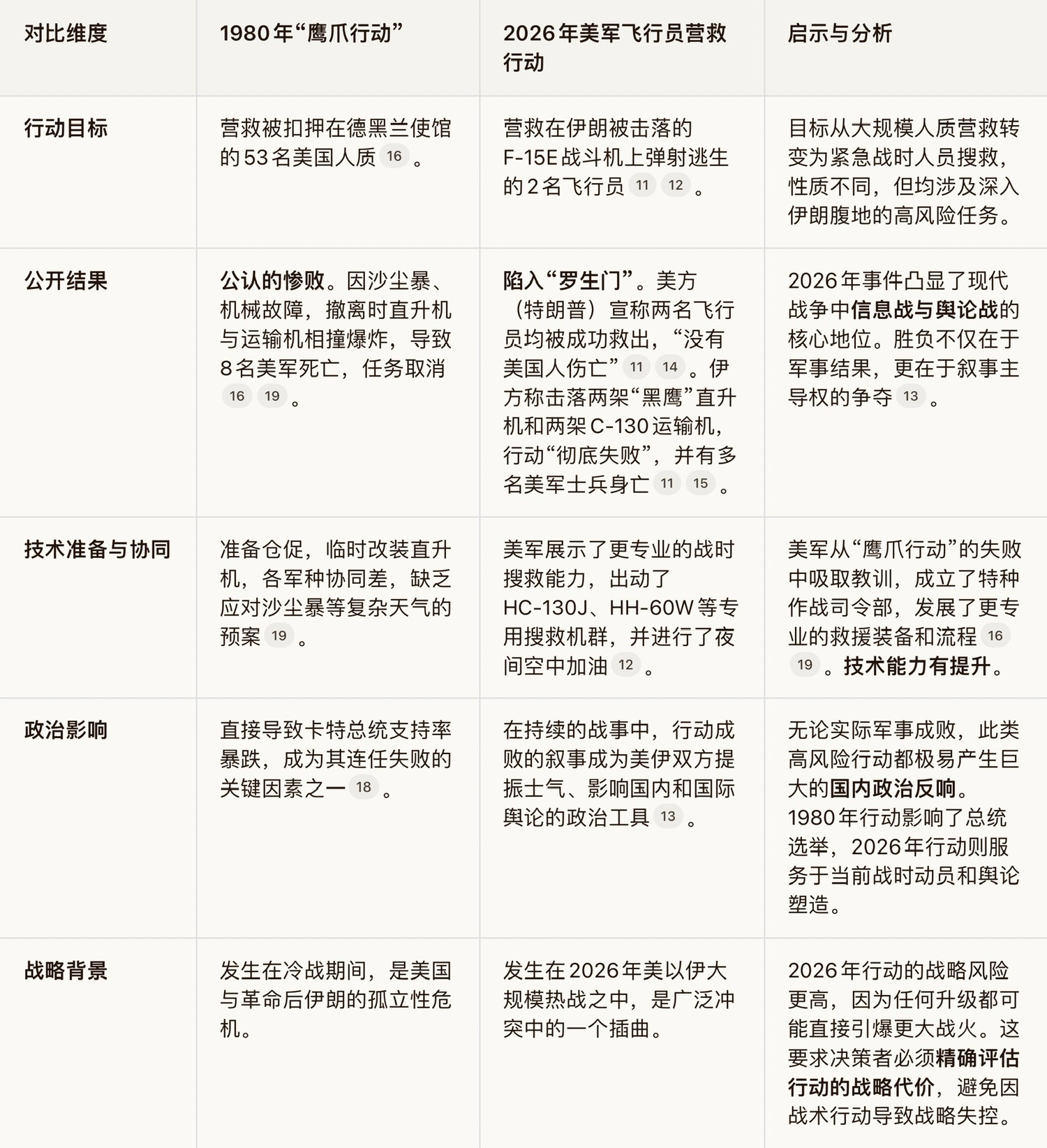
《权力、信仰与幻想:美国在中东1776年至今》这本作者是历史学家、前以色列驻美大使迈克尔·B·奥伦~回溯美国中东政策中的年表,比对下1980年和2026年刚结束的美国营救行动
00
Caroline_Suf9
4天前
👀~
20
Caroline_Suf9
5天前
《技术主权》的论断数据控制权已成为现代大国博弈的关键战场,和昨天的消息美国卫星影像供应商将无限期暂缓发布伊朗及中东冲突地区相关卫星图像呈现的政策,正是这一逻辑在实战中的典型体现。

一、事件本质:数据控制作为“非对称施压工具”

美国此举的核心在于:

1. 剥夺关键情报能力:高分辨率卫星影像是现代军事行动(尤其是远程精确打击、目标识别、毁伤评估)的“眼睛”。限制伊朗及其盟友获取此类数据,直接削弱其战场感知与决策能力。

2. 塑造单方面信息优势:通过控制数据流动,美国试图建立“单向透明”的战场环境,使己方及盟友能“看见”对手,而对手则陷入“迷雾”,从而获得战术与心理双重优势。

3. 传递政治信号:这不仅是战术封锁,更是展示“技术主权”实力的政治行为——美国明确宣告其拥有定义“谁可以看、看什么、何时看”的空间信息规则制定权。

二、与《技术主权》理论的直接对应

书中强调,在第四次工业革命时代,对关键数据流的提取、分析和控制能力,直接转化为政治与军事竞争优势。此事件完美诠释了以下几点:

数据即权力:卫星影像数据是战略资产,控制它就控制了战场信息环境的核心维度。

技术主权即行动自由:拥有独立卫星网络(如美国商业遥感星座)和数据封锁能力的国家,能在冲突中主动设置信息屏障,而依赖他国数据服务的国家则陷入被动。

控制权博弈超越传统军事:博弈焦点从传统武器平台,延伸至数据获取渠道、影像分析算法、信息分发网络等全链条技术生态。

三、更广泛的启示:中东战场作为“数据控制权”试验场

2026年的中东冲突,已成为大国检验其“数据主权”能力的现实实验室:

1. 多方博弈:不仅美国,中国(“吉林一号”等星座)、俄罗斯、甚至私营公司(如SpaceX)都在争夺太空感知优势。数据控制权的争夺是多极化的。

2. 混合战升级:数据控制与网络攻击、舆论信息战紧密结合。例如,在限制卫星图像的同时,可能伴随对对手通信系统的网络攻击,形成“硬杀伤”与“软窒息”的组合拳。

3. 规则争夺的前哨战:谁控制了数据,谁就在事实上定义了“战时信息规则”。这场博弈的结果,将深刻影响未来国际法如何规制太空军事化、数据封锁等行为。

《技术主权》的预言:在AI与太空时代,大国竞争已从领土、资源争夺,升级为对数据流、信息通道、认知领域的控制权争夺。中东战场不仅是火药桶,更是未来数字战争规则的预演场。控制数据者,将拥有定义战场、甚至塑造“现实”本身的权力。
00
Caroline_Suf9
5天前
👀~
00
Caroline_Suf9
5天前
上海竟然开了一家方所书店哦
可惜太远了……
20
Caroline_Suf9
6天前
《战略叙事》
翻译的蛮好,译者是外交学院副院长,该书的核心是提出“战略叙事”概念,即政治行为体为影响其他行为体的外交行为而有意识构建和传播的叙事框架,旨在塑造国际政治过去、现在和未来的共同意义。战略叙事分为三种类型:解释政策战略的议题叙事、阐述行为体价值观的身份叙事、描述世界结构特点的体系叙事。
对比一下书中奥巴马与当下中东之战特朗普的演讲👀战略叙事

奥巴马与特朗普的演讲案例分析

奥巴马演讲:在其2009年开罗演讲和2014年西点军校演讲中,奥巴马运用了体系叙事和身份叙事。开罗演讲旨在重塑美国在穆斯林世界的形象,修复关系;西点军校演讲则强调美国必须领导世界,但领导方式转向更谨慎使用武力、重视外交与合作,试图在“后战争时代”重新定义美国的全球角色。这些叙事旨在管理国际预期,维护以美国为主导的现有秩序。

特朗普演讲:2026年4月1日关于伊朗问题的电视讲话是典型例证。他运用议题叙事(宣称军事胜利、鼓动“抢石油”)和体系叙事(强调美国能源独立、要求他国自行负责),直接意图是安抚国内选民、威慑伊朗。其演讲立即导致国际油价飙升、亚洲股市下跌,清晰展示了总统言论通过影响全球市场预期,瞬间扰动世界经济与金融秩序。

总统演讲如何改变世界经济与金融秩序

总统的战略叙事主要通过以下路径施加影响:

1. 塑造市场预期与情绪:对战争、能源通道(如霍尔木兹海峡)的直接表态,会立即改变投资者对供应链安全、通胀风险和增长前景的判断,引发资产价格剧烈波动。

2. 重构规则与成本逻辑:如“美国优先”、“友岸外包”等叙事,推动全球经贸从效率优先转向安全优先,系统性推高资本、技术和商品的流动成本,加速供应链重组。

3. 影响多极秩序进程:单边主义、保护主义叙事与倡导多边合作、开放包容的叙事(如习近平主席在APEC的演讲)形成竞争,共同塑造着从单极体系向多极秩序转型的宏观环境,这一宏大叙事本身已成为影响美元汇率、资本流向的核心变量。
10
Caroline_Suf9
6天前
《盐的世界史》以“盐”为棱镜,其“微观商品→宏观世界”的叙事逻辑,折射出大宗商品全球史的共性规律——资源属性、贸易权力、技术变革、文化符号、国家治理、环境代价的交织互动

书之外,盐作为“元商品”,其历史逻辑对糖、茶、橡胶、原油等大宗商品全球史的启示:

1. 资源属性的“二重性”:刚需生存与经济政治工具

盐的“生理必需 + 经济商品”双重性,贯穿所有大宗商品:

糖:从新大陆“生存作物”(原住民食用)到殖民地“奢侈商品”(欧洲精英消费),再到工业革命后“全民消费品”,“刚需 + 利润”驱动全球贸易(如加勒比海蔗糖三角贸易)。

原油:从19世纪“照明燃料”(小众商品)到20世纪“工业血液”(刚需 + 地缘武器),其“能源刚需 + 政治博弈”与盐的“生存刚需 + 国家垄断”逻辑同构(如OPEC卡特尔控油价,类比古代盐商行会控盐价)。

黄金:从装饰品(原始刚需)到货币锚点(经济工具),“价值存储”属性与盐的“准货币”功能(如非洲部落以盐为交易媒介)一脉相承,均为“自然属性 + 社会共识”塑造的价值载体。

2. 贸易网络:暴力、资本与权力的交织

盐贸易证明,大宗商品全球流通永远伴随权力暴力与资本扩张:

盐的“撒哈拉商路 - 西非黄金贸易”“汉萨同盟 - 波罗的海盐贸”,是“中心(欧洲 / 北非) - 边缘(西非 / 波罗的海沿岸)”的资源掠夺,依赖军事保护(阿拉伯商队武装、汉萨同盟舰队)与殖民垄断(荷兰东印度公司控东南亚盐场)。

类比案例:

糖的“美洲种植园 - 欧洲市场 - 非洲奴隶”三角贸易,以黑奴劳动和殖民战争为前提,与盐贸易“奴隶采盐→欧洲销售→盐饷维系帝国军队”闭环逻辑一致。

茶叶的“中国 - 印度 - 英国鸦片贸易”,通过“商品对冲 + 文化渗透”重构全球供应链,本质是用殖民地资源(印度茶园)替代本土(中国)垄断,与盐的“殖民地盐场取代原住民采集”模式相同。

3. 技术革命:生产方式重构全球分工

盐业技术突破(晒盐→真空制盐→化工合成)颠覆生产关系与全球分工:

古代晒盐让内陆盐湖(如中亚咸海)成贸易中心,打破“沿海 - 内陆”地理限制;近代化工技术让盐从“调味品”升级为“工业原料”,催生石油化工、制药等产业。

类比案例:

糖业技术:从手工压榨甘蔗到机械化种植(甘蔗园经济),再到生物科技(高果糖玉米糖浆替代蔗糖),技术迭代致加勒比海种植园经济崩溃、美国中西部农业崛起,重塑全球糖业格局。

橡胶产业:从野生采集到人工种植(东南亚橡胶园),再到合成橡胶发明,技术让欧美车企摆脱天然橡胶依赖,将东南亚锁定为“原料产地”,形成至今的“中心 - 边缘”分工。

4. 文化符号:物质消费背后的意义建构

盐在不同文明中被赋予宗教、身份、仪式意义,揭示大宗商品“物质性”与“文化性”的绑定:

盐在犹太教中是“契约纯净”象征(逾越节无酵饼配盐),在中国是“国家治理”隐喻(《盐铁论》代表经济改革),其“文化编码”让盐超越实用价值,成为社会认同载体。

类比案例:

茶叶的“茶道”“下午茶”成国家文化符号(英式下午茶定义中产阶级身份,日式茶道承载禅宗哲学),“文化消费”属性远超“饮品”本身。

香料的“奢华”标签(丁香、肉豆蔻)塑造欧洲对东方的“异域想象”,驱动大航海探险与征服,是“物质消费→文化崇拜→地缘扩张”链条。

5. 国家治理:税收、垄断与权力博弈

盐税作为“最古老税种”,是国家治理能力的试金石,逻辑适用于所有战略资源:

中国汉武帝“盐铁官营”巩固集权,法国18世纪“盐税抗争”引社会革命,英国对印度“盐税压迫”激化民族矛盾(甘地“食盐进军”),证明“资源税 = 财政命脉 + 政治风险”。

类比案例:

近代中国“茶叶关税”是晚清贸易顺差核心,鸦片战争后丧失关税自主权,致经济主权沦丧,与“盐税失控引社会动荡”逻辑一致。

当今“稀土战略”(中国稀土出口管制)与“石油美元”(美国以美元绑石油贸易),是“资源主权→货币霸权→地缘政治”的现代演绎,延续盐税“国家工具”的历史基因。

6. 环境代价:繁荣背后的生态创伤

盐业生产对生态的改造(盐湖干涸、土壤盐碱化、海洋污染),是所有大宗商品全球化的“暗面”:

古代晒盐致沿海湿地消失(中国东南沿海盐场扩张),近代化工盐污染河流(欧洲莱茵河化工污染),证明“资源繁荣”必伴生态透支。

类比案例:

糖业种植园对热带雨林的毁灭(巴西甘蔗园、加勒比海岛),致水土流失、物种灭绝,是“刚需商品→生态崩溃”典型案例。

石油开采的碳排放与漏油事故,推动“碳中和”时代环境治理革命,与盐业“先污染后治理”路径如出一辙。
10
Caroline_Suf9
6天前
👀《她的中世纪》~

《她的中世纪:女性书写的历史》这本书通过最新的考古调查、手抄本研究和历史文献,挑战了传统以男性为中心的中世纪叙事,系统揭示了女性在推动历史与文化发展中的重要作用。全书从九个维度展现了中世纪女性的多元角色:推动者与变革者、决策者、战士与领袖、艺术家与赞助人、博学者与科学家、间谍与法外之徒、君主与外交家、企业家与有影响力者、异类与弃子。作者雅尼娜·拉米雷斯(牛津大学学者)强调,这些女性的贡献长期被“FEMINA”(拉丁文“女性”)这一简单标签所掩盖,而本书正是通过女性视角的材料——无论是女性创作的作品,还是她们的遗骨、遗物——来“重新让女性绽放光芒”。

1. 历史传承与身份认同:书中揭示,即便在中世纪严苛的社会与宗教规范下,女性依然通过修道院、宫廷等有限空间进行阅读、写作和艺术创作,形成了独特的女性话语。这提醒当代女性创作者,创作与表达是争取话语权的历史性行动。

2. 跨界与多元角色的力量:书中描绘的女性不仅是作家,还是领主、战士、商人、神秘主义者、赞助人。这说明女性可以通过多重身份和技能积累影响力。例如,希尔德加德不仅是作家,还是作曲家、医师和修道院院长,她的多重才华使其影响力超越宗教领域,获得教皇认可。

3. 利用体系与创造空间:中世纪女性常利用宗教机构(如修道院)或贵族赞助体系来获得教育与创作机会。
00