即刻App年轻人的同好社区
下载
App内打开
我现在双休
56关注162被关注0夸夸
前呼吸科医牲intp |现 临研MM 🤨
宅|极简|洁癖|厌恶早起熬夜冠军🥇
消遣:电子产品、主机游戏、听歌散步、看演唱会🥳
我现在双休
01:42
职业病犯了🥲
快拿我的听诊器来!🧐
这个咳嗽的配音听起来
分泌物在下呼吸道
不容易咳出来的那种费力
但是于事无补的咳嗽
10
我现在双休
1天前
!steam要发主机了!
对不起xgp和xbox主机
我要抛弃你们
我感觉xsx要掉价了🥲
都想现在出掉了
幸好我忍住了还没买ps5

还是steam好🥹

对只买数字版游戏的我来说
其他平台特别switch游戏实在贵!
switch的截图导出也好麻烦
我都懒得折腾发即刻了...
而且可能买五个游戏发现爱玩的就一个🤷‍♂️

坐等steam主机!!!😎
10
我现在双休
2天前
好听!整张专辑都好听!
封面视效做得也很不错!
00
我现在双休
2天前
11.22的演唱会太多了
在b站云刷了所有备选演唱会
最后决定去看by2!!!
今天又完整看了遍by2演唱会视频
和她们的一些其他视频和娱乐新闻
不知道为啥还怪感动的😭

其实她们舞美妆造唱功
在备选几个演唱会都不是最好的(讲实话是差劲)
这其中,当然以我的青春回忆加持

对比很多视频在怀念曾经by2
其实我反而更加欣赏现在的by2
她们16岁出道即巅峰(爱丫爱丫)
前三张专辑传唱度太高了!!!
但是这个时期的她们只是公司包装的产品
虽然红 但是是被大众审核和公司推着走
青春活力 现在女团一波一波的
只是年轻总是会有更加年轻漂亮的
而且她们内心应该也是迷茫和自卑的
不然不会去整容等等一系列蠢事

但是站在高峰之后
有那么多恶评和非议
能重新在内地开始选秀重新来过
虽然现在出的新歌没有老歌有传唱度
事实上确实不如老歌好听
但是自己能去参与部分作词作曲
歌曲更多开始表达自己的态度(比如不再懦弱)

即使新歌不那么顺耳
我依然觉得现在她们更加有人格魅力
能做自己想做的事情
表达自己想表达的东西
不再当个提线木偶
这本身就是幸福

主要是,这也提醒我自己
三十岁之后,人的魅力到底来源于哪里🤔
可能就是这种千疮百孔后依然倔强的丰富度吧

做自己才没有对手🤔
能自我表达本身就是最大的回报

我也在思考为啥我现在不再像小时候那么喜欢周杰伦(只是我个人,不要骂我)
甚至有点反感
比如,在帮同学看相亲男嘉宾资料的时候
看到最喜欢的歌填的是周杰伦的告白气球和晴天之类的
我会建议我同学不要考虑😂

(我只是觉得,即使我ktv也会唱,但是不会在资料填最喜欢的歌是这两首,填点周杰伦其他歌曲也行啊,就感觉听歌很匮乏,稍微缺乏审美,人会比较无聊那种,不要骂我)

就是在周杰伦的新歌里面看不到这种歌手内核本质的成长吧,就感觉挺无聊的,但是我知道周杰伦一直就是这个样子,他确实幸福,这样也挺好的。但是总得允许有人对他不再感冒吧🤷,而且他演唱会又贵又划水,还不用心。
00
我现在双休
7天前
好玩!终于玩上双人游戏了!
00
我现在双休
8天前
【提醒未来的自己,不要让工作改变我性格底色,不要因为工作变成强迫症,变成一个因畏惧承担责任而失去创造力和勇气的人】

突然反刍昨天的工作

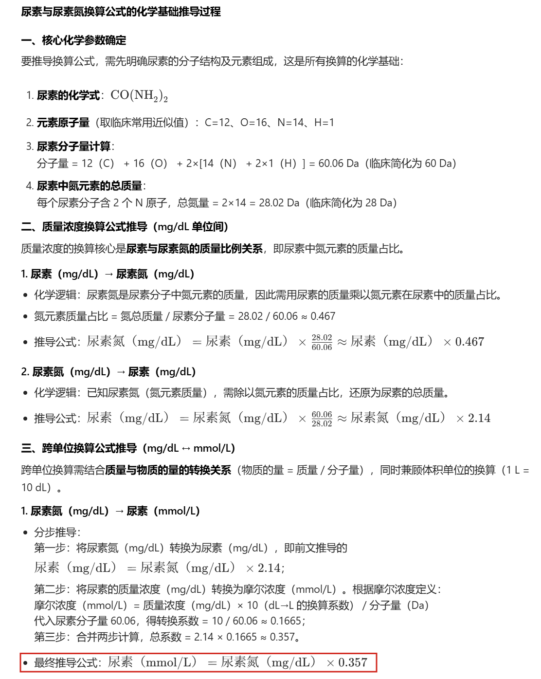
事情是这样的,昨天有同事让我找尿素氮和尿素之间的换算方法。国际标准其实更推荐使用尿素(很多年前才用尿素氮,因为那个时候检测手段不先进,没法直接测尿素),但这个方案居然要求用老标准的尿素氮🤷,导致需要将尿素换算成尿素氮。

在我看来,这就是一个基于分子量的化学公式换算,是固定的公式,在网上随便用AI查一下就能得到,我把公式给他就完成任务了。

但我的同事一直找我要专业、权威的指南和文献支持,他的出发点是需要把这些文献或指南加入参考文献目录,以此规避责任,这样审查时才有专业说法。

对此我十分不能理解。一方面,我已经找过了,确实找不到相关文献。因为这是*特别基础*的知识点,不太可能有文献或指南专门提及(在检验的教材上会有),毕竟很多年前就已经推荐统一使用尿素而非尿素氮了。

另一方面,我觉得没有必要,我已经查了半个小时,没必要继续查下去,这就是一个数学的化学分子量换算公式而已,是个死知识,没啥争议。

但同事陷入了这种“规避责任优先”的思维,坚持要我继续找,其实从打工人的来角度看,这个任务简直“摸鱼”,对我有益,但是我并不喜欢纠结在这个问题上。

我想,我的抵触可能是源于我内心的恐惧
我不想上班上到变成这个状态,不想得*文献强迫引用症*,无论什么观点,都要找到文献引用,预防后续被追责,但却忘记了从最基础的数学化学物理等基础做逻辑推导。

这让我思考🤔工作中如果所有人的出发点都只是规避未来的风险,事情的推进就会受到阻碍,大家会把很多时间和精力花在这种不必要的文献支持或其他类型的工作上。就像临床很多不必要的文书工作就是为了规避责任。

我之前在医院的时候,对一线的很多制度不满。我告诉我同学后,我同学会劝我不要当出头鸟,不然会被别人当枪使。

我肯定不算笨,自然明白这个道理,自然知道有些时候我的嘴巴会被利用。但我觉得没关系,我就是要成为发声的出头鸟,因为这符合我的价值观。如果所有人都不发声,群体沉默的代价会非常巨大!

我当了出头鸟,我会有我的收获,这和别人无关。

这和今天下午的事件本质内核是一样的,大家都在规避风险,都不想出头,却没有去做大“蛋糕”。

写这么多,主要是想表达,想提醒未来的自己
我预测我未来肯定会背锅、会吃亏
但是希望自己到时候遇到
还能保持今天的想法
这些困难才是我人生经验的提升重要节点!!!

就像我自己在医院出头那样
我是被当枪使了
可是那又怎么样
我会因为我的勇敢和坚持而可以选择从医院走出去!!!
可是不发声的人
她们只能继续在医院边吐槽边干活
甚至我走了 都没人敢吐槽了
看似她们捡了“不用自己发声”的便宜
但是她们却永远只能习惯性沉默!!!

所以我遇到问题,永远永远不要逃避问题,行动的第一指南永远不能是规避责任,不要因为在工作中害怕被追责就永远求稳就不出错,这是牺牲了自我创造力的。

还记得以前在临床看二线改内科入院病历,我都会很同情她们的孩子,她们把改病历这种抠字眼的强迫症带回家的话,不敢想,孩子的童年得有多痛苦。

工作是为我所用的,是用来践行我的价值观的,是用来锻炼我的大脑,预防我无所事事的无聊,同时嗨给我一份工资的。

工作不能改变我的底色,工作只是我人生数据的测试集数据,我只是根据结果微调我的大脑和处事原则。
00
我现在双休
13天前
【把朋友圈作为高效的筛选工具!】

主要是昨天发的演唱会又被酸了
被评论
“你怎么天天在看演唱会”
“你的生活我的梦”类似这种

搞得我很生气 真想回复对方

我发的视频 自己从来不跟唱
光线角度都是我精心挑选过的
有时候那个角度举得我手都麻了
视频长度都是我剪辑过的
只保留最好听的部分
从来只发一条 从不刷屏
从来没有过自己的自拍啥的
重点全在歌曲本身!!!
甚至歌手我都是不在意
我是去听歌的
你不想看可以屏蔽的!

至少我自己发的朋友圈视频我自己基本是在戒断期会看几十遍那种 所以我会保证高质量 不然我自己会看会嫌弃😂

但是确实朋友圈发演唱会视频
会引起很多非议
还有长辈老觉得你在乱花钱

就在思考朋友圈还要不要发视频
想了很久

其实两三年之前我也是从来不发朋友圈的那种人
之前也因为发朋友圈被人教育
这样容易被人看穿什么之类的

但是我逐渐发现
要是我新加一个朋友
对方的朋友圈什么都没有
其实我俩就还是陌生人

同时我现在确实会翻看
自己的之前的朋友圈的瞬间
了解自己的变化

而且我也希望新认识一个朋友
如果她愿意了解我
就可以我从全部公开的朋友圈
类似游戏的进度条读条
马上同步我之前大概的状态
我们的沟通会顺畅很多

虽然有很多长辈表达了
对我爱看演唱会浪费钱的不满
但是我发现有一个长辈每次都在点赞
其实我就知道
哪个长辈是爱我的 在意这个人本身
而哪些只是在意我手中的医疗资源
她们生病了才会想起我

蛮有意思的

所以思来想去
还是应该坚持发朋友圈
坚持表达自己且坚持全部公开

给自己一个途径去回顾自己的心情
给在意自己的人一个途径去了解自己
至于那些争议和酸味
就让他们酸吧
这样反而让我知道了某些人真实的想法

我不需要去社交就能看清楚一些人的心态
这么高效的工具👍
这样一想 真的很划算

我的目的是找到百分之一的同类
不是发别人爱看的内容去讨好大部分路人
我只有先自我暴露才能找到同类!
32
我现在双休
13天前
李荣浩 一百live
00:35
00
我现在双休
14天前
我还没有坐过这么差的位置
本来以为靠中间可以看舞美
结果中间有屏幕挡住了🤷‍♂️
也是发到雨衣了
我之前只看体育馆
还没一起淋过雨!
00