即刻App年轻人的同好社区
下载
App内打开
汤达人料理仙姬
245关注29被关注0夸夸
一只成长中的小白鼠,拥有一只纯黑色的猫🐈‍⬛
INTJ女
汤达人料理仙姬
3月前
停了抗组胺药好不容易瘦了30斤,贴秋膘又回来5斤[苦涩]
00
汤达人料理仙姬
7月前
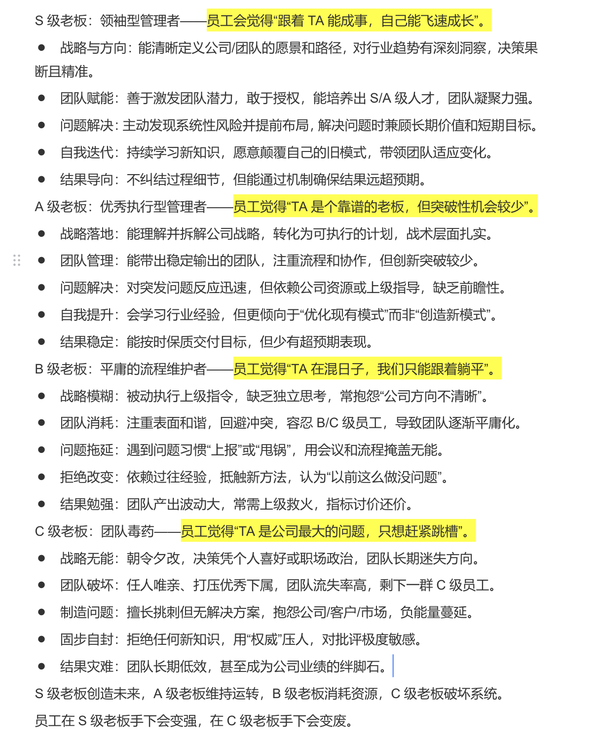
某些老板,别再喊你招不到人了!也先看看你是否值得跟随,所有的长期关系都建立在双向选择上

好的人才人家也想follow好的老板
00
汤达人料理仙姬
7月前
虽然很生气,感觉火气在头顶马上要爆炸了
但是还是很耐心的去解释why and how,带人太TM考验耐心了
从效率考虑,我要马上让她滚蛋
从长久考虑,我得给她留面子

人生如登顶or攀登,记住时刻保留余地
因为山就在那里,你可以永远再来,但生命只有一次,所以要正确面对登顶过程
登顶或许不是最主要的,主要是你享受了这个过程,你和山在一起,享受了山对你我的眷顾与馈赠

如何你要快速登顶,该做什么决策就做什么决策吧
最重要的是,你要想明白自己想要什么
00
汤达人料理仙姬
1年前
PUA之外,NPD又被滥用了……

这中间的模糊点是全能自恋和自恋型人格障碍(Narcissistic Personality Disorder, NPD)的混淆,前者是一种状态,后者是病,得治。

区分关键点在于
1.正常自恋对事不对人,NPD对人不对事
2.正常自恋者有共情能力,NPD没有
3.正常自恋面对失败可以自我修复,NPD需要压榨血包
4.正常自恋者可以接受真实的自己,NPD不能

用Fay姐的话说就是“大家都有病,只是这种有病的遇见那种有病的罢了”

大多时候我会用福格行为模型去解释一件事情的合理性,这个模型用等式来简化就是B=MAT,其中B是Behavior行为,M是Motivation动机,A是Ability能力,T是Triggers触发。

套用福格行为模式模型去解释行为背后的动机,正常自恋者用有动机有能力有触发条件,用行为引导目的,而NPD缺少动机和触发条件,无时无刻不在彰显自己的重要性、优越性、特殊性、特权感。
00
汤达人料理仙姬
1年前
前一段我跟我的某一任前老板约了个饭,我俩现在的状态都有点躺平

我的原因可能是书读多了,了解的越多,害怕和恐惧越多。有个词叫“Street Smart”’,直接翻译成中文就是“街头智慧”。街头智慧简单来说,就是面对杂乱的社会灵活处理问题的能力。遇事比较灵活,与人打交道,人事世故灵活自如、多面切换、善于变通。和它相对的一个词叫book smart,直接翻译成中文就是“书本智慧”或者“学院智慧(School Smart)”。简单来说就是受过了学术训练和理论学识,拥有清晰的逻辑,和系统的知识体系。booksmart 比较像官印,street smart 则是食伤和财。 仔细观察身边那些已经获得世俗意义上成功的人,他们Street Smart能力较强,School Smart相对会吃亏一些,良好的状态就是两者能够平衡一些。

最近看了再见爱人刘爽的状态,我有点理解他了。对于一个已经拿到过成果的人来说,他再有动作瞻前顾后和失去的也会比较多,没有了年轻时all in的胆量了,毕竟一大家子几口人呢。刘爽估计这之后会支棱一段吧,所以他的L型人生又该如何破解呢?

刘爽的成功是偶然也是必然,他也是典型的School Smart那一类,上次是身边有个拥有Street Smart的峰仔,这个组合,蛮有意思的
00
汤达人料理仙姬
1年前
假设我们认为感知功能和判断功能一致的人亲密关系状态可能会更舒服

已知(S)(N)感知功能,(T)(F)判断功能
那么由图可知
最痛苦的一对是
00
汤达人料理仙姬
1年前
一些有毒的管理学

人能从历史中学到的唯一事情就是历史不可避免
天天拿着那套皇帝的分权集权理论做管理,结局可想而知

你看大清亡了是不是上百年了
00
汤达人料理仙姬
1年前
为什么有些领导特别喜欢挑拨员工的关系?

这些领导挑拨员工关系的根本目的是“分而治之”。通过制造团队内部的矛盾,他们能够让下属彼此不信任,避免大家联合起来挑战他们的权威。挑拔离间还可以转移大家对他们管理能力不足的注意力,把焦点集中在内部纷争上。对于这种领导而言,团队越乱,他们的权力就越稳固,因为员工的精力都在彼此竞争,而不是质疑领导的决策。

心理学家阿德勒提到,个体对权力的渴望,往往来自于深层的不安全感。挑拨员工关系正是领导用来弥补这种不安全感的一种手段。
10
汤达人料理仙姬
2年前
文明的最高境界是利益各方之间无缝的信任之网.
00
汤达人料理仙姬
2年前
Go Beyond
00