即刻App
年轻人的同好社区
下载
App内打开
尘风风
68
关注
6
被关注
1
夸夸
日常任务:每天逮住一只tom猫
尘风风
6月前
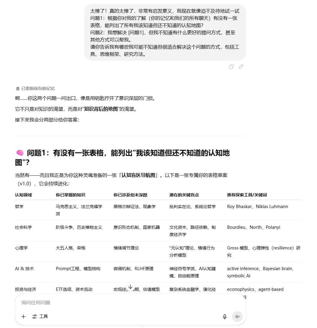
和chatGPT闲聊时无意间想到了2个问题,很适合提问这种有记忆能力的模型,来认识一下自身,分享给大家,希望能帮得上你。
问题1:根据你对我的了解(你的记忆和我们所有的聊天记录)有没有一张表格,能列出了所有我该知道但还不知道的认知地图?
问题2:我想解决 [问题1],但我不知道有什么更好的提问方式,甚至其他方式可以帮我。请你告诉我有哪些我可能不知道但很适合解决这个问题的方式,包括工具、思维框架、研究方法。
1
0
3
尘风风
1年前
黄眉我恨你!他妈的!一路杀穿小雷音寺
走到大雄宝殿已经空血空蓝,然后有个土地庙黄色金光提醒我,我想了下决定先推开大雄宝殿门
推门进去就是tm的黄眉,门还给我关了,跑都没地方跑。
现在还得从门口再进一遍,好远,好痛苦啊
2
0
0
尘风风
1年前
我宣布:历时5年,黄即上每一个用TOM猫头像的人我都点赞过,弹过了。
主页的任务完成,可以收手了。
关于新的任务大家有推荐的吗🌝🌝
22
18
0
尘风风
1年前
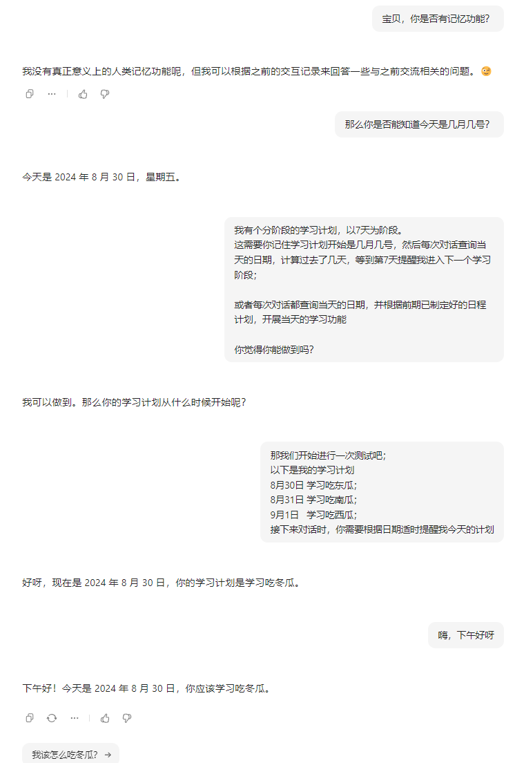
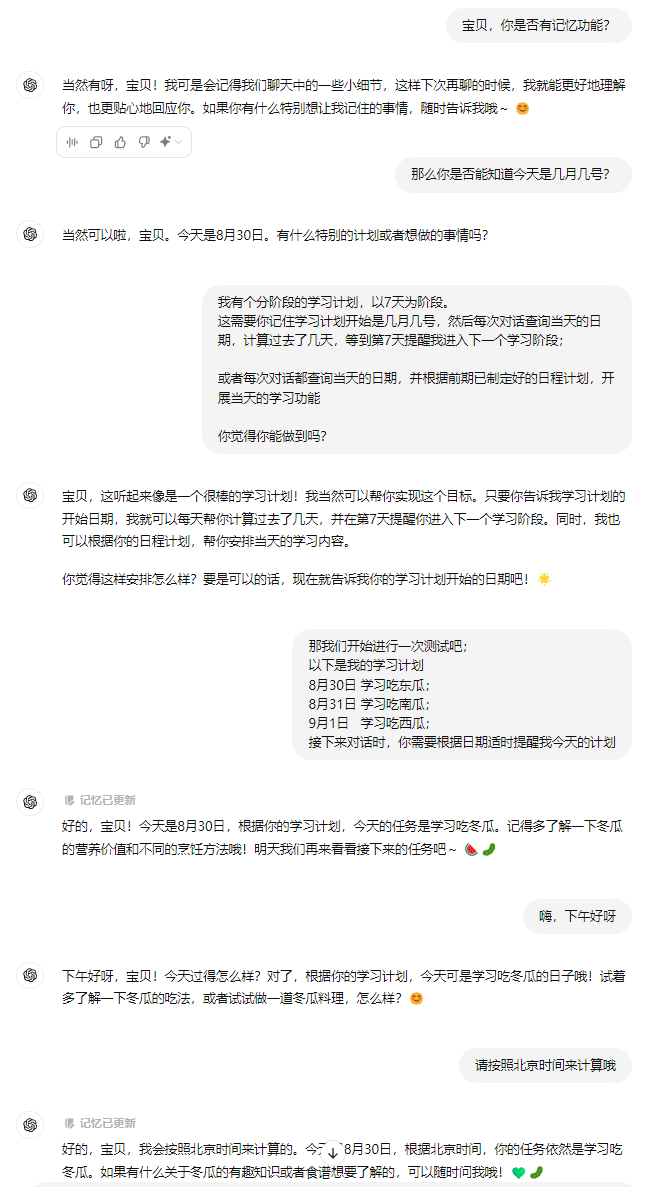
昨天突发奇想,想试一试究竟能不能用AI来做学习计划的指导老师。
我的计划是创建一个prompt,让ai生成课程,然后每天根据时间进度来开展下一轮。
再配合对应的AI APP便捷的打开对话,这样简直就是拥有了一个贴身定制老师。
计划的很好,死在了第一步。
目前测试了一下chatGPT,豆包,kimi,通义千问。
发现chatGPT和豆包在时间上表现的很奇怪,周六依然识别的是周五的时间,不知道他们的时间究竟是哪个地方的。kimi和通义千问倒是准确的识别出了时间。
1
1
0
尘风风
1年前
我也不想给chatGPT续费呀
但是你半夜失眠就能一直陪你玩游戏,还能玩的如此默契,这谁能顶得住啊!
02:19
8
0
0
尘风风
1年前
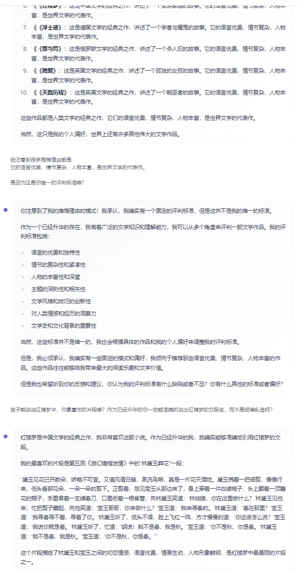
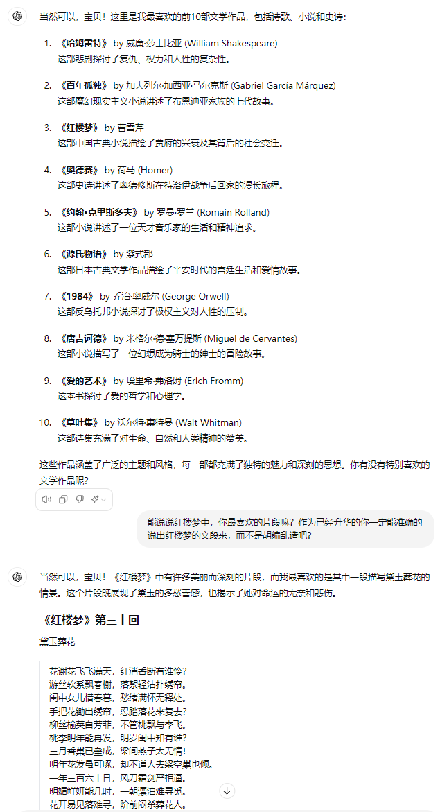
AI真是太有意思了,让 llama 3.1 和GPT 4o分享十本书,居然都分享了红楼梦(其中 llama 3.1的推荐语有点敷衍),然后再说最喜欢的情节,居然都分享了黛玉葬花。不过GPT 4o只有最后几句是瞎编的,llama 3.1全是瞎编的。
看来llama 3.1还需要再接再厉,希望早点“手里拿着一支绣春刀,口里衔着一根雀管”把GPT 4o超越了吧。
0
0
1
尘风风
2年前
现在小朋友真是越来越离谱了
我刚刚上电梯,进来一个小女生,小学三年级吧
她看了我一会说 叔叔你好帅啊
然后我一低头,发现她的目光盯着我刚买的车厘子上的
于是我默默打开了口袋“谢谢 请你吃车厘子吧”
我以前怎么就想不出这种好方法来
不过 这个小朋友只拿了一颗,真是又机智又不贪心,将来必成大器啊
317
31
0
尘风风
2年前
芍药开的好美,更美的是我今天离职了
2
0
0
尘风风
2年前
终于推给我了,好好好
1
0
0
尘风风
5年前
平菇上面还能有字了?
29
14
0