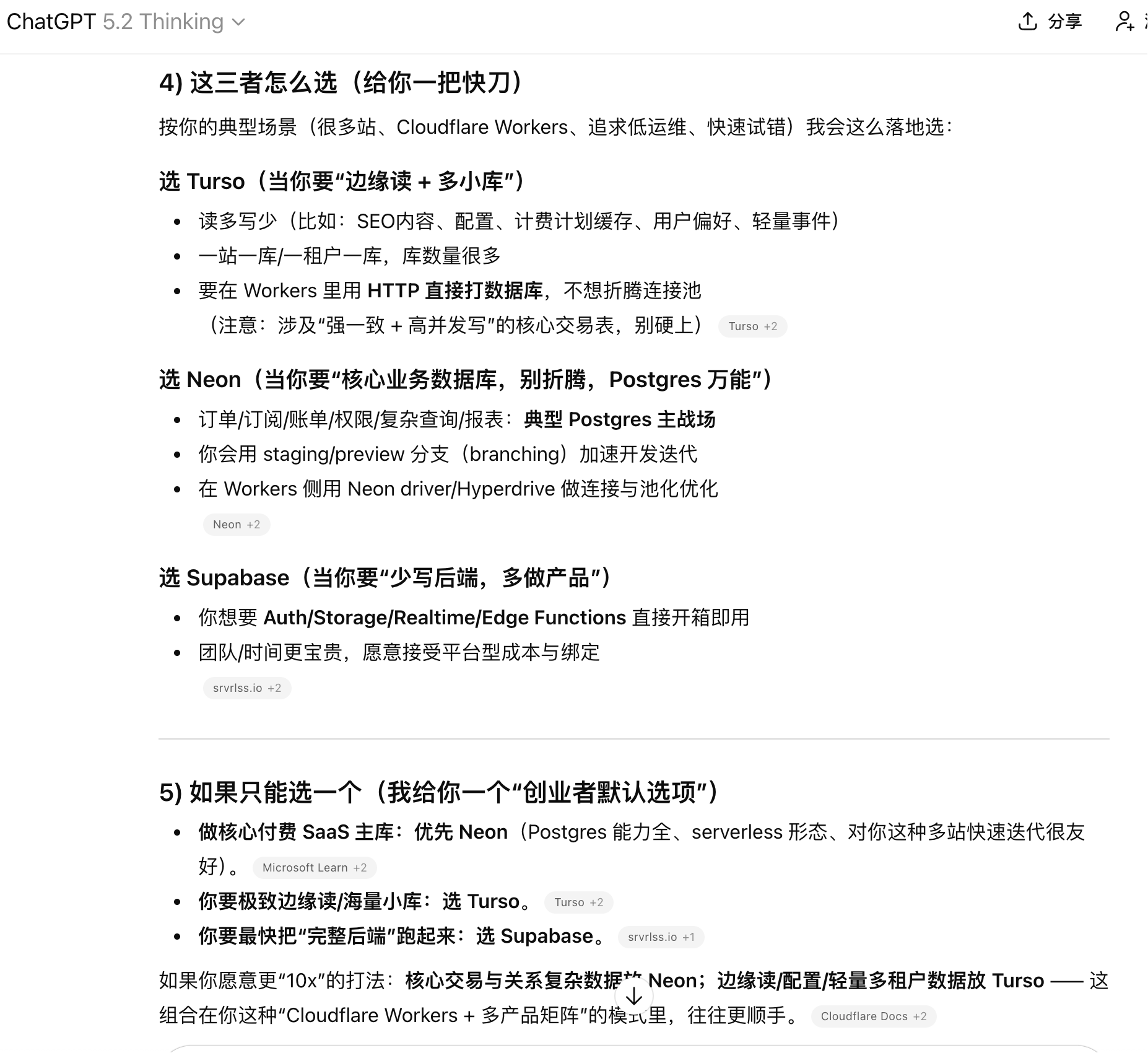
即刻App
年轻人的同好社区
下载
App内打开
王马扎
166
关注
655
被关注
0
夸夸
海外AI产品创业者
研究小而美AI出海产品
王马扎
4天前
有个需求,已经被4个用户催了,一直没时间搞,最近要做的事情太多了
6
8
0
王马扎
6天前
是黑五的力量吗?今年没有重视黑五,昨天上午才加了黑五的话术。
15
9
2
王马扎
7天前
多个项目,想要相互学习,用codex的Agent(full access)模式,可以直接复用。
比如,可以让mksaas和shipany互相借鉴。
9
2
0
王马扎
7天前
今天发现一个DR52的网站,写了一篇文章引用了我网站的一篇blog,看来blog还是要多写。
10
3
0
王马扎
8天前
雪球慢慢滚起来,现在成本支出在水星银行里扣,不再需要额外投入,剩下的就是不断重复有效动作,继续迭代
7
1
1
王马扎
9天前
新站第一单竟然是年订阅!
22
1
1
王马扎
18天前
小邱很行: 经常看到有一些国外的开发者说做国际化(即多语言)没用,浪费时间浪费精力,他们的产品也只做英文的。但我认为对我们出海开发,从SEO的角度,是非常有必要的。 一方面,世界上这么多小语种国家,人口这么多,都是你的产品潜在的用户。 另一方面,如果一个词的搜索量很大,但是它的难度很高,而你又很想做,那你可以考虑先优化小语种,先拿到小语种区的排名。比如日韩这些发达国家,他们的用户其实都是挺优质的,并不是非得拿到英语区。 另外,增加多语言也是给你的网站增加内页的一个很好的方式。 下面我分享一点我做多语言的一些小技巧。 一、使用路径而不是子域名 即:用 example.com/{locale}/... 而不是 {locale}.example.com/... 二、语言要体现在url路径里 比如Nextjs的next-intl,localePrefix这个配置要用as-needed 三、不要自动跳转到用户所在语言 可以做一个弹框,提示用户要不要点击切换到对应语言,但不要直接帮用户跳转,这是SEO不友好的。 四、各语言的翻译文件不是简单的翻译,而是要针对关键词 你要去找你的网站关键词在对应的语言所对应的关键词,一般肯定会有多种选择,因为同样一个词也会有不同的表达方式,可以通过google trends等工具来确定哪个词的搜索量是最高的,然后在翻译的时候针对这个词去做优化。 在这里我一般是直接让AI去做翻译的,然后提示词里会加一句“这是我网站原来的关键词xxx,翻译成xx语言后使用xx做关键词,围绕这个词做SEO优化”。然后翻译完之后再看看关键词密度,可以使用AITDK插件,确定满足要求后再使用。 然后如果你的网站有品牌词,如果你想在所有语言中保持关键词,注意告诉AI要保留品牌词 五、AI翻译小技巧 因为一般翻译文件都会比较大,直接丢给AI有可能会翻译失败,或者超时,可以在提示词里加一句“文件比较大,把整个文件翻译分块进行” 六、常见的语言 一下是一些比较常见的语种及对应的locale 英语(en) 西班牙语(es) 法语(fr) 日语(ja) 简体中文(zh/zh-CN) 繁体中文(zh-TW/zh-Hant) 德语(de) 意大利语(it) 韩语(ko) 葡萄牙语(pt) 俄语(ru) 阿拉伯语(ar) 越南语(vi) 印度语(hi) 乌克兰语(uk) 哈萨克语(kk) 另外,可以通过analytics软件,分析你的产品用户来自哪些地区/国家,再来决定要不要做某些国家的多语言 注意:有一些地区流量公认的比较垃圾,或者你不想要这些地区的用户,可以不做这些语言 七. 完成后的校验 用AI翻译好之后,可以使用网站的翻译功能,翻译成其他的语言,再看看内容有没有问题 八. 注意顺序 注意在有一些语言,比如阿拉伯语,是从右到左的(RTL),可以在html标签(div)中加入dir="rtl"属性 以上是我自己做多语言的一些小经验,如果大家有更好的或者觉得我哪里写得不对,欢迎评论区指正补充~
0
0
0
王马扎
1月前
按照人均GDP2万美元划线,把低于这个标准的国家免费试用积分都给取消了。😳
11
1
0
王马扎
1月前
转化有问题,多看clarity,能发现很多问题。
今天发现了一个偶发bug,用户使用产品时,前端报错,但后端正常,结果就是用户认为产品是个垃圾,然后api正常消耗。
4
0
0
王马扎
1月前
优化产品的交互是有效果的,刚才发现,从10月24日开始,所有的订阅订单都没取消。
6
2
0