即刻App年轻人的同好社区
下载
App内打开
莫斯科夜晚的郊外
3k关注606被关注0夸夸
🅹我们只是浩瀚宇宙的渺小星辰。
IP属地:行星编号257248
多读书,多看报,少吃零食,多睡觉。
2016年8月1日注册即刻。
置顶
莫斯科夜晚的郊外
4年前
你爱的是春天,
我爱的是秋季。
秋季正和我相似,
春天却像是你。

你红红的脸,
是春天的玫瑰;
我疲倦的眼光,
是秋天太阳的光辉。

假如我向前一步,
再跨一步向前,
那时,
我站到了冬日寒冷的门边。

可是,
假如我后退一步,
你又跳一步向前,
那,我们就一同住在,
美丽而热烈的夏天。
220
莫斯科夜晚的郊外
2天前
截至2026年2月2日中午,黄金市场正处于剧烈下跌和大幅震荡之中,是一种典型的暴跌行情。

为了让信息更清晰,我将市场行情分为几个部分进行说明:

市场行情总览

市场状态

· 剧烈下跌与震荡
· 多市场同步大跌
· 监管启动风控

分市场具体行情

国际现货黄金 (伦敦金)

· 价格: 约4629美元/盎司
· 当日走势: 早盘一度暴跌超6%,最低触及4583美元,随后虽有反弹但整体疲软。
· 日内涨跌幅: -5% 左右

国内期货黄金 (沪金)

· 价格 (沪金主力合约): 大幅下跌
· 当日走势: 早盘跟随国际金价重挫。
· 日内涨跌幅: -11% 以上

品牌金店黄金饰品 (例:周生生)

· 价格: 约1484元/克
· 当日走势: 从前一日的1618元/克下跌。
· 日内涨跌幅: 单日下跌134元/克

核心观察:为什么说市场剧烈震荡?

当前的行情有三个非常突出的特点:

1. 过山车式行情:金价在早上短短几小时内,经历了“大跌 -> 快速反弹 -> 再次跳水”的剧烈波动。这种走势说明多空双方博弈激烈,市场情绪极不稳定。
2. 全面下跌:不仅仅是黄金,白银、铂金、钯金等其他贵金属,以及铜等主要有色金属几乎全线大跌,沪银等品种甚至跌停。这是一种系统性的下跌。
3. 监管风险警示:面对巨大的市场波动,上海黄金交易所已经发布通知,表示如果今天市场出现极端情况(单边市),将提高白银交易的保证金和涨跌停板幅度。这直接印证了当前市场的风险极高。

总结

简单来说,2026年2月2日中午,黄金市场正处在一场由剧烈抛售引发的风暴中,价格从国际到国内、从期货到首饰全线下挫,并且波动巨大。交易所已准备启动风险控制措施,这正是对你之前看到的通知的最好印证。

https://mp.weixin.qq.com/s/gE7ZeL83O22thj-tArBG5A

00
莫斯科夜晚的郊外
4天前
开始特别钟意红色的物件。
00
莫斯科夜晚的郊外
18天前
淘宝上买的东西已经不止一次收不到申通快递的取件码了,即便是申通快递的小程序上也看不到,必须下载拼多多才行,这个操作真的服
00
莫斯科夜晚的郊外
22天前
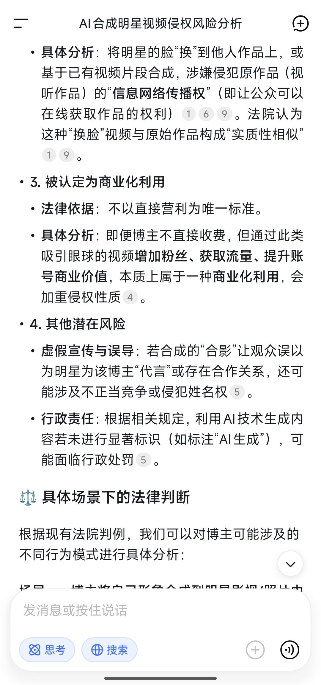
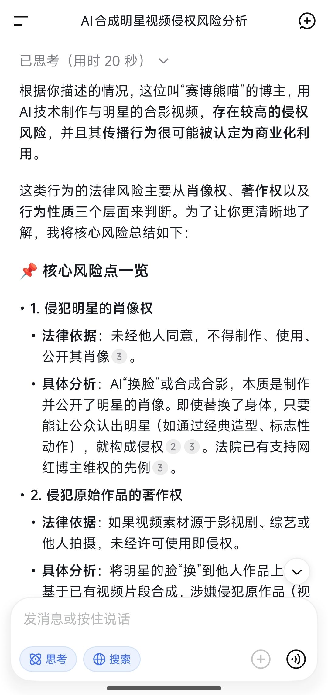
看着很新奇,视频质量很高,但这玩意儿妥妥侵权了吧?
00
莫斯科夜晚的郊外
1月前
2026,新年快乐!
00
莫斯科夜晚的郊外
1月前
翻到一张即刻几年前的年度总结
00
莫斯科夜晚的郊外
1月前
年轻的时候总是觉得得做点惊天动地的事情方显自己的独特和伟大。想起初学摄影专业课时,总觉得类似《少林寺》《叶问》那种专业场面和斯皮尔伯格之类的大导演拍摄的电影才叫电影,老师平时讲到的这些好像既看不起来,也没有一份安稳的心静下来去好好学习了解。对世界好像没有那么多耐心,总觉得一切宏伟的事情才是值得追求的,一切光鲜亮丽的事情才是值得做的。直到那一天,毕业论文评讲的课堂上,我清晰的记得一位老师点评到某一位同学的论文时说到,ta的论文之所以独特,是因为在选题时着眼于我们学校本身,而非是一些非常宏大的选题。这对我而言是震撼的,因为ta的论文我其实看过,当时还觉得小气,研究这玩意儿有什么用?而自此之后,我第一次开始重新思考,并且开始更加实际的对未来做一些规划,那种立足当下,并非空中楼阁的规划。
00
莫斯科夜晚的郊外
2月前
二胖简直就是老舅的忠实迷弟,无条件信任的那种
00
莫斯科夜晚的郊外
2月前
看了大鹏和罗永浩的博客,感觉像是给了自己过去时光一个答案。

大学时很喜欢大鹏,而大鹏的脱口秀节目《大鹏嘚吧嘚》也基本一期不落,只不过后期因为拍电影,大鹏经常不在,总有人代班,渐渐感觉味道有点变了。

期间,如果没记错的话,也见证了《_丝男士》的火爆。依稀记得,大鹏曾在某一集刚上线的时候说到,如果播放量突破多少就裸奔,颇为轰动。

多年过去,好像时光倒流,又和老友坐在一起,重新回忆当初的点点滴滴,有趣。

多说一句,《煎饼侠》刚上映就去看了,本来对大鹏很期待,结果是个烂片,之后就不关注《缝纫机乐队》了,着实有点口碑透支了。
00
莫斯科夜晚的郊外
2月前
耗时20天,初代城市基本建设完成,拍摄留念📷

游戏《模拟城市:我是市长》
02:24
00