即刻App年轻人的同好社区
下载
App内打开
设计师元尧
46关注1k被关注1夸夸
现字节跳动|前蚂蚁集团体验设计师
清华大学美术学院本硕
微信公众号:长弓小子
知识星球:长弓小子设计思享
新书《体验设计师100问》热卖中
置顶
设计师元尧
3年前
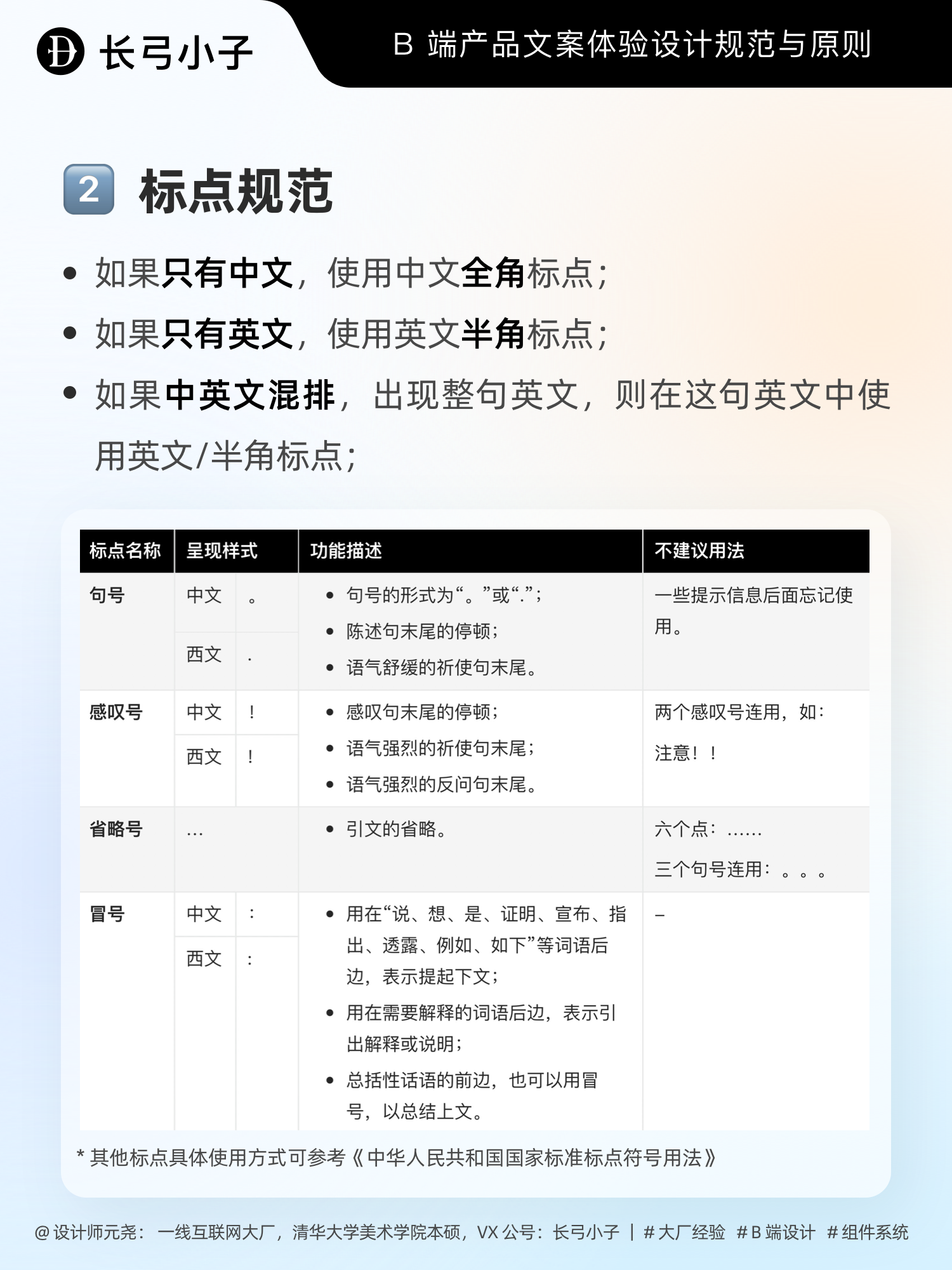
整理了一组 B 端产品文案体验设计规范😄
899
设计师元尧
20天前
🎉11 月 23 日,Ant Design 6.0 和 Ant DesignX 2.0 版本正式发布,此次更新聚焦底层升级与体验优化。版本将 React 18 设为最低要求,彻底告别 IE 浏览器,冗余代码大幅精简,主题定制更灵活且运行时性能提升。更多与设计组件、设计系统相关的工作经验,看这里 @设计师元尧
02
设计师元尧
2月前
😃来字节满一年啦,工作也越来越顺手。
要说字节和蚂蚁的区别,我最大的一点感受是:字节和蚂蚁对于设计师工作产出评估的侧重点不太一样。

蚂蚁对于设计推导过程和决策依据非常看重,强调好的设计决策来源于有效的推理思路和分析方法。
这样做的好处是:
能够让设计师更加理性的思考和分析业务诉求,形成科学的问题解决思路和方法。
所以在蚂蚁的项目汇报或者是年终、年末的OKR通晒过程中,很多同学都会把解决问题的思路和推导过程作为重点之一,大量的数据指标和分析是体现在过程中的,以此来呈现成熟的设计思维。在蚂蚁晋升考核的过程中,这一点也尤为重要。

字节则更强调产出结果和实现方案,过程中可以弯弯绕绕,可以天马行空,可以收缩自如,但不管怎样,最后你要为你的结果负责和买单。
这样做的好处是:
设计与业务结合的更加紧密,所有的设计都是以实现业务目标为最终导向。设计方案更加的接地气和有针对性。
所以在字节的项目汇报或者 OKR 通晒中,项目成果的最终呈现样式和最终完成的数据指标就是重点。

当然,以上经验除了跟公司有关,还跟你所在的团队 leader 的工作风格有关。如果你能有幸在这两种类型的公司或者团队里工作,对于自己设计能力的培养也是会更加全面的。

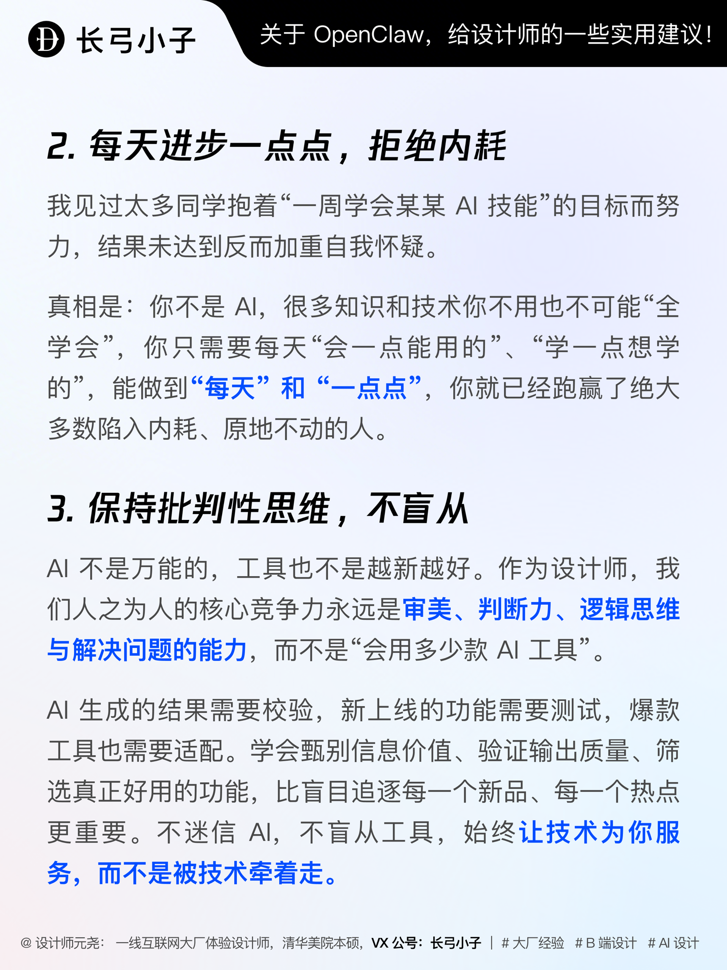
很多大厂设计工作经验和面试技巧,我都在我的知识星球“长弓小子设计思享”中分享过。未来会持续更新更多跟 AI、出海业务以及设计系统相关的设计经验,欢迎关注。

另外,为了方便大家更好地了解个人设计能力水平,我将高级别体验设计师应该具备的“核心能力”整理成一张自测表单,你可以根据表单内容评估自己的能力,并进行专项能力的练习与提升。

一起加油吧✊
01
设计师元尧
5月前
😃来来来!招人啦招人啦!字节跳动 2026 校园招聘全面启动,研发类需求增加 23%,设计岗、产品岗 Offer 较去年多 1 倍!
5000+ Offer,8大类职位(研发、运营、产品、销售、设计、游戏策划、市场)全年开放投递,每位候选人有 2 次投递机会!
内推投递时间:8月4日起
招聘对象:2025年9月至2026年8月期间毕业的应届生
加入字节,和谁优秀的人,做有挑战的事!
01
设计师元尧
5月前
😃来来来!招人啦招人啦!字节跳动 2026 校园招聘全面启动,研发类需求增加 23%,设计岗、产品岗 Offer 较去年多 1 倍!
5000+ Offer,8大类职位(研发、运营、产品、销售、设计、游戏策划、市场)全年开放投递,每位候选人有 2 次投递机会!
内推投递时间:8月4日起
招聘对象:2025年9月至2026年8月期间毕业的应届生
加入字节,和谁优秀的人,做有挑战的事!
02
设计师元尧
5月前
😁AI组件和普通组件在设计上有哪些区别?大厂如何应用AI工具来做设计?AI产品设计需要注意什么?我也会在星球里分享更多和AI组件相关的工作经验😃有什么问题尽管来问喽[呲牙]:t.zsxq.com,老友续费限时8-9折哦🧧
01
设计师元尧
8月前
😃Figma 升级 AI 功能!这次不仅仅是设计师的福音了👍
13
设计师元尧
9月前
设计师元尧
9月前
昨天晚上,哄你睡觉时,黑夜里我们俩依偎在一起,看不清彼此的轮廓,却能听到对方均匀的呼吸声。
我感受着你小小的身体散发出的温度,心里慨叹你这个小淘气难得这么安静地躺一会儿。
而你就像是感受到了我的安逸,又或者是这一刻躺在妈妈怀中的你也真切地感受到了幸福,一声清清楚楚的“妈~妈~~”就像烟火般划破了宁静的夜:
“妈~妈~~”
“嗯嗯,妈妈在这儿呢,妈妈就在你身边呢。”我一边应着你,一边欣喜地揉着你滑嫩嫩又肉嘟嘟的小手手。
“妈~妈~~”
“嗯嗯,妈妈在呢,你叫得真好听。”
“妈~~~~,妈~~妈~”
“妈妈听到啦,妈妈一直都在你身边陪着你呢。”
“咯咯咯~~哈哈~”回答我的是一阵铜铃般清脆又开心的笑声。
又一次地,幸福被声音具象化了❤️。
03
设计师元尧
9月前
😄由于全球化趋势日益明显,我在星球里新增了一个精华专栏“国际化&本地化设计”,用于给大家介绍出海产品和业务的设计经验。
在这个专栏里我也会给大家介绍一些我在 蚂蚁国际 和 字节 TikTok 团队所积累的海外用户研究、产品调研的经验和方法,希望可以帮助大家拓宽设计眼界!
世界之大,大于你所知。t.zsxq.com
02
设计师元尧
10月前
🔥字节跳动的“筋斗云人才计划”希望在全球范围内,吸引和招聘一批有志于用技术创造突破性价值的优秀在校生。涵盖大模型应用、搜索、推荐、广告、计算机体系结构与系统优化、安全、AI Safety、硬件、AI Coding、视频架构、AIGC、AI for Science、机器人等技术领域。
👍我们期待这样的优秀人才,
怀揣理想,目标高远,不断超越现状;
脚踏实地,潜心钻研,解决技术难题。
一起为世界折腾点东西出来!
02