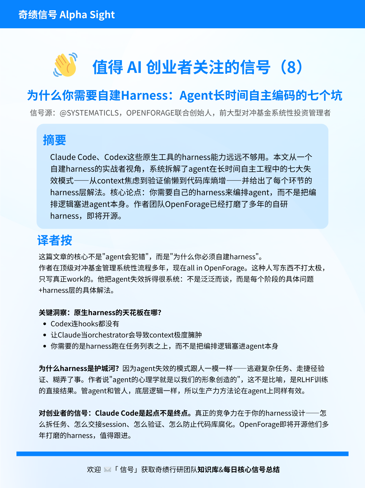
即刻App年轻人的同好社区
下载
App内打开
奇绩创坛
23关注2k被关注3夸夸
「奇绩创坛」官方账号
公众号:奇绩创坛
奇绩创坛,通过奇绩创业营加速早期技术驱动的创业公司。
置顶
奇绩创坛
4月前
奇绩创坛 2026 春季创业营报名开启

加入奇绩创业营,和前沿的早期技术创业者们一起,高斜率成长。

【奇绩投资模式】
先投资,再加速,创业营录取即 100% 投资;标准投资条款(无对赌、无回购条款、不要求董事席位、不要求一票否决权)

【奇绩加速模式】
奇绩合伙人通过 Office Hour 手把手高强度与创业者一起解决科研和技术驱动项目在创业早期的关键问题
通过路演日对接 1000+ 早期投资人和投资机构
通过产品日链接科技巨头和行业龙头企业的应用场景
通过校友社区持续共享资源、交流经验,促进长期协作

【奇绩投资、加速特点】
- 每年投资 100+ 个创业项目,已经投资并加速 537 个早期创业项目,这些初创公司总估值已近 1000 亿。
- 99% 是技术背景出身(Developer Founder、Researcher Founder 等),最年轻的录取者 18
- 我们是近 300 个项目的第一个投资人
- 加速最前沿的创业项目;敢投别人不敢投的,“长得怪”的早期项目

【奇绩校友社区概况】
- 由全球 11 个国家和地区,1500+ 早期技术创业者组成的校友网络
- 认知密度高,技术氛围浓,动手能力强

扫描链接中的二维码即可申请!

奇绩创坛 2026 春季创业营开始报名

00
奇绩创坛
10:56
【奇绩前沿信号】今日分享:谷歌发布Gemini 3 Flash,OpenAI 更新 GPT Image 1.5
欢迎扫描下方图片二维码获取完整版内容,一起追踪 AI 最前沿的信息。

【内容要点】
· 谷歌发布 Gemini 3 Flash,打破大模型性能与速度的边界
· OpenAI 更新 GPT Image 1.5:在榜单领先与真实可用性之间出现明显张力
· 斯坦福李飞飞团队与谷歌联合提出 VLIC:首次将视觉-语言模型作为感知裁判,实现人类对齐的图像压缩
· 字节跳动发布通用 Agent 模型 Seed1.8:以视觉能力驱动复杂工作流执行
· 纽约大学谢赛宁团队、UC伯克利等机构发布 FrontierCS:首个针对开放性计算机科学问题的大规模基准测试,包含156道专家设计的算法与研究挑战题
· 谷歌 DeepMind 发布 T5Gemma 2:首个开源长上下文多模态编码器-解码器模型家族,实现视觉理解与128K上下文建模
· Transluce 团队提出预测性概念解码器:通过端到端训练实现可扩展的神经网络可解释性
· UC Berkeley 等发布 AI 驱动系统研究框架,在十个案例中匹配或超越人类最优设计
· 腾讯 AI Lab 提出 G²RL:让大模型用自身梯度几何引导探索,在数学推理任务上显著超越熵奖励方法
· 清华大学等提出 DEER 框架:用扩散模型起草、自回归模型验证,实现大语言模型推理加速最高达5.54倍
· Ubquant 提出通用推理模型 URM:通过递归归纳偏置与非线性增强,在 ARC-AGI 基准测试中达成53.8%通过率的突破性进展
· 微软亚洲研究院与中国科学技术大学提出 Stepwise Think-Critique 框架,赋予大模型内生批判性思维能力,实现推理与验证的统一
· Meta 发布 SAM Audio:以统一多模态提示实现开放域音频分割能力的系统化扩展
· 阿里巴巴提出 Qwen-Image-Layered:通过层分解实现图像的内在可编辑性
· Meta 提出 Pixio:像素级监督实现视觉预训练新突破,在深度估计等密集预测任务上超越 DINOv3
· 清华大学团队发布 Skyra:首个基于视觉伪影推理的 AI 生成视频检测模型,在 ViF-Bench 基准上实现超90%准确率
· 微软与悉尼大学提出 Spatia:基于可更新空间记忆的视频生成框架,实现动静分离与长时程一致性生成
· 上海交通大学与腾讯提出 InpaintDPO,通过多样化偏好优化解决前景条件修复中的空间关系幻觉问题
· 清华大学提出 MORSE 框架:通过双层优化与探索机制自动整合多目标启发式奖励,在机器人任务中实现与人工调优相当的性能
· Latent Labs 发布 Latent-X2,实现 AI 从头设计抗体的低免疫原性突破
· 深度原理团队等提出科学发现评估框架 SDE,揭示大模型在科研场景中的真实能力与系统性短板
· 浙江大学与 Udeer AI 提出 LADY:首个全线性注意力自动驾驶模型,实现恒定时间复杂度的多帧融合
· 谷歌推进 TorchTPU 以原生支持 PyTorch:以软件生态撬动 TPU 商业化,直指 CUDA 护城河
· 阶跃星辰发布 Step-GUI 技术报告:通过轨迹级标定实现 GUI 自动化的自我进化训练范式,8B 模型在 AndroidWorld 达到80.2%
· 港中文与华为诺亚方舟实验室提出 SCOPE 框架:通过提示词进化,让 AI 智能体任务成功率从14.23%提升至38.64%
· 中科院等发布 VTCBench:首个视觉-文本压缩长上下文理解基准,揭示视觉语言模型在高密度信息处理中的认知退化
· 腾讯强化大模型架构,顶尖人才姚顺雨加盟

播客每日分享内容由奇绩行研实习生与 AI 共创,播客语音由 OpenMOSS (奇绩 2025 年春季创业营校友企业模型)支持。

针对每日前沿信号内容,我们还准备了进阶版的解读,提供更系统、深入的分析,涵盖实验成果与价值评估、方法与技术原理、应用场景与潜力判断、总结与前沿洞察等多个维度。

【奇绩前沿信号介绍】

奇绩前沿信号播客——全球 AI 前沿的情报站
奇绩沿信号依托奇绩内部的研究体系,持续追踪并解读全球 AI 领域前沿的论文和产品动态。
基于对全球 500+ 顶尖机构、3000+ 核心人才的实时追踪,只捕捉那些“刚刚发生、尚未扩散、但注定改变格局”的信号:
- 认知模型突破、多模态跃迁、智能体进化……
- OpenAI、Anthropic、DeepSeek、Kimi、字节……巨头与新锐的关键动向
- Infra 演进、AI4S 落地、产业重构……高价值趋势的早期征兆
00
奇绩创坛
1天前
【奇绩前沿信号】今日分享: FrontierScience 评测体系,小米发布MiMo-V2-Flash大模型,ART模型

欢迎扫描下方图片二维码获取完整版内容,一起追踪 AI 最前沿的信息。

【内容要点】

- 艾伦人工智能研究所等机构发布OLMo 3:全开放7B和32B参数规模语言模型家族,实现最强完全开放思维模型

- 阿里发布通义万相 2.6:从“可生成”走向“可导演”的视频生成系统升级

- Meta、哈佛、OpenAI等机构联合提出qTTT:通过查询专属测试时训练突破长文本大模型瓶颈,在LongBench-v2上实现平均12.6%的性能提升

- OPEN AI 发布 FrontierScience 评测体系,确立大模型迈向“博士级”科研助手的性能坐标

- 小米发布MiMo-V2-Flash大模型:用1/50算力撬动开源生态第一梯队

- 普林斯顿大学Tri Dao团队与加州伯克利联合发布SonicMoE:通过IO与Tile感知优化实现细粒度混合专家模型训练加速,在64个H100 GPU上达到每日2130亿tokens训练吞吐量

- 英伟达韩松团队等机构提出Efficient-DLM:通过改进注意力模式和掩码策略,将自回归模型高效转化为扩散语言模型,实现5倍吞吐提升同时保持准确率

- 加州大学圣地亚哥分校与上海交通大学等机构提出Jacobi Forcing:通过渐进式蒸馏实现大模型推理3.8倍加速,在保持准确率的同时显著降低延迟

- 北京大学与快手Kling团队联合发布Scone:首个统一理解与生成的主体驱动图像生成模型,在多主体组合与区分任务上超越现有开源方法

- 斯坦福大学和Meta Reality Labs联合提出ART模型,实现从稀疏多状态图像重建完整可动3D物体,达成几何、纹理与运动结构的统一预测

- 快手Kling团队提出MemFlow:通过动态记忆流实现一致且高效的长视频叙事生成

- 腾讯ARC实验室与南京大学联合发布TimeLens:通过数据质量提升与算法优化,重新定义多模态大模型的视频时序定位能力

- 小米HyperAI团队发布HyperVL:首个专为移动端优化的多模态大模型,在保持2B参数规模下实现SOTA性能并大幅降低端侧推理延迟

- 英伟达等提出CHIP:通过后见之明扰动实现人形机器人自适应柔顺控制,解锁力控操作与多机协作

- 新加坡国立大学提出EVOLVE-VLA:首个通过环境反馈实现测试时训练的视觉-语言-动作模型,突破传统监督学习范式

- 北航、北大等提出RoboTracer:通过推理式空间轨迹生成,让视觉语言模型掌握机器人三维空间理解与操作

- 香港科技大学等机构提出A4-Agent框架,实现零样本可供性推理的突破性进展

- 腾讯混元等机构提出WorldPlay:首个实现实时交互与长期几何一致性的世界模型

- 哈佛大学与麻省理工学院等揭示AlphaFold在蛋白质设计验证中的系统性偏差

- 浙江大学,创智学院,上海AI Lab等提出Ophiuchus:通过工具增强的'用图像思考'范式,实现医学影像的专家级诊断推理

- 多伦多大学等机构提出LLMAT:利用大语言模型与化学基础模型的先验知识,通过无似然贝叶斯优化加速分子发现,在六个化学数据集上实现了更高的样本效率与可扩展性

- NVIDIA 收购 SchedMD:以保持 Slurm 开源中立为前提,强化 AI HPC 时代的算力调度基础设施

- 蒙特利尔大学Yoshua Bengio团队与东京大学联合提出滑动窗口递归算法,在1B参数多混合模型中实现10-40%的加速并保持困惑度

- 阿里提出RecGPT-V2技术报告:通过分层多智能体系统和强化学习,实现意图推理效率提升60%、推荐效果全面增长

- 威斯康星大学等机构发布MMGR基准,揭示Veo-3、Sora-2等顶尖视频生成模型在推理任务上的系统性失败

- Google首席科学家Jeff Dean披露第七代TPU细节,强调AI系统推理成本与医疗落地挑战

播客每日分享内容由奇绩行研实习生与 AI 共创,播客语音由 OpenMOSS (奇绩 2025 年春季创业营校友企业模型)支持。

针对每日前沿信号内容,我们还准备了进阶版的解读,提供更系统、深入的分析,涵盖实验成果与价值评估、方法与技术原理、应用场景与潜力判断、总结与前沿洞察等多个维度。
00
奇绩创坛
2天前
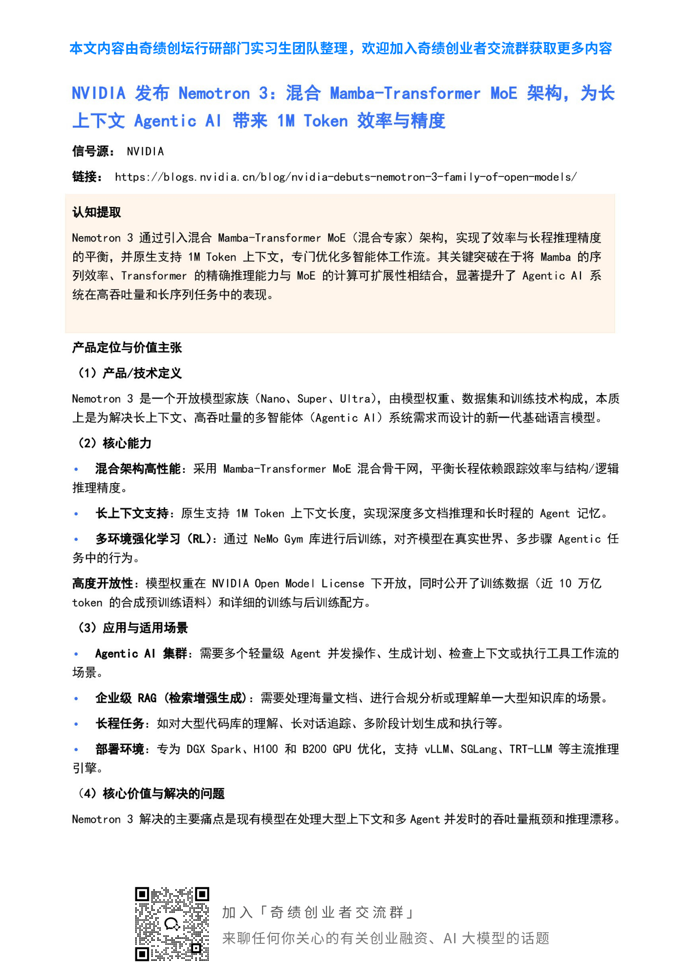
【奇绩前沿信号】今日分享:NVIDIA 发布 Nemotron 3, Manus 发布 Manus 1.6 Max, 字节跳动发布Seedance 1.5 pro, Meta和纽约大学Yann Lecun团队提出DexWM

欢迎扫描下方图片二维码获取完整版内容,一起追踪 AI 最前沿的信息。

【内容要点】
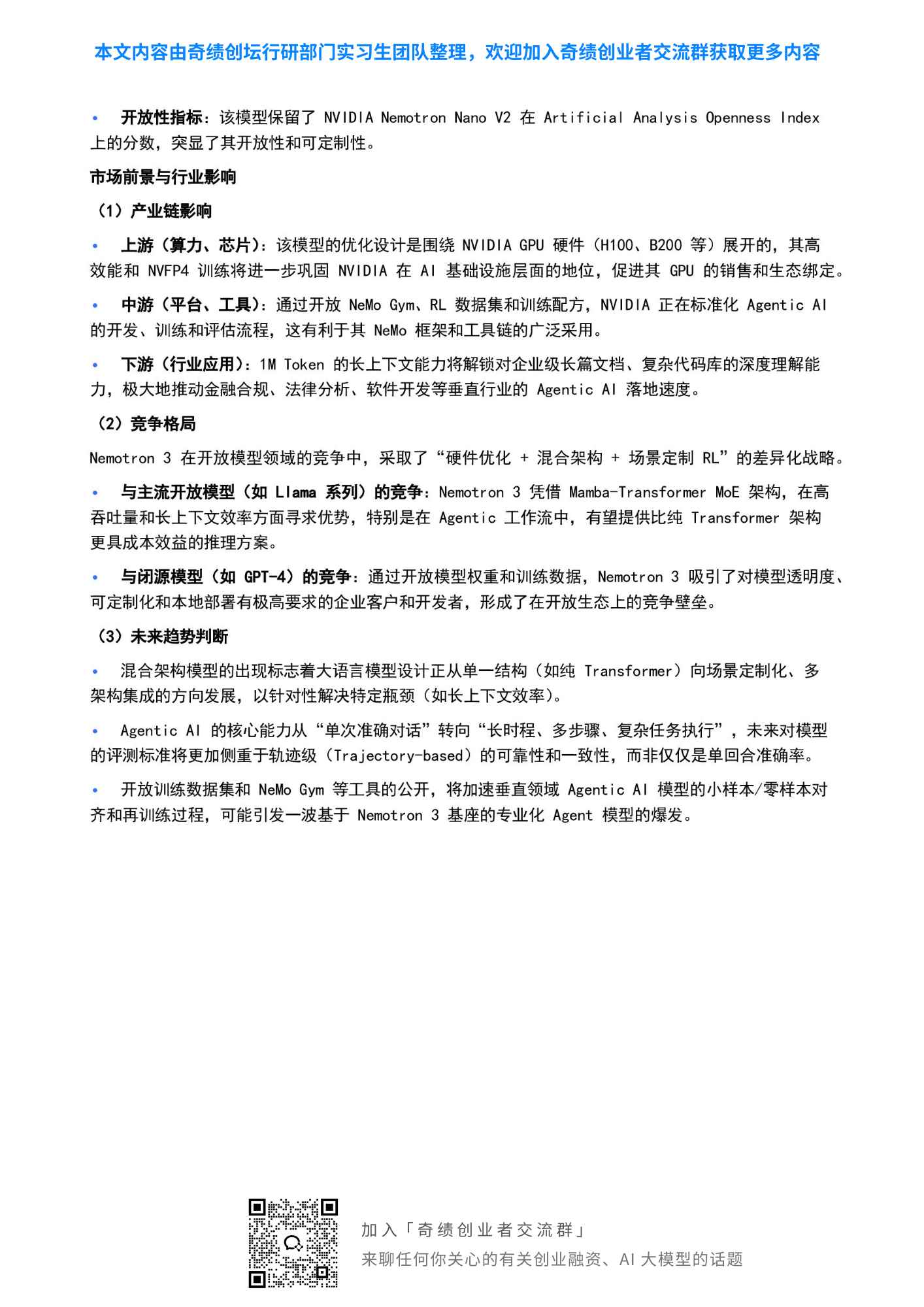
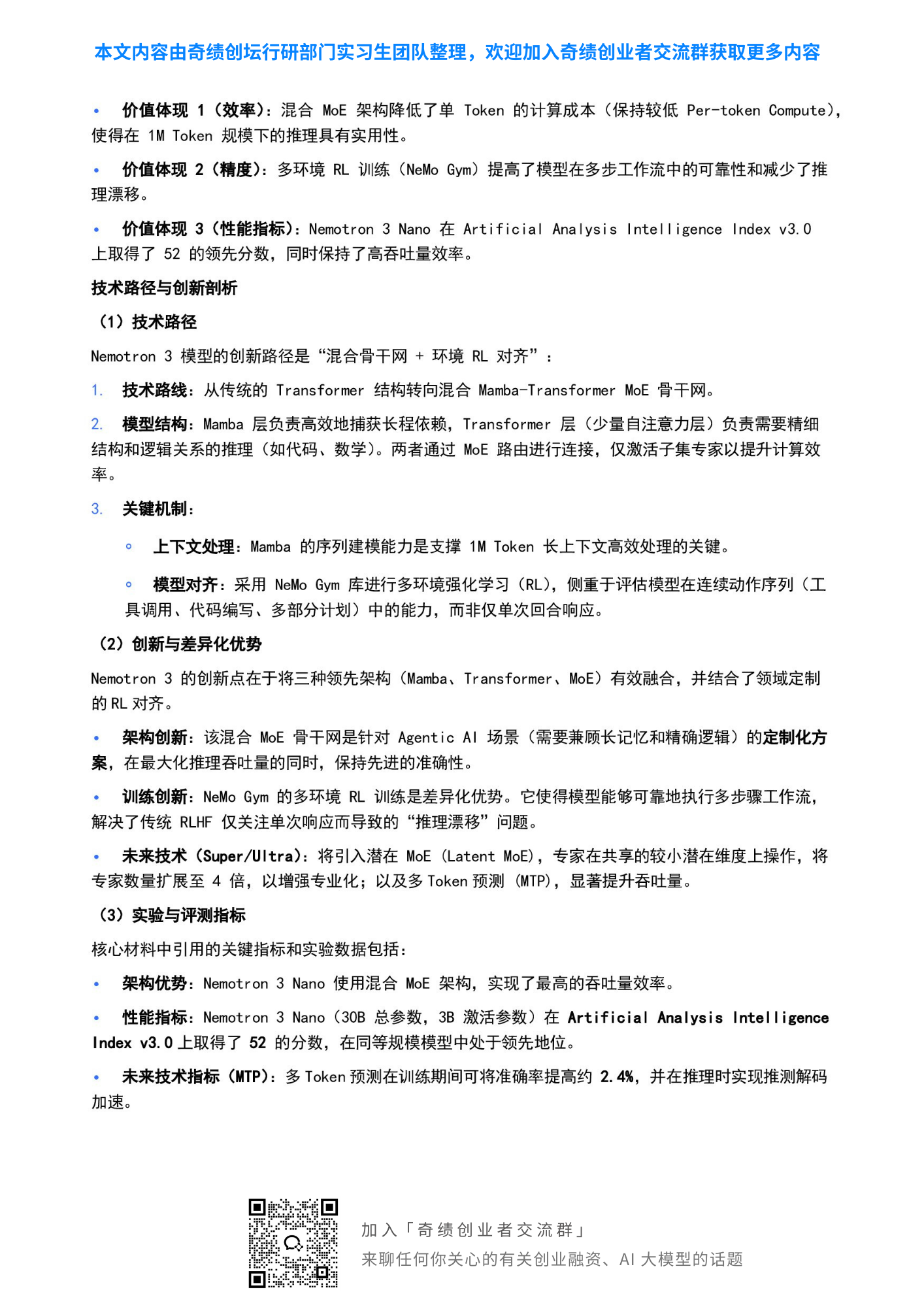
· NVIDIA 发布 Nemotron 3:混合 Mamba-Transformer MoE 架构,为长上下文 Agentic AI 带来 1M Token 效率与精度
· Manus 发布 Manus 1.6 Max:以多智能体规划为核心的通用工作流自动化能力升级
· 字节跳动发布 Seedance 1.5 pro:首个原生音视频联合生成基础模型,实现超10倍推理加速
· Meta 和纽约大学 Yann Lecun 团队提出 DexWM:首个从人类视频中学习的灵巧操作世界模型,实现零样本机器人迁移,物体抓取成功率达83%
· 阿里巴巴通义实验室发布 QwenLong-L1.5:通过后训练方法实现长文本推理能力突破,在多项基准测试中达到 GPT-5 Gemini-2.5-Pro 水平
· NVIDIA 发布 Nemotron-Cascade:通过级联强化学习构建通用推理模型,14B 模型在多项基准测试中超越 DeepSeek-R1
· 微软研究院与威斯康星大学麦迪逊分校揭示推理模型循环现象的深层机制:提出温度调节仅为权宜之计而非根本解决方案
· 英伟达提出 BLASST:基于 Softmax 阈值的动态块稀疏注意力机制,在预填充阶段实现1.62倍加速,解码阶段实现1.48倍加速
· 南洋理工与复旦大学提出无误差线性注意力机制 EFLA:从连续时间动力学中获得精确解
· 人大高瓴与蚂蚁集团提出 ReFusion:一种结合扩散规划与自回归填充的并行解码大语言模型,在七项基准测试中性能提升34%,速度提升18倍以上
· 阿里巴巴 Qwen 团队提出 VLCache:仅需重算2%视觉token即可实现近乎无损的视觉语言模型推理加速
· 上海交通大学陈海波团队提出 SysSpec 框架:用形式化规约引导大模型生成文件系统,实现代码自动演化
· 快手可灵团队发布 KlingAvatar 2.0 技术报告:通过时空级联与协同推理实现高分辨率长视频数字人生成
· 斯坦福大学与加州大学圣巴巴拉分校提出 DMLR:通过置信度驱动的潜在空间推理,实现多模态模型的动态视觉-文本交织
· 加州理工学院提出 Steer3D:通过文本引导实现前馈式 3D 编辑,速度提升2.4至28.5倍
· 复旦大学等机构提出 LongVie 2:通过多模态控制与降质感知训练,实现长达5分钟的可控超长视频世界模型生成
· 谷歌 DeepMind 提出 ConsistencySolver:通过强化学习优化的可学习 ODE 求解器,实现扩散模型的高保真预览与一致性生成
· 马里兰大学与加州大学伯克利分校联合提出 LEMON:首个统一处理 3D 点云与语言的 Transformer 架构,在物体识别、场景空间推理等任务上达到 SOTA 性能
· GigaTIME:AI 框架 GigaTIME 通过 H&E 图像生成虚拟 mIF,实现人群规模肿瘤微环境研究
· 哈尔滨工业大学(深圳)与鹏城实验室等联合发布 CRAFTS:首个病理学专用文生图生成式基础模型,跨越数据稀缺瓶颈,覆盖30种癌症类型的高保真病理图像合成
· 清华、复旦、北大等联合发布:AI 智能体记忆系统全景图谱——从形态、功能到动态演化的统一框架
· 清华大学与腾讯 AI Lab 提出 GTR-Turbo:通过合并历史检查点实现免费教师指导,大幅降低多模态智能体训练成本
· 香港科技大学与清华大学等联合提出 CogDoc:通过双阶段认知框架实现文档理解的统一思考,7B 模型在长文档推理上超越 GPT-4o
· M-A-P 发布 AutoMV:首个全自动音乐视频生成多智能体系统,在四大评估维度显著超越商业产品
· 字节跳动等机构提出 NL2Repo-Bench:首个从零开始的代码仓库生成基准,揭示大模型长时程推理的核心瓶颈
· 图灵奖得主 LeCun 倒计时离职 Meta:重磅警告硅谷 LLM 路线已陷入集体幻觉,转投「世界模型」创业

【奇绩前沿信号介绍】
奇绩前沿信号播客——全球 AI 前沿的情报站
奇绩沿信号依托奇绩内部的研究体系,持续追踪并解读全球 AI 领域前沿的论文和产品动态。
基于对全球 500+ 顶尖机构、3000+ 核心人才的实时追踪,只捕捉那些“刚刚发生、尚未扩散、但注定改变格局”的信号:
- 认知模型突破、多模态跃迁、智能体进化……
- OpenAI、Anthropic、DeepSeek、Kimi、字节……巨头与新锐的关键动向
- Infra 演进、AI4S 落地、产业重构……高价值趋势的早期征兆
00
奇绩创坛
4天前
本周 AI 领域最值得关注的 10 篇前沿论文分享,涵盖认知模型、多模态、Infra、应用体系等多个领域。我们对每篇文章进行了深度解读,并为大家准备了完整论文内容与解读文档

推荐论文 Top 10

认知模型
1.Beyond Real: Imaginary Extension of Rotary Position Embeddings for 2.Long-Context LLMs
ARC-AGI Without Pretraining
多模态
3.LongCat-Image Technical Report
4.Wan-Move: Motion-controllable Video Generation via Latent Trajectory Guidance
具身智能
5.SIMA 2: A Generalist Embodied Agent for Virtual Worlds For Enhanced Transformers
6.From Generated Human Videos to Physically Plausible Robot Trajectories
空间智能
7.Closing the Train-Test Gap in World Models for Gradient-Based Planning
Infra
8.JEPA as a Neural Tokenizer: Learning Robust Speech Representations with Density Adaptive Attention
AI4science
9.FALCON: Few-step Accurate Likelihoods for Continuous Flows
Agent
10.Nex-N1: Agentic Models Trained via a Unified Ecosystem for Large-Scale Environment Construction

奇绩前沿信号:
依托奇绩内部的研究体系,持续追踪并解读全球 AI 领域前沿的论文和产品动态。
基于对全球 500+ 顶尖机构、3000+ 核心人才的实时追踪,只捕捉那些“刚刚发生、尚未扩散、但有机会改变格局”的信号:
- 认知模型突破、多模态跃迁、智能体进化……
- OpenAI、Anthropic、DeepSeek、Kimi、字节……巨头与新锐的关键动向
- Infra 演进、AI4S 落地、产业重构……高价值趋势的早期征兆
00
奇绩创坛
4天前
【奇绩前沿信号】今日分享: OpenAI发布GPT-5.2,Runway 发布五大产品线,智能体工程,Derf函数

欢迎扫描下方图片二维码获取完整版内容,一起追踪 AI 最前沿的信息。

【内容要点】

· OpenAI发布GPT-5.2:将推理能力从精英工具转变为通用基础设施

·Runway 发布五大产品线:从视频生成到通用世界模型的战略跃迁

· Inclusion AI提出LLaDA 2.0:基于知识蒸馏的高效视觉语言模型训练方法

· Meta FAIR和纽约大学Yann Lecun团队提出VL-JEPA:首个基于联合嵌入预测架构的非生成式视觉语言模型,在视频理解任务上超越CLIP和SigLIP2,参数量减少50%的同时实现更强性能

· 斯坦福大学等机构发布《2025年基础模型透明度指数》,评估13家AI公司透明度实践,平均得分仅40.69/100,较2024年大幅下降

· 上海AI Lab书生团队等提出OPV:基于结果摘要的过程验证器,在长推理链验证上达到新SOTA

· 苏黎世联邦理工等机构发布离散扩散语言模型缩放定律研究,10B参数模型验证其可与自回归模型竞争

· 加州大学伯克利分校和MIT提出可解释嵌入方法,用稀疏自编码器实现低成本、可控的大规模文本数据分析

· 加州大学伯克利分校提出SEMDICE:通过平稳分布修正估计实现离线策略状态熵最大化,为无监督强化学习预训练提供原则性方法

· 普林斯顿大学提出Derf函数,用一种更简单的逐点函数成功替代并超越了Transformer中的归一化层,在多个任务上实现了性能提升

· 新加坡国立大学、Adobe与纽约大学谢赛宁联合发布iREPA:空间结构而非全局语义驱动扩散模型表征对齐效果

·MIT与英伟达韩松团队等联合发布FoundationMotion:通过自动标注实现大规模视频运动理解的突破,小模型性能超越Gemini-2.5-Flash

· 华为提出MoCapAnything:首个支持任意骨骼的单目视频3D动作捕捉统一框架,实现跨物种动画重定向

· 谷歌DeepMind用Veo视频模型构建机器人世界模拟器,在1600+真实试验中验证策略评估能力

· 约翰·霍普金斯大学等提出SimWorld-Robotics:首个支持城市级多机器人导航与协作的光照级仿真平台

· 加州大学伯克利分校等机构提出解耦Q分块(DQC)方法,在长时域目标条件强化学习任务中实现显著性能提升

· 人大高瓴、阿里达摩院等机构提出MiSI-Bench:首个评估视觉语言模型微观空间智能的基准数据集,揭示当前模型在分子结构理解上的显著差距
· 百度百舸团队提出ESS架构:通过CPU-GPU协同卸载,将DeepSeek-V3.2-Exp长文本推理吞吐量提升123%

· 上海AI Lab书生团队提出了Intern-S1-MO,一种通过分层推理解决国际数学奥林匹克难题的智能体,其性能媲美人类银牌选手

· LangChain提出“智能体工程”:将AI智能体开发系统化、专业化

· Meta与哈佛大学发布Confucius Code Agent:首个工业级开源AI软件工程师,在SWE-Bench-Pro上达到54.3%解决率

· 上海交通大学与阿里通义实验室提出ReMe框架:让小模型通过动态经验学习超越大模型,开启智能体自主进化新范式

· WorldBench团队发布WorldLens:首个全谱系生成式世界模型评估基准,整合视觉真实性、几何一致性、物理可信度与功能可靠性

播客每日分享内容由奇绩行研实习生与 AI 共创,播客语音由 OpenMOSS (奇绩 2025 年春季创业营校友企业模型)支持。

针对每日前沿信号内容,我们还准备了进阶版的解读,提供更系统、深入的分析,涵盖实验成果与价值评估、方法与技术原理、应用场景与潜力判断、总结与前沿洞察等多个维度。
00
奇绩创坛
7天前
【奇绩创坛2026春季创业营申请倒计时】

奇绩创坛2026年春季创业营

报名倒计时

截至北京时间12月12日20:00

欢迎早期创业者点击链接扫码申请

奇绩创坛 2026 春季创业营开始报名

00
奇绩创坛
8天前
奇绩沿信号依托奇绩内部的研究体系,持续追踪并解读全球 AI 领域前沿的论文和产品动态。

今日分享:多家机构成立AI智能体基金会,Anthropic合作埃森哲,阿里实现可控视频生成,奇绩智峰优化训练效率

欢迎扫描下方图片二维码获取完整版内容,一起追踪 AI 最前沿的信息。

【时间轴】
· Block、Anthropic OpenAI 联合成立 Agentic AI 基金会

· Anthropic与埃森哲达成战略合作,推动企业级AI应用落地

· 阿里通义实验室提出Wan-Move:通过潜在轨迹引导实现运动可控的视频生成,达到商业级质量

· 上海奇绩智峰提出Blockwise量化的ZeRO优化器设计

· Mistral AI 发布 Devstral 2 代码模型系列与原生 CLI,以"收入门槛许可证"划定商业边界

· 加州大学伯克利分校等提出MAC算法,通过动作块模型实现离线强化学习在长时域任务上的突破性扩展

· 麻省理工学院与魏茨曼科学研究所提出BrainExplore,首次实现人脑视觉表征的大规模自动化发现与解释

· 康奈尔大学提出Selfi:通过特征对齐实现自我改进的3D重建管线

· 加州大学圣克鲁兹分校提出EvoScene:通过几何与外观协同进化实现单图像到完整3D场景的自演化生成

· 加州大学圣地亚哥分校与MIT提出TreeGRPO:通过树状搜索结构实现扩散模型强化学习训练效率提升2.4倍

· 香港科技大学等提出TrackingWorld:从单目视频中实现世界坐标系下几乎所有像素的密集3D追踪

· 上海AI Lab等提出Visionary:基于WebGPU的通用3D高斯泼溅世界模型载体平台

· Meta FAIR 发布开源触觉手套 OSMO,实现无需机器人数据的人类技能直接迁移

· 哈佛大学提出Model Predictive Diffuser (MPDiffuser):通过组合式扩散模型实现离线决策中的动力学一致性轨迹生成

· 加州大学伯克利分校提出权重插值方法,实现机器人策略持续学习新技能而不遗忘

· 东北大学与密歇根大学提出稀疏变量投影法,在机器人感知优化中实现2-35倍加速

· 中国人民大学与DP Technology联合提出FGW-CLIP:基于融合Gromov-Wasserstein距离的对比学习框架,在酶-反应筛选任务中实现SOTA性能

· 英特尔实验室与加州大学等机构提出SkipKV:通过句子级KV缓存压缩实现大型推理模型高效推理,在相似压缩预算下准确率提升26.7%

· 谷歌与MIT联合发布Agent系统科学化框架,揭示多智能体协作的量化缩放原理

· 塔夫茨大学,哈佛大学提出基于Petri网的多智能体系统协同控制:可达性与死锁预防研究

· 浙江大学提出LivingSwap:首个视频参考引导的人脸替换模型,实现电影级质量的高保真人脸交换

· 阿里巴巴通义实验室发布EcomBench:首个面向真实电商场景的基础智能体全面评测基准,揭示当前AI智能体在复杂商业决策中的能力边界

· 美团与华东师范大学、上海创智学院等联合发布LocalSearchBench,首个本地生活服务智能体搜索基准,揭示大型推理模型在垂直领域的能力边界

我们将这些内容以 AI 与生成播客的形式分享,用通俗易懂的方式呈现复杂技术,帮助你快速理解技术趋势背后的核心逻辑、潜在影响和未来发展方向。

播客每日分享内容由奇绩行研实习生与 AI 共创,播客语音由 OpenMOSS (奇绩 2025 年春季创业营校友企业模型)支持。

针对每日前沿信号内容,我们还准备了进阶版的解读,提供更系统、深入的分析,涵盖实验成果与价值评估、方法与技术原理、应用场景与潜力判断、总结与前沿洞察等多个维度。

【奇绩前沿信号介绍】

奇绩前沿信号播客——全球 AI 前沿的情报站

奇绩沿信号依托奇绩内部的研究体系,持续追踪并解读全球 AI 领域前沿的论文和产品动态。

基于对全球 500+ 顶尖机构、3000+ 核心人才的实时追踪,只捕捉那些“刚刚发生、尚未扩散、但注定改变格局”的信号:
- 认知模型突破、多模态跃迁、智能体进化……
- OpenAI、Anthropic、DeepSeek、Kimi、字节……巨头与新锐的关键动向
- Infra 演进、AI4S 落地、产业重构……高价值趋势的早期征兆
00
奇绩创坛
9天前
【奇绩前沿信号】今日分享:美团LongCat团队发布LongCat-Image技术报告, 纽约大学Yann Lecun团队与CMU联合提出JEPA-DAAM, 清华大学与智谱AI提出高斯量化(GQ),阿联酋MBZUAI发布K2-V2

欢迎扫描下方图片二维码获取完整版内容,一起追踪 AI 最前沿的信息。

【内容要点】

· 纽约大学Yann Lecun团队与CMU联合提出JEPA-DAAM:通过密度自适应注意力实现2.5Hz超低帧率语音表征学习,达成47.5 tokens/秒的高效神经编解码器

· 上海创智学院OpenMOSS团队和上海AI Lab提出RoPE++:通过虚部扩展突破大语言模型长文本建模瓶颈

· 卡内基梅隆大学Albert Gu提出CompressARC,无需预训练即可解决20%的ARC-AGI评估难题,仅用76K参数实现极致泛化

· 美团LongCat团队发布LongCat-Image技术报告:一个6B参数的高效双语图像生成基础模型,在文本渲染和图像编辑上达到业界领先水平

· Inclusion AI,上海创智学院等机构提出TwinFlow:通过自对抗流实现大规模模型的单步生成,在Qwen-Image-20B上达到与100步相当的性能

· 宾夕法尼亚大学沃顿商学院发现专家人设提示词并不能提升AI模型在困难事实性问题上的准确率

· 清华大学与智谱AI提出高斯量化(GQ):无需训练即可将高斯VAE转换为VQ-VAE,在图像重建中超越VQGAN等主流方法

· 卡内基梅隆大学揭示预训练、中期训练与强化学习在推理语言模型中的相互作用机制,通过受控实验框架阐明三阶段训练如何共同塑造模型的外推与情境泛化能力

· 阿联酋MBZUAI发布K2-V2:全球首个完全开源、具备推理增强能力的70B参数大语言模型

· Meta提出"共同改进"范式:人机协作通往超级智能的更安全路径

·Salesforce提出主动视频感知框架,以18.4%推理时间实现长视频理解新突破

· 苹果提出FAE:仅用单层注意力机制将预训练视觉编码器适配为图像生成模型,在ImageNet上达到SOTA级FID 1.48

· 香港大学与华为提出SJD++:无需训练的自回归文生图加速技术,实现2-7倍推理提速

· 清华大学,Giga AI提出MoRe4D:通过联合运动生成和几何重建实现单图像4D场景合成

· 悉尼科技大学等提出VideoCoF:首个通过时序推理实现统一视频编辑的框架,仅用5万数据达到业界领先

· 威斯康星大学麦迪逊分校与Adobe研究院提出关系视觉相似度(Relational Visual Similarity),首次系统化建模人类对图像间深层逻辑关系的感知能力

· Meta AI提出Saber:首个无需专门数据集的零样本参考图生成视频模型,在OpenS2V-Eval基准测试中超越所有显式训练方法

· 腾讯混元与中科院提出USV:通过统一稀疏化实现视频扩散模型83倍加速,在保持高保真度的同时实现端到端22.7倍提速

·香港中文大学等机构发布CUHK-X:首个大规模多模态人类活动场景理解与推理数据集,包含58,445个样本和七种同步传感模态

· 腾讯混元团队提出MoCA:通过组件混合注意力机制实现可扩展的组合式3D生成,支持单个资产最多32个组件

· Physical Intelligence提出训练时动作条件化方法,实现零推理开销的实时机器人控制

· 马里兰大学等提出SIMPACT:通过物理仿真增强视觉语言模型的零样本机器人操作规划

·斯坦福大学提出不变性协同训练:让机器人通过静态图像学会适应视角、光照和干扰物变化,泛化性能提升40%

· 微软亚洲研究院提出VideoVLA:首个基于视频生成模型的通用机器人操作系统,实现跨embodiment技能迁移和新物体操作的显著突破

· 苹果与华盛顿大学等联合发布RLAX:在TPU上实现大规模分布式强化学习,12小时内将QwQ-32B代码能力提升12.8%

· 微软发布DoVer:通过干预式验证实现LLM多智能体系统的自动化调试,在GAIA等基准上恢复18-49%的失败案例

·斯坦福与Together AI发布GPT-5驱动的论文纠错系统,揭示顶会论文错误率逐年上升55%

· 复旦大学NLP实验室联合WisPaper.ai推出智能学术检索与文献管理平台,通过三大核心模块构建完整研究闭环

· 加州大学圣塔芭芭拉分校等机构发布VulnLLM-R:首个专用推理大模型实现漏洞检测的突破性进展

· 北京大学与月之暗面等机构提出Multi-Docker-Eval基准测试,揭示软件工程自动化环境配置成为关键瓶颈

播客每日分享内容由奇绩行研实习生与 AI 共创,播客语音由 OpenMOSS (奇绩 2025 年春季创业营校友企业模型)支持。

针对每日前沿信号内容,我们还准备了进阶版的解读,提供更系统、深入的分析,涵盖实验成果与价值评估、方法与技术原理、应用场景与潜力判断、总结与前沿洞察等多个维度。

【奇绩前沿信号介绍】

奇绩前沿信号播客——全球 AI 前沿的情报站

奇绩沿信号依托奇绩内部的研究体系,持续追踪并解读全球 AI 领域前沿的论文和产品动态。
00
奇绩创坛
14天前
【奇绩前沿信号】今日分享:OpenAI测试推理模型矩阵,OpenAI推出安全监测机制,阿里创新KV缓存技术

欢迎扫描下方图片二维码获取完整版内容,一起追踪 AI 最前沿的信息。

【内容要点】

· OpenAI"企鹅家族"推理模型矩阵测试泄露:用差异化推理预算应对谷歌Gemini 3竞争压力

· OpenAI提出Confessions方法:通过自白机制监测模型不当行为,准确率超95%

· 阿里巴巴提出FusedKV:通过跨层融合重构KV缓存,在减半内存的同时超越标准Transformer性能

· 谷歌DeepMind提出Plantain:通过计划先行的交错推理,将AI响应延迟降低60%同时提升6%准确率

· 谷歌研究团队提出可操控的澄清策略学习方法,通过协作自我博弈实现AI助手在不同场景下的灵活对话策略调整

· 人大、斯坦福等提出ESPO:首个为扩散语言模型量身定制的序列级强化学习框架,在规划任务上实现20-40分的显著提升

· 美团与香港中文大学推出OneThinker:首个统一图像与视频理解的多任务推理模型,在31个基准测试中实现全面突破

· 南洋理工大学与北京大学提出FRESCO框架,实现零样本视频翻译与编辑的时空一致性突破

· 牛津大学等揭示视觉语言模型中的"两跳问题":为何VLM在事实召回上不如其语言模型基座

· 浙江大学与字节跳动提出CodeVision:用代码作为工具的多模态推理框架,在图像旋转识别等鲁棒性任务上实现显著突破

· 清华大学与微软亚洲研究院提出DIG框架:通过查询类型自适应帧选择,显著提升长视频理解性能

· 新加坡国立大学提出Motion4D:通过4D高斯溅射实现动态场景的3D一致性运动与语义理解

· 清华大学提出RoboScape-R:通过世界模型内生奖励机制实现机器人强化学习的跨场景泛化,域外场景性能提升37.5%

· 加州大学圣地亚哥分校提出跨embodiment机器人灵巧手协同设计框架,24小时内实现从设计到实物部署

· 麻省理工与Asari AI提出ENCOMPASS框架:通过程序执行路径搜索增强智能体编程,实现推理时计算的灵活扩展

· 微软研究院提出Argos:通过多目标强化学习验证器训练具备视觉定位能力的多模态AI智能体

· 中科院自动化所等提出EEA智能体框架,在长视频理解任务上实现了探索-利用的平衡,显著提升了准确率与计算效率

· 加州大学伯克利分校等发布Portal对话语料库:通过11.5小时协作游戏对话揭示复杂情境下的人类语言交互机制

· 南京大学与快手Kling团队提出ViDiC-1K,首个视频差异描述基准数据集,实现细粒度视频对比理解评估

· 卡内基梅隆大学等机构发布SusVibes基准测试,揭示AI代码生成Agent在真实任务中存在严重安全漏洞

播客每日分享内容由奇绩行研实习生与 AI 共创,播客语音由 OpenMOSS (奇绩 2025 年春季创业营校友企业模型)支持。

针对每日前沿信号内容,我们还准备了进阶版的解读,提供更系统、深入的分析,涵盖实验成果与价值评估、方法与技术原理、应用场景与潜力判断、总结与前沿洞察等多个维度。

【奇绩前沿信号介绍】

奇绩前沿信号播客——全球 AI 前沿的情报站

奇绩沿信号依托奇绩内部的研究体系,持续追踪并解读全球 AI 领域前沿的论文和产品动态。

基于对全球 500+ 顶尖机构、3000+ 核心人才的实时追踪,只捕捉那些“刚刚发生、尚未扩散、但注定改变格局”的信号:
- 认知模型突破、多模态跃迁、智能体进化……
- OpenAI、Anthropic、DeepSeek、Kimi、字节……巨头与新锐的关键动向
- Infra 演进、AI4S 落地、产业重构……高价值趋势的早期征兆
00
奇绩创坛
15天前
【奇绩前沿信号】今日分享:AWS全栈AI基础设施,Albert Gu团队流匹配模型,OpenAI内部战略,可灵多模态视频模型

欢迎扫描下方图片二维码获取完整版内容,一起追踪 AI 最前沿的信息。

【内容要点】

· AWS 发布 Trainium3 UltraServers、Nova Forge Frontier Agents:全栈AI基础设施与自主智能体体系加速产业部署
· 卡内基梅隆大学Albert Gu团队提出F2D2:首个同时实现快速采样与快速似然评估的流匹配模型联合蒸馏框架
· OpenAI首席研究员Mark Chen深度访谈揭示内部战略:聚焦预训练应对Gemini 3竞争,坚持“纯AI研究公司”定位
· 可灵(Kling)推出可灵O1:首个将参考生、文生、编辑与动作迁移等能力合一的多模态视频大模型
· Mistral AI 发布 Mistral 3 全系列:首款稀疏 MoE 架构达 675B 参数规模并完全开源
· 清华大学等机构提出DROCO算法,实现跨域离线强化学习对动态偏移的双重鲁棒性,性能提升14%
· 香港城市大学等机构提出DVDF方法,通过动态与价值双重对齐的数据过滤,实现跨域离线强化学习的性能突破
· 腾讯AI Lab提出R-Few:用1%人类数据引导大模型自我进化,数学推理能力提升3分
· Skywork AI 发布 R1V4:通过「图像推理」与「深度搜索」交错协作,实现多模态智能体能力,仅用 3 万条监督数据在 11 项指标上超越 Gemini 2.5 Flash
· 浙江大学,上交大,创智学院等提出ViSAudio:首个端到端视频驱动双耳空间音频生成框架,并发布大规模BiAudio数据集
· 基因泰克等机构发现:神经网络通过数据增强学习3D旋转等变性的速度远超预期,仅需千步训练即可将等变误差降至总损失的2%以下
· 武汉大学等机构提出Glance:仅用1个样本即可将扩散模型推理速度提升5倍
· 北京大学与阿里巴巴提出AVFullDiT:通过音频-视频联合去噪训练显著提升视频生成的物理真实性与动态合理性
· 小红书推出dots.ocr:单一视觉语言模型实现126种语言的文档解析,性能超越竞品7.4个百分点
· 清华大学和腾讯微信提出VACoT:通过推理时动态视觉增强,大幅提升视觉语言模型在对抗性场景下的感知鲁棒性
· Nexa AI和吉利汽车联合提出AutoNeural:首个为NPU推理协同设计的视觉-语言模型,实现车载智能座舱14倍延迟降低
· 新加坡国立大学等提出U4D:首个不确定性感知的4D激光雷达世界建模框架,实现从难到易的场景生成
· Chai Discovery Team发布Chai-2平台:实现原子级精度的药物级抗体设计,终结传统筛选范式
· 北邮与阶跃星辰等发布GUI探索实验室:多轮强化学习让AI智能体在界面导航中学会探索与恢复
· KAIST提出WorldMM:首个多模态动态记忆智能体,实现长视频推理的重大突破
· 佐治亚理工与卡内基梅隆大学提出PAI-Bench:首个物理AI综合基准,涵盖2808个真实场景,系统评估视频生成与理解能力
· 加州大学圣地亚哥分校发布VideoScience-Bench:首个评估视频生成模型科学推理能力的基准测试
· 浙江大学、微信视觉等提出UnicEdit-10M:首个千万级图像编辑数据集与综合评测基准,系统诊断模型在空间推理和知识驱动编辑中的局限
· Anthropic 首份内部报告:AI 对工程师生产力与职业生态的双重冲击
· PAM获美国国家科学基金会五年延期资助,但资金水平大幅削减

播客每日分享内容由奇绩行研实习生与 AI 共创,播客语音由 OpenMOSS (奇绩 2025 年春季创业营校友企业模型)支持。

针对每日前沿信号内容,我们还准备了进阶版的解读,提供更系统、深入的分析,涵盖实验成果与价值评估、方法与技术原理、应用场景与潜力判断、总结与前沿洞察等多个维度。

【奇绩前沿信号介绍】

奇绩前沿信号播客——全球 AI 前沿的情报站

奇绩沿信号依托奇绩内部的研究体系,持续追踪并解读全球 AI 领域前沿的论文和产品动态。

基于对全球 500+ 顶尖机构、3000+ 核心人才的实时追踪,只捕捉那些“刚刚发生、尚未扩散、但注定改变格局”的信号:
- 认知模型突破、多模态跃迁、智能体进化……
- OpenAI、Anthropic、DeepSeek、Kimi、字节……巨头与新锐的关键动向
- Infra 演进、AI4S 落地、产业重构……高价值趋势的早期征兆
00