即刻App年轻人的同好社区
下载
App内打开
MindMaster思维导图
14关注2k被关注4夸夸
mindmaster思维导图认证账号
💡颜值与才华并存的MindMaster 💚思维导图科普博主
MindMaster思维导图
4年前
💰运用复利思维,实现人生价值的爆炸性增长
哈喽大家好~这里是你们的科普博主小M~💚
-
💎著名的科学家爱因斯坦曾经说,世界上最强大的力量是时间和复利。在金融领域,复利可以理解为用利息获得利息,让金钱像滚雪球一样倍增。而基于时间产生的复利效应,拥有着最强大的力量。复利思维是通过掌握底层规律,使事物按照一定的指数不断反复增强的思维模式。
-
☀️小M想跟大家分享《复利思维》这本书,作者从思维复利、时间复利、学习复利、认知复利、成长复利、习惯复利六个板块多维度地概括人生中遇到的“复利场景”。
-
💡【复利思维】
复利思维:做任何事,要有“一鱼多吃”的思维
熵增定律:揭露事物总是由无序到有序的物理规律
边际成本:复利思维的本质是裂变
匠人精神:任务具象化
无形资产:专业资格证、信誉带来的人脉等
-
💡【时间复利】
长期主义:学会思考和筛选
贴现思维:贴现是一件事物未来价值和当前价值的折算
财商思维:写作可以产生复利,长期沉淀会变成资产
机会成本:学会选择,将时间成本放在有价值的事上
沉没成本:在错误的道路上,停止就是前进
-
💡【学习复利】
知识树:有多个知识点组成的体系化方法论
大脑算法:人变强的核心在于心智与现实的磨合
分型创新:分形=遗传+变异+市场选择
T型思维:尽早建立自己的知识体系,学习+输出结合
复盘思维:结果对照、全过程再现、得失分析、规律总结、制定计划
-
💡【认知复利】
脑雾:思维反刍带来脑雾
能力陷阱:只愿做擅长的事情,不愿尝试不擅长的事
逆向思考:适合时间不够用或做事拖沓的人
定向思维:定向思维会让人墨守成规,不愿改变
-
💡【习惯复利】
结果导向:遇事少想能不能,多想“怎么能”
门面效应:即“留面子”效应
路径依赖:要不断强化自己专注的东西
-
💡【成长复利】
马蝇效应:适当的压力反而能让我们挖掘自己的潜力
内驱能力:缺乏自我驱动的核心原因是“非刚需”
错位竞争:找到自己的错位对标人,以他为榜样
青蛙效应:拖延不一定是懒惰,而是因为太在意
-
🌈我们人生中的总会遇到迷茫、焦虑,这些恐惧的来源——不确定性。如何应对,我们应该充分利用这种复利思维,指导我们的工作生活,从而从容地常控我们的人生。
-
💕关注小M,主页可查看更多干货!
27
MindMaster思维导图
4年前
思维逆袭丨5个模型解构谷爱凌学霸大格局
👏恭喜谷爱凌刚刚在坡面障碍技巧决赛中获得银牌!
-
最近正在进行的北京冬奥会,谷爱凌无疑是热度最高的选手之一,在赛场上已经斩获了1🥇1🥈的佳绩。被誉为⛷️滑雪天才少女的她不仅体育方面技能点点满,学习成绩和思维表达也是十分优异,可以说是完美的六边形战士!
-
在感慨和夸赞谷爱凌之余,我们在她身上能学到些什么?小M通过对谷爱凌思维的分析,解构出5个思维模型,学会它你也能轻松逆袭!🤟
-
【费曼学习法】
1⃣️根据理解将学到的知识进行整理
2⃣️把知识讲给他人听,使对方听懂
3⃣️在解释过程中查漏补缺
4⃣️完善解释,找到最简洁贴切的解释语言
-
【莫法特休息法】
1⃣️左右脑的切换
2⃣️体力与脑力互相交替
3⃣️选择不同的角度
4⃣️形式的变换与交替
-
【GTD工作法】
1⃣️收集:将所有要做或没做到的事罗列出来
2⃣️整理:定期或不定期整理,清空这些事情
3⃣️组织:对2分钟无法完成的任务做安排
4⃣️回顾:回顾主要事项及时更新清单
5⃣️行动:计划的执行阶段
-
【FAST目标设定法】
1⃣️经常讨论目标:目标设定后要时常提起
2⃣️明确的目标:目标越明确,组织越灵活
3⃣️大胆的目标:大胆的目标能激发人的潜能
4⃣️公开的目标:公开目标可接受他人的监督
-
✨如此干货满满的笔记,赶紧收藏学习起来吧~
💕点赞关注不迷路,小M将持续分享更多优质干货!
07
MindMaster思维导图
4年前
💰面试攻略丨薪资翻倍的跳槽面试经验
哈喽大家好~这里是你们的脑图大师、科普博主小M~💚
-
💪🏻又是一年春招时,抓住这个跳槽机会,趁机薪资翻倍!但和你一样想法的人也很多,那如何在难度日益见长的面试中脱颖而出?🙋
-
💎这里分享大厂员工总结的面试经验,不看错亿!
- -
✨面试前,先充分了解外部机会和自身需求
🔘了解外部机会
1⃣️这个行业发展怎么样?
2⃣️这家公司发展怎么样?
3⃣️这个岗位是做什么的?
🔘了解内部需求
1⃣️这个岗位符合我的职业发展生涯规划吗
2⃣️我跳槽的动机是什么?
3⃣️我有什么东西匹配这个岗位?
-
✨三轮面试要点
1⃣️直属领导:展示业务能力
2⃣️部门领导:展现追随能力
3⃣️HR:展示自己符合公司的价值观
-
✨掌握面试节奏
1⃣️大块时间:展示自己的硬素质和岗位要求技能,以及和面试官互动
2⃣️小块时间:用于面试官向你的提问和你向面试官提问
-
✨面试官常用的题目套路
1⃣️背景:你曾经做过什么事?
2⃣️任务:你的工作目标是什么?
3⃣️行动:你具体是怎么执行的?涉及到了哪些操作和步骤?
4⃣️结果:得到了哪些结果?你对这个结果有什么思考?
-
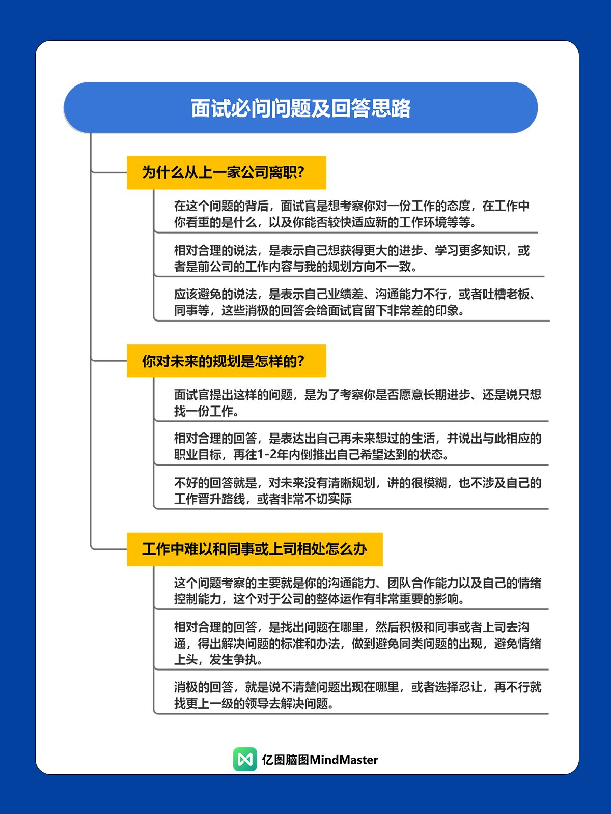
✨必问面试问题
1⃣️为什么从上一家公司离职?
2⃣️你对未来的规划是怎样的?
3⃣️实际工作中,如何难以和同事或相处怎么办?
-
✨面试考察的5大方向:
1⃣️处理问题:逻辑能力、分析能力、学习能力、选择判断能力、计划能力、应变能力
2⃣️自我管理:情绪控制能力、自我认知能力、时间管理能力、心理承受能力、个人规划职业定位
3⃣️人际交往:表达能力、沟通协调能力、团队合作意识
4⃣️工作态度:工作动机、责任意识、职业化敬业精神、忠诚度、毅力、注意力
5⃣️性格和价值取向:积极乐观、诚信正直、合理价值观、性格类型、自信
-
🌈机会总是垂青于有准备的人,小M祝大家都能拿到自己心仪的offer,成功升职加薪!

💕整理不易,关注小M点亮小心心呀~
056
MindMaster思维导图
4年前
盘点丨天才少女谷爱凌的赛事履历有多强?

谷爱凌,夺冠了!不负众望!👏

在今天刚结束的自由式滑雪大跳台项目中,谷爱凌以188.25分,用最后完美一跳极限逆转,奠定胜局,为中国队夺得了冬奥第三金🏆,十分激动人心!

这次决赛的三跳,可谓是看到小M热血沸腾!尤其是第三跳,谷爱凌选择了难度特高的1620转体,评委直接打出了94.5高分,让谷爱凌一举拿下金牌🥇!

今天,小M就来给大家整理一下「天才少女的开挂人生」,谷爱凌是如何用实力演绎什么叫做「人生胜利组组长」「紫微星下凡」「小说女主的真实人生」!⛷️

这包括而不仅限于以下夸张却在挑战人生真实性的成就:
🏅”不是在拿冠军,就是在拿冠军的路上!“
🏅“3天内2次夺冠!”
🏅“36天斩获6个冠军!”
🏅“包揽本赛季所有分站赛冠军!”

有图为证,小M在这使用亿图脑图MindMaster和亿图图示为大家整理了谷爱凌在世界杯、世界竞标赛和青奥会等各项赛事的成绩,帮助大家直观了解这位天才少女究竟有多牛!👍🏻
-
用一次次突破证明自己的热爱永无止境,谷爱凌将在滑雪赛道上越滑越远,享受每次起跳,每次飞腾,然后落地,再去挑战下一次超越。✨
-
关注收藏不迷路~小M将持续更新更多冬奥相关内容!
请把你想了解的冬奥运动员打在评论区~💕
01
MindMaster思维导图
4年前
🌈哈喽大家好~这里是你们的脑图达人小M~
-
何以解忧?唯有暴富!💰新的一年到来,相信你正在计划或者准备计划新的一年理财计划,那小M本期跟大家分享底层理财思维!这些操作简单的小建议,希望成为你2022年搞钱的起点!💕
-
Q:初入社会的新人,想赚取人生第一个100万,难吗?
A:如果你对理财的理解只停留在省钱,难!🍂
如果你对理财有较为深刻的认知,不难!🌸
-
一、小白如何开始理财?
1⃣️系统学习理财投资知识,找到感兴趣的方向
2⃣️重点深入学习感兴趣的方向,成为该领域的投资高手
-
二、学习富人思维
1⃣️积极学理财:获得更多财富,跑赢通货膨胀
2⃣️学会跑赢通货膨胀:合理配置资产,进行理财投资
3⃣️培养复利思维:让被动收入>支出
-
三、告别穷人思维
1⃣️培养“目标导向”思维
2⃣️建立“时间价值”,减少花的多、收益少的事情
3⃣️“沉没成本”不可追,只关注钱,往往是在浪费钱
4⃣️减少无意义频繁决策
5⃣️拓展自己的视野,建立长远规划战略意识
-
四、如何赚取第一桶金?
1⃣️开源节流:增加资产、减少负债
2⃣️量化思维:人的时间成本、资金的时间成本、学习的时间成本
3⃣️配置保险:提升保障
4⃣️稳健投资:构建健康的普尔家庭资产象限图
-
看完这些是否对理财的认知上升一个level了呢?
赶紧点赞收藏学习,小M将持续分享更多干货!
05
MindMaster思维导图
4年前
Hello~大家好,这里是你们的读书博主小M💚
-
☀️今天想给大家分享30句暖心话,给你在寒冷的冬日带来温暖,结束今天的不开心。假如你正处于迷茫或者焦虑的状态,不妨读读这些治愈而有力量的句子。
-
🍁[写给正在低谷的你]
•所谓的光辉岁月,并不是后来闪耀的时刻,
而是无人问津时,你默默努力的日子。
•生活不可能总是顺心如意,
但朝着阳光走,影子就会躲在身后。
-
🍂[写给陷入迷茫的你]
•半山腰总是最挤的,
你得去山顶看看。
•这条路走尽还有那条路,
只要不停地走就能遇到数不尽的风光。
-
🌻[写给爱而不得的你]
•先变成光,才能和日后
相见的那个人互相照亮。
•不要因为结束而哭泣,
要因它发生过而欢喜。
-
收藏起来,在迷茫低谷时拿出来读一读,文字会带给你治愈的能量。💕
点赞关注不迷路,小M将持续分享更多优质内容✨
00
MindMaster思维导图
4年前
🌈哈喽~这里依旧是你们的干货博主、脑图大师小M~
-
今天跟大家分享的是【精英都在学如何列清单】,分为[清单能做什么]、[清单都一样吗]、[基本的清单列法]、[工作清单]、[居家清单]和[社交清单]六个篇章展开~
-
💪🏻优秀的人往往更能规划和管理自己的工作生活,赶紧收藏学习起来吧~
-
1⃣️[清单能做什么]
我们要先弄懂是什么,才能去学该如何做。本篇从清单式思考、列清单好处、清单与检查项有什么不同三方面进行解答。
-
2⃣️[清单都一样吗]
针对不同的场景,其实清单的类型会有所不同。清单的应用从职场、学习到生活,覆盖非常广泛。图中展示了利弊对照表、研究清单、打包行李清单等几种常见清单类型,大家可以进行使用噢~
-
3⃣️[基本的清单列法]
本篇展示了如何列一个完整的清单。分为终极待办事项和把清单列得更好两部分。跟随图中的要点,即可获得一份适合自己的清单!
-
4⃣️[工作清单]
一份优质实用的工作清单该具有哪些内容?本篇给你详细地解答~
-
5⃣️[居家清单]
善用居家清单,能使我们的生活更有条理性!赶紧行动起来,利用列清单的方式养成良好生活习惯吧~
-
6⃣️[社交清单]
如何高效管理社交关系?这份社交清单你一定要收好!内含送礼清单、打电话清单等内容~
-
学会规划和管理自己的工作生活,向优秀的道路上前进。话不多说,大家赶紧行动起来!✨
收藏关注不迷路,小M将持续分享更多干货~~
01
MindMaster思维导图
4年前
👏医学考研必备丨超好用医学生APP分享
哈喽大家好~这里是你的思维导图大师小M

-

今天小M跟大家分享6款医学生必备APP
从专业资讯平台、考试考研、3D图谱到专业资源,一应俱全!

-

1⃣️「Touch Surgery」
3D制作的互动手术教科书。不仅含有3D手术过程模拟,并且富有详细的步骤教学,你可不能错过这款宝藏软件哦~

-

2⃣️「医学解剖王」
超好用的3D解剖APP。该APP提供了男女两套三维人体,可360°随意翻转,并且实现了人体逐层解剖!

-

3⃣️「Medscape」
耳熟能详的免费医学资源APP。该平台不仅资料齐全,而且消息全面。医学新闻更新及时,更有领域大牛在上面抛出观点!

-

4⃣️「医口袋」
一款针对医学生备考的APP。简直是个医学图书馆,里面有很多专业文献和电子图书,以及国内外的医学期刊。

-

5⃣️「医学百科」
一款适合中医使用的医学APP。它的百科内瓤主要分为医学、要学、生命科学知识三部分。内容全面完善,使用方便。
-
6⃣️「医口袋」
手机里的临床治疗手册。主要有[查指南]、[看图书]、[搜药品]功能。里面包含了很多专业文献和电子图书,以及国内外的医学期刊。

-

点赞收藏不迷路💕小M将持续分享更多精彩内容~
51
MindMaster思维导图
4年前
🤔记忆这些事儿,你都了解吗?
小M将复杂的理论简化为通俗易懂的语句,搭配有趣的段子。🤟
来了解下我们为什么看书“马冬梅“,关书“孙红雷“吧~🌸
20
MindMaster思维导图
5年前
😲临时发言总是脑子一片空白?
用即兴发言的六大场景模板,屡试不爽!
13