即刻App年轻人的同好社区
下载
App内打开
路导
20关注125被关注0夸夸
🟦 AI × 知识管理|神秘团队技术负责人

🟨 专注 AI 提效|构建超级个体

✨ 探索 AI × 知识管理的生产力边界
路导
11月前
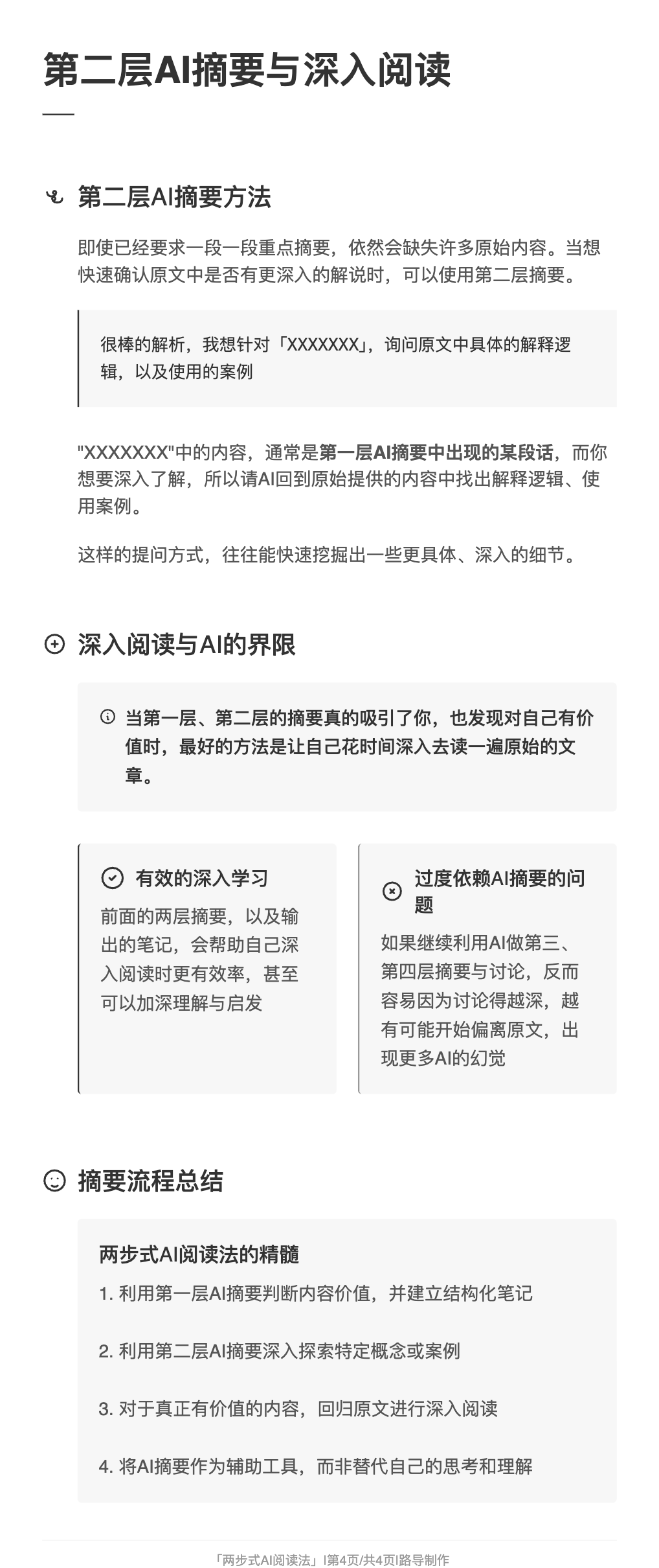
claude 直出流程图,序列图、类图等 10 种图示

使用方式非常的简单:

先输入输入提示词。接下来AI 会根据你的问题判断是否适合用 Mermaid 图来解释。

1. 如果适合,AI会选择最合适的图表类型(比如流程图、思维导图、时间线、关系图等)来作图。

2. 并且会先用文字介绍图的核心内容和用途;然后输出 Mermaid 图示的代码。

3. 最后可以直接在claude上预览效果,也可以选择专门的 mermaid 预览网站。

提示词见图四。也适合其他的AI。
22
路导
11月前
现在不是“追涨”赚钱的时代,而是“防守中找机会”的阶段。稳住现金流、适度理财、多了解政策和方向,是普通人穿越周期的核心。
00
路导
11月前
「两步式AI阅读法」:让ChatGPT成为你的专属摘要助手

#gpt #claude
00
路导
11月前
GPT 一键生成高级感3D插图
大家好!今天分享一个超实用的GPT-4o作图提示词,让你轻松生成高质感的极简3D插图!🤩

神奇提示词模板:CopyGenerate a <替换为你要画的东西> in a Minimalist 3D Illustration style, featuring smooth rounded shapes, a soft beige/gray/orange palette with orange accents, soft diffused lighting from the upper right, matte surfaces, a single central subject with ample negative space against a plain background, and an overall clean, simple, modern aesthetic.

用法超简单:只要把<替换为你要画的东西>换成你想要的内容,几秒钟后就能得到质感满满的3D插图!

这个提示词特别适合公众号配图、个人品牌视觉、产品介绍等场景。最棒的是它能保持风格统一,让你的内容看起来更专业有质感!

希望这个小技巧对你有帮助,有什么好用的AI技巧也欢迎分享哦!✨
13
路导
11月前
那就用GPT 做几个图标吧!!!「正文是提示词」

简单方法直接使用提示词:A digital rendering of the [App Name] iOS icon, designed in soft glassmorphism style with a frosted translucent background that reflects the color theme of the icon itself. The icon features a rounded square shape with colorful gradient fill, accented by subtle shadows, glowing highlights, and elegant depth. The central symbol (e.g., heart, home, phone) is rendered in a matching bright and soft material, slightly raised or inset, and appears harmoniously blended with the background.

或者找喜欢的图垫一下,让GPT复制图片的风格。
00
路导
11月前
通用中文提示词模板:

请生成一张科学风格的图示,用于对比 [子概念/方法]: (a) [方法一],(b) [方法二],(c) [方法三],...(e) [方法五,本文提出]
每种方法使用独立的 3D 块状结构图,采用等距视角:
- 灰色块表示输入输出
- 橙色块表示处理模块
- 使用箭头表示流程方向,星号 表示选择,⚖ 表示投票,📊 表示算法等
- 子图编号为 (a)-(e),下方有方法名称
- 图右下角加图例,说明各元素意义
- 风格简洁清晰,适合论文配图,字体使用 Times New Roman 或其他衬线体。

详细文档见老地方,欢迎大家三连支持!!!感谢。
00
路导
11月前
GPT4o 还真能画科研配图啊!!!

方法很简单。提示词也非常简单:给我画一张论文的科研配图。「配图的文字描述」。

小红书上看到一个博主分享用GPT画的科研配图,非常牛。刚看还以为是假的,但是抱着试一试的态度,用了一下。真香啊。

注意:最好直接用网页版本。下班路上用手机版试了试不太行。
27
路导
12月前
claude - 古希腊掌管svg画图的神!!!「公开提示词」

废话不说,上提示词:

请根据以下[文章内容]和[参考图片],设计一张主题为[主题]的SVG海报。目的是[目的],目标受众是[受众]。

语言:[语言]
画布大小:宽高比例为[比例]

设计要求:
1. 参考图片的布局、配色和风格
2. 提炼文章的核心概念和要点
3. 使用[字体名称]字体
4. 保持简洁但信息量充足

布局建议:
- 醒目的标题区
- 分层次的内容组织
- 适当的图形/装饰元素
- 清晰的信息层级
- 专业的签名/来源区

请在设计中融入文章的关键信息,同时保持参考图片的视觉风格。
14103
路导
12月前
真的可以关注一下MCP !!!开源,社区,标准往往都是成功的关键。

#claude #MCP
01