即刻App年轻人的同好社区
下载
App内打开
reminds
12关注383被关注3夸夸
✍你的首款 AI 卡片笔记
💜“ 笔记助力未来 ”
🌱 阅读、思考、写作 ➡️终身成长
🌈 reminds-app.com
置顶
reminds
3月前
reminds 出品的《笔记第一课》正式上线!

打磨了半年的课程《笔记第一课》终于要和大家见面了。制作这门课程比计划中花了更多时间--不仅仅是因为有很多意料之外的事情发生,更是因为,在我们的理解里,笔记远不只是“工具”,而是让思考更清晰的方式、是可以陪伴终身的习惯,所以想要把“笔记”这位值得深交的好朋友更好地介绍给大家。

在践行“阅读、思考和写作”的成长路径的过程中,我们也越发感知到:不写就无法思考。哪里需要思考,哪里就可以用写笔记的方式去助力。所以,从工作、学习、个人成长的方方面面,笔记都可以助力我们。

本次课程的出发点:以成长为基础,以提升思考力、扩展认知为航向,帮助打造个人高效的笔记系统,用笔记助力未来的自己。你将在《笔记第一课》中学习到以下内容:

第1️⃣部分,介绍阅读、思考和写作的成长路径和我们对阅读思考与写作的理解;其次是对本系列文章的核心“卡片笔记法”和“习惯”重点做简要介绍,与大家一起建立共识,对接下来的内容积累相关的背景知识。
第2️⃣部分,主要介绍笔记系统中的基础概念。把笔记系统中“记连忆用、标签”等事实性的知识了解清楚,存入长期记忆,才能更好的在解题时候运用。
第3️⃣部分,从塑造习惯角度来去讲述,为什么改变那么难,如何培养新习惯,如何借助微习惯,以帮助我们培养自己系统中的习惯。
第4️⃣部分,结合不同的场景,讲述我们在前三部分的认知的基础上的具体实践。

希望通过《笔记第一课》,让你对记笔记这件事所关联到的基本概念有更系统、更进一步的理解。当我们不断思考、持续记录,就可以累积出无比丰富的人生经验。这时候回头看,我们就站在了“自己”的肩膀上,去助力自己的未来。🫶

接下来《笔记第一课》的内容会持续更新~记得关注~有任何疑问或者想讨论的,都欢迎你给我们留言,欢迎你加入这趟笔记之旅!Enjoy~

【笔记第一课】01 :阅读、思考和写作的成长路径_哔哩哔哩_bilibili

00
reminds
1天前
写不出好文章?你可能在同时演4个角色
-
你有没有过这种体验?打开文档准备写作,脑子里突然冒出一个想法,刚写了两句,又觉得这个开头不够好,于是删掉重来。好不容易写了一段,又开始纠结该不该放这个例子…… 几个小时过去了,文档里只有三行字,还被删得只剩半行。

这不是你写作能力的问题,而是你的"分身们"在打架。

写作其实需要四种完全不同的能力,可以把它们想象成四个角色:

😈第一个角色:疯子

他负责的是头脑风暴阶段。疯子不需要逻辑,不需要判断,他的工作就是天马行空地想。什么奇怪的念头都可以冒出来,越多越好。这个阶段的关键词是:放飞。

🏗️第二个角色:建筑师

等疯子把各种素材堆了一地,建筑师登场。他拿着尺子和图纸,把散乱的想法整理成结构。哪个当开头,哪个做论点,哪个用来结尾 —— 建筑师画出一张清晰的蓝图。

⚒️第三个角色:木匠

蓝图有了,木匠开始干活。他不管这个句子漂不漂亮,也不纠结用词够不够精准。他的任务就是按照提纲,一砖一瓦地把内容搭建起来。只管往前写,不回头改。

⚖️第四个角色:法官

等木匠把房子搭完,法官最后出场。他戴着假发,手持天平,冷静地审判每一个段落。这句话留还是删?这个例子好还是差?增删修改,去芜存菁。

四个角色,四种能力,对应写作的四个阶段。听起来很简单对吧?但关键来了—— 每个阶段,你只能扮演一个角色。

大多数人写不好文章的原因是:疯子在头脑风暴的时候,法官跳出来指手画脚;木匠在埋头写作的时候,建筑师又跑来修改提纲。角色混在一起,结果就变成了内耗。

下次写作的时候,请试试这样做:先当疯子,尽情发散;然后当建筑师,整理结构;接着当木匠,快速写完初稿;最后当法官,冷静修改。

最最重要的是:一个阶段,一个角色。分开扮演,才能各司其职。
00
reminds
2天前
📚 全新的微信读书笔记整理体验
-
在微信读书里划线、写想法,是很多人的阅读习惯。但这些散落在不同书籍里的内容,往往很难被整理和回顾。时间久了,读过的书似乎都变成了朦胧的记忆,无法清晰地助力到当下和未来的自己。

reminds 可以帮你把微信读书的划线和想法自动同步到闪念箱中,让这些阅读碎片有机会被整理成真正属于你的知识。如果你正在发愁读过书中的内容无处整理,可以体验看看!

很多用户在使用这个功能时,也会问到一些配置相关的问题。所以我们整理了这篇教程,帮你快速上手,让微信读书的划线顺利进入你的reminds闪念箱,方便后续的整理!
10
reminds
3天前
读书后如何做读书笔记
-
不知道你是否想我一样,很喜欢电子书的便利,在读书时,划线也比较随意,等反应过来,微信读书上的划线已经达到几千多条🤦‍♀️

当我读完书后,想把微信读书上的散装划线和碎片批注,变成读书笔记,却在整理的过程中,遇到过很多难题。

最初,我按照一本书的划线内容,结合书中的原文,花上几个小时,在耐心快要耗完的时候,终于整理完一篇长文档笔记。结果,在回顾的时候,打开就想关闭。
我也按照原书的框架,整理过大纲笔记。整理后的读书笔记,看起条理清晰,收获满满。但是,也依旧败在了整理耗时较长、不想回顾、记不住的难题上。

在折腾了很多工具和方法后,reminds AI 卡片笔记,解决了我的难题✌️

reminds 是一款专为热爱读书的学习者打造的 AI 卡片笔记,可以按章节或者按划线条数,自动同步微信读书中的划线/批注,帮我们把那些碎片化的想法,整理成正式的笔记,并结合“填空式”的每日回顾,让我们更好地内化知识,迭代认知。

现在,我的读书笔记整理方式是:
✅在 reminds 中绑定微信读书账号,每天自动同步划线内容
✅对划线内容进行二次加工,筛选值得留下来的内容
✅每日回顾笔记卡片,让知识更容易被记住

如果你也在读完书后,不知道怎么把微信读书划线整理成读书笔记,希望我的经验可以带给你新的思考,帮助你把阅读的收获变成有价值的沉淀~
11
reminds
4天前
写作结构总是乱?试试这个“大树模型”
-
不知道大家有没有这样的体会:写文章的时候,脑子里明明有很多想法,但一下笔就乱了套。写着写着,不知道自己在说什么;读回去看,感觉东一榔头西一棒槌...

在读《写作是门手艺》这本书的过程中,看到一个比喻,让我豁然开朗 —— 把写作比喻成种一棵树。

🌳问题是树根

树根深扎在土壤里,决定了一棵树能长多高、能长多壮。同样,选题就是文章的根基。选题选得好,格局就大;选题选得浅,文章的天花板也就在那里了。很多时候我们觉得文章写不深,其实不是写作能力的问题,而是一开始选的问题不好。

🌳观点是树干

自然界里,一棵健康的树,都是一根主干,然后向上生长。写作也是如此。一篇文章最好只有一个核心观点。观点一多,就像分叉的树干,力量分散,读者也容易迷失。与其面面俱到,不如把一个观点说透。

🌳理由是树枝

好的园丁会给树木修剪枝条,让它看起来整齐美观。写作中的理由也需要"修剪" —— 排列整齐、层次分明的理由,会让文章的逻辑更清晰,读起来也更舒服。杂乱无章的理由,就像疯长的树枝,虽然多,却让人看不出美感。

🌳证据是树叶

繁茂的叶子是树木生命力的体现。充实的证据,也是文章说服力的来源。证据可以是数据、案例、引用、亲身经历...它们像叶子一样,给文章带来生机和可信度。证据不足的文章,就像稀疏的树,看起来总是缺乏力量。

下次写文章的时候,不妨问问自己:
我的"根"扎得够深吗?(选题够有价值吗?)
我的"干"够直吗?(观点够聚焦吗?)
我的"枝"修剪过吗?(理由够清晰吗?)
我的"叶"够茂盛吗?(证据够充分吗?)

写作,很像是种一棵树的过程:把根扎深、把干立稳、把枝修齐、把叶养茂 —— 这棵树,自然就能长成参天大树。
00
reminds
5天前
读过的书,真的变成你的了吗?
-
不知道你有没有这样的体会:微信读书上划了很多线,标注了很多想法,当时感觉收获满满。但过了一段时间,再回过头来看,那些划线静静地躺在那里,自己却完全想不起来当时为什么要划,想表达什么了。

更尴尬的是,有时候跟朋友聊天,明明记得某本书里有个很棒的观点,但就是说不清楚,只能含糊地说"我在某本书里看到过..."。那一刻突然意识到:读过,不等于学到;划线,不等于消化。

德国社会学家卢曼说过一句话:"没有写下来的想法,就好像从未存在过"。以前总觉得这话说得有点绝对,但现在越来越认同了。那些没有经过自己重新咀嚼、用自己的话表达出来的知识,终究是漂浮在表面的,没有真正进入你的知识网络。

读书,归根结底不是为了收集划线和批注,而是为了让新知识和自己原有的认知发生化学反应,产生新的理解。但这个过程,需要一个"缓冲地带"——一个地方让你先把原始的灵感捕捉下来,然后再慢慢咀嚼、消化、整理。

🟣传统的做法是什么样的呢?
打开微信读书,复制划线,粘贴到笔记软件,一条一条地搬运。这个过程枯燥、费时,完全是体力活。更要命的是,往往搬运完就结束了,根本没有精力再去真正地整理和思考。

🙋‍♀️现在的做法是怎么样的?
在reminds里,所有微信读书的划线和想法,会自动同步到"闪念箱"。每天早上,花30分钟,浏览一下昨天读书时留下的这些原始素材。

看到有触动的,就用自己的话重新写一遍,整理成一张笔记卡片。这个"用自己的话"的过程,就是在强迫自己思考:这个观点我真的理解了吗?它和我之前知道的东西有什么联系?我能用一个例子来说明它吗?

过一段时间,再回过头来看这些笔记,有了新的理解,就继续迭代。慢慢地,这些笔记卡片就像一个个神经元,相互连接,形成了自己的知识网络。

💜最大的收获是什么?
不用再做那些复制粘贴的体力活了,省下的精力,全部用在真正重要的事情上——思考和整理。当前在读的书,每天同步一点,整理起来完全没压力;想整理以前读过的书,书架里也都在,随时可以回顾。

持续地整理,持续地迭代,把知识一点点编织进自己的认知结构,这个过程虽然缓慢,但非常踏实。每次打开reminds,看着那些由自己的思考凝结而成的笔记卡片,就有一种"我在成长、我在进化"的真实感。

读过的书,只有经过自己的咀嚼和消化,才能真正变成你的。而这个过程,需要好的工具,更需要持续的实践。
10
reminds
6天前
做主动的知识管理者1️⃣
-
每天被推送和提醒推着往前走,一不小心就模迷失在信息洪流中;
收藏夹的内容越来越多,但是打开学习完的却寥寥无几;
书读了不少,但能沉淀下来、真正使用起来的却十分有限;
看似吸收了不少内容,等到想要表达自己的时候,却有觉得无话可说......

我们并不是不努力,而是没有变成一个更主动的知识管理者。

《打造第二大脑》中的CODE信管法则,是一套把信息从混乱无序,转为可用知识的操作流程:
C=Capture 捕捉
O=Orginize 组织
D=Distill 萃取
E=Express 表达

这篇文章是第一篇,会结合我自身的知识管理实践,着重介绍 Capture-捕捉,以及如何使用reminds 来实现 Capture。

我们从最源头开始,建立一个有效的捕捉机制,避免迷失和手足无措,让自己可以真正徜徉在有价值的内容里吸取能量。

Enjoy!
10
reminds
7天前
3分钟掌握P.A.R.A.!reminds标签让笔记秒变高效 🚀
-
笔记越记越多,想找东西却翻半天?刚开始还记得在哪儿,时间一长就像大海捞针。我以前也这样,每次打开笔记软件,看到密密麻麻的文件夹和标签,一种无力感就涌上来。

直到接触了P.A.R.A.系统,才发现笔记管理可以这么简单。

P.A.R.A.是四个英文单词的首字母:Projects(项目)、Areas(领域)、Resources(资源)、Archives(归档)。核心理念特别朴素:按行动性组织,而不是按主题分类。

传统笔记分类总想着按"工作""学习""生活"来分,但P.A.R.A.问的是:这条笔记,我现在需要对它采取行动吗?这个转变看似很小,实际影响很大。

(1)Projects 是那些有明确截止日期的事。比如下周要交的报告、这个月的产品迭代、准备中的考试。它们需要时刻关注,完成了就可以安心放下。

(2)Areas 是需要持续关注的领域。工作、健康、家庭、财务……这些事没有截止日期,但需要长期维护。你可以说"我今年减重成功了",但不能说"健康这件事我做完了"。Areas是Projects的来源,也是生活的地基。

(3)Resources 是你感兴趣的主题和知识库。收藏的设计灵感、AI学习资料、旅行攻略……现在不需要马上行动,但将来可能有用。需要时能马上调取就好。

(4)Archives 是已经完成或不再活跃的内容。Project完成了?Area不再关注了?都移到这里。关键是永远不要删除,只要Archive。这样既清空了视线,又保留了历史。

用了P.A.R.A.之后,最大的感受是:终于知道自己该关注什么了。打开笔记,先看Projects处理紧急的事;偶尔看Areas确保各方面在正轨上;需要知识就去Resources找;Archives基本"眼不见心不烦"。

更重要的是,P.A.R.A.让我对"完成"这件事有了新认识。Project完成移到Archives,这个动作本身就是仪式感,告诉自己可以放心关注下一件事了。不会再有"明明做了很多,但总感觉什么都没完成"的焦虑。

在reminds中,P.A.R.A.的实践更加简单。

reminds支持多层级标签,你可以用 `# Projects` `# Areas` `# Resources` `# Archives` 这样的一级标签,也可以用 `# Projects/年度总结` `# Areas/工作` 这样的二级标签。

标签的好处是灵活:同一条笔记可以同时属于 `# Projects/产品发布` `# Areas/工作`;Project完成了,只需把标签从 `# Projects` 改成 `# Archives`,不用在文件夹间拖来拖去。

最重要的是,标签让P.A.R.A.变得极其轻量。新笔记来了,问自己:"我现在需要对它采取行动吗?"然后打上对应标签就好。几秒钟的事情,不需要复杂维护。

如果你也被笔记混乱困扰,不妨试试P.A.R.A. + reminds标签。从今天开始,让笔记真正为你服务 🚀
00
reminds
8天前
如何用双链做知识管理(心法篇)
-
尝试过打造自己笔记系统的朋友应该都经历过这样一个阶段:很多笔记花了力气写完,多则几百条,少则几十条,最后却都像是漂在大洋上的孤岛那般,彼此毫无联系,都在自己的大脑之中,却是彼此失联的状态。

一开始的我也是这样,开始投入自己的笔记的打造,目光只是在这条笔记本身上。

但是后面随着自己的阅读和思考,有一个点植入在我的头脑中:学习的本质,是建立连接,知识是在彼此的关系之间生长出来的。

我开始逐渐意识到「关联」的重要性。

但是很多人会“吐槽”所谓的双链笔记,只是为了满足“看上去”不明觉厉的感觉,实则无用。但于我而言,双链的有用之处并不局限于它的形式看上去如何,而是在于它一直在暗示我去寻找那个知识点之间的关系,去锻炼我“看见关联”的能力。

在卢曼的卡片笔记法里,有一个让我特别惊讶的他的SOP(虽然那时候可能还没有这个词),即,他会每一张新卡片都会被放进一个“已有结构”里。给我的感觉是,他的脑海中本就存在一个比较完善的图景,任何一个新的点进来,好像都可以找到一个接入点,然后他的知识网络就在他的脑海中稳定地茁壮成长着。

但我实践下来却发现我做不到。当时还有一些挫败感,现在看来,是因为我没有认识清楚自己的阶段。

卢曼的系统是他深耕数十年的成果,而我才刚刚起步。很多新的内容,对我而言就是新的知识,在我已有的知识网络里没有一个容纳它的地方,暂时它就只能漂浮在我的大脑中。

这时候,我不勉强去做接入,而是允许它们暂时作为“孤岛”存在。我的目标是建立更全面的知识网络,但这只能是一个终极的目标,一路上的探索和发现,也同样值得我欣喜。一切都需要时间和不断的积累。

所以,这两个用双链思维做知识管理的心法分享,只基于我现阶段的认知,未来也还会有这方面更多的思考和分享。💗
10
reminds
9天前
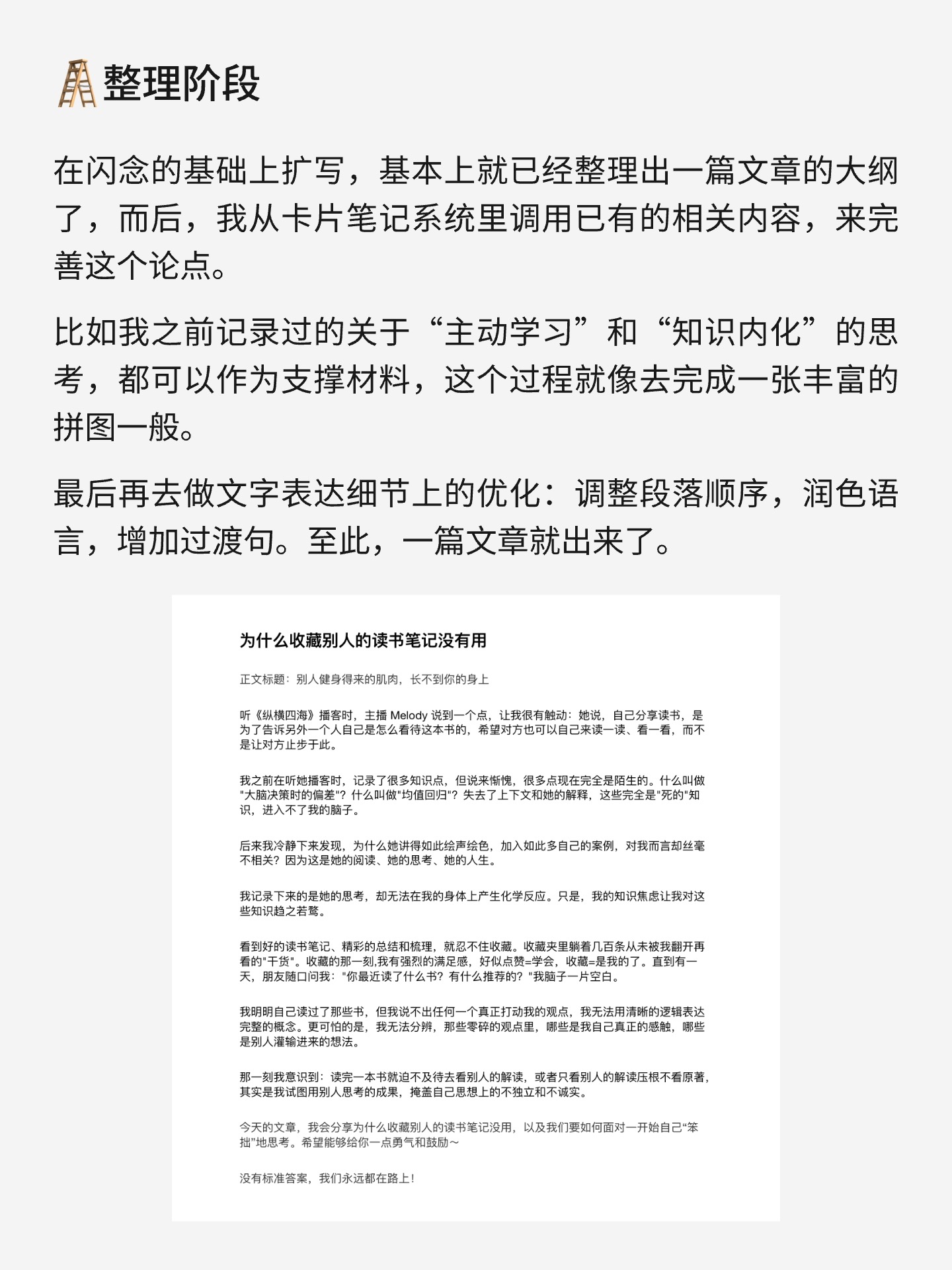
「记录」和「思考」,为什么不应该混在一起?
-
不知道大家有没有这样的体会:笔记记了一大堆,收藏夹里塞满了各种「稍后阅读」,但真正回头看的时候,却发现这些信息像是堆积在角落里的杂物,从来没有被真正整理过。信息越积越多,整理的压力也越来越大,到最后索性放弃,任由它们「只进不出」地躺在那里。

这个问题困扰了我很久。作为一个重度笔记用户,我试过各种工具,但总觉得哪里不对。后来我想明白了:问题的根源在于,传统的笔记工具把「快速捕捉」和「深度加工」混在了一起。每次想记点什么,都得考虑格式、分类、标签,心理负担太重了。

所以在设计 reminds 的时候,我们做了一个很重要的决定:把笔记分成「闪念」和「笔记」两条轨道。

闪念,专门用来快速捕捉。脑子里冒出什么想法,不用考虑格式,不用在乎完美,先记下来再说。更关键的是,我们让闪念「会过期」。

很多人第一次听到这个设计都觉得奇怪:笔记怎么能过期呢?但这恰恰是我们深思熟虑后的选择。因为会过期,信息就不会无限堆积,整理的压力自然就小了。更重要的是,这种「临时性」大大降低了记录的心理负担。不用担心记得不够好,先记下来,这才是最重要的。

但闪念不能一直只是闪念。那些真正重要的想法,需要被转化为正式笔记。这里就涉及到「加工深度理论」:越重要的信息,越需要深度加工。浅层的复制粘贴很快就会被遗忘;但用自己的话重新表述、与已有知识建立联系,这样的信息才更有可能被「编织」进我们的认知网络,真正成为自己的东西。

所以 reminds 里的正式笔记是「常青」的,需要持续迭代。今天写下一个想法,明天可能会有新的理解,后天又产生了新的联系。这种持续打磨的过程,才是真正的学习。

我特别喜欢「数字花园」这个比喻。传统笔记像是一次性产品,写完就束之高阁;而这种双轨制的设计,让你的笔记变成一个需要持续培育的生态系统。闪念是种子,经过深度加工,慢慢长成常青笔记这棵树,最终汇聚成一片枝繁叶茂的数字花园。

这片花园,就是你思考的具象化。在未来的某个时刻,它们不再是零散的碎片,而是一个有机联结的整体,能够真正助力到你。
30
reminds
10天前
reminds AI卡片笔记更新了
-
hi 朋友们!reminds 前来汇报11 月上线的新版本的功能更新。看看有哪些优化了、又上线了哪些新功能👀

📱移动端更新
✅小组件上线:闪念、置顶笔记离你更进一步
✅系统分享直达闪念:不打断节奏的记录方式
✅草稿箱登场:写到一半的想法也能未完待续
✅图片支持放大查看:细节也能看清了

💻 电脑端更新
✅微信读书划线/想法同步升级:按章节 or 按单条?
✅笔记列表卡片可调宽度:你的屏幕,你说了算
✅闪念页新增固定入口,电脑记录闪念不迷路~

以及更多“看不见”的性能优化~快更新到最新版本来试试✌️
10