即刻App年轻人的同好社区
下载
App内打开
化学君
13关注266被关注1夸夸
一个执著的化学爱好者
化学君
4年前
高考化学:影响化学成绩的6种思维方法

第一,计算中的守恒思想:
化学反应的实质是原子间重新结合,质量守恒就是化学反应前后各物质的质量总和不变,在配制或稀释溶液或浓缩溶液(溶质难挥发)过程中,溶质的质 量不变。利用质量守恒关系解题的方法叫“质量守恒法”。
化学计算中的物质微粒的守恒思想是迅速解答计算题的利器,理解了“质量守恒法”、“原子守恒法”、 “电子守恒”及“电荷守恒”、“物料守恒”,举一反三soeasy。
第二,化学计算中的差量法:
差量法是根据在化学反应物与生成物的差量和造成这种差量的实质及其关系,列出比例式求解的解题方法。
1.原理:化学变化中某些物质差量的大小与参与反应的物质的有关量成正比,差量法是根据化学反应前后物质的某些物理量的变化进行有关计算的一种 方法。差量法的实质是借助教学中的“等比定理”,把有增减量变化的反应式列成比例式,即a︰b=c︰d=(a-c)︰(b—d)。
2.解题:根据题意确定“理论差量”,再根据题目提供的“实际差量”,列出比例式,然后求解。
3.类型题:质量差、气体体积差、密度差、压强差、关于溶解度的溶解或析出晶体的计算、有关气体的化学平衡计算、天平平衡的计算。
4.注意:任何一个化学反应中,均可能找到一个或多个有关量的差值,因此运用此法解题时,必须仔细分析题意,理清思路,选好有关物理量的差量。
第三,“建立模型”法在化学平衡中的应用:
化学平衡是化学反应原理模块的重要内容之一,是中学化学重要的一个基本理论知识,它指导着后面章节中的水溶液中的离子平衡的学习。也是高考中重 点考查的内容,经常和其它知识综合在一起考察。
由于化学平衡内容抽象,对于学生来说一直是一个难点,然而,对于一些抽象的问题,如果我们能建立具体的思维 模型,会使问题简单、明了化,这种方法称为“建立模型法”。
包括:用于化学平衡状态的判断;用于化学平衡移动的问题;用于转化率变化的问题;利用“三行式”解有关化学平衡的计算题;归纳与演绎--等效平衡
第四,化学反应速率中的“控制变量”法:
化学世界里所发生的各种现象往往都是错综复杂的,并且被研究的对象也不是孤立的,总是与其他事物和现象相互联系,因此要想精确地把握研究对象的 各种特性,弄清事物变化的原因和规律,单靠自然条件下整体研究对象时远远不够的,还必须对研究对象施加人为的影响,造成特定的便于观察的条件,这就是控制 变量的思想。
控制变量思想是中学化学实验中常用的思想方法,对影响实验结果的因素进行控制,以达到明确各因素在实验中意义的目的。实验法优于观察法和描述法 的地方就在于它可以人为地干预和控制所研究的对象,这实际上就是控制变量思想的重要体现。在研究影响化学反应速率和化学平衡的因素时,由于外界影响因素较 多,故为搞清某个因素的影响均需控制其他因素相同或不变时,再进行实验。
因此,变量控制思想在这部分体现较为充分,在高考题中近几年也考查较多,且多以探究型实验题的形式出现。这类题目以实验为研究手段,模拟科学探究过程对小课题展开研究。尽管涉及因素较多,有其复杂性,但仍然重在考查学生基础知识和基本技能、学生分析能力和实验能力。
第五,电化学中电极反应式的书写技巧:
有且只有四种
1、原电池中电极反应式的书写2、电解池中电极反应式的书写电解池的电极反应式和总反应式的书写方法3、可充电电池电极反应式的书写4、特殊情况电极反应式的书写(1)注意溶液中的离子浓度的改变会引起离子放电顺序的改变,溶液中的离子浓度改变,有时可导致离子放电顺序的改变。
(2)注意电解质溶液的改变会引起电极正负的改变,在原电池中,一般较活泼金属作负极,但当电解质溶液发生改变时,较活泼金属就不一定作负极了。
(3)注意电解质溶液的酸碱性改变会引起电极反应的改变,一些电池若改变其电解质溶液的酸碱性,虽不会改变电池的正负极,但却改变了电极反应。
第六,常见物质的制备基本思维方法:
包括易水解的盐酸盐的制备、海水的综合利用——溴、镁、从铝土矿到铝、氨碱法和侯氏制碱法、氯碱工业。
20
化学君
4年前
10
化学君
4年前
高中化学物质颜色、俗名、常见反应及现象汇总

化学是一个公认“杀熟”的科目,即便那些为对化学知识很熟悉,很擅长理解性记忆,也刷过各省模拟题,考试时行云流水的答完了卷子的童鞋,成绩出来后还是会发现自己错了不少。
其原因就在于,随着化学学习的深入,你会觉得记忆不是很重要,化学毕竟是理科,理解原理才是关键。但考试时一些基础知识必须记忆准确才能真正拿到高分。今天的推文,汇总了化学最需要单纯记忆的知识,一起来看。

颜色
10
化学君
4年前
嗯呐 //@鸢吟南风起: 回来辣

化学君: 高考化学:化学基本概念知识点,别记错了! 1. 区分元素、同位素、原子、分子、离子、原子团、取代基的概念。 正确书写常见元素的名称、符号、离子符号,包括IA、IVA、VA、VIA、VIIA族、稀有气体元素、1~20号元素及Zn、Fe、Cu、Hg、Ag、Pt、Au等。 2.物理变化中分子不变,化学变化中原子不变,分子要改变。 常见的物理变化:蒸馏、分馏、焰色反应、胶体的性质(丁达尔现象、电泳、胶体的凝聚、渗析、布朗运动)、吸附、蛋白质的盐析、蒸发、分离、萃取分液、溶解除杂(酒精溶解碘)等。 常见的化学变化:化合、分解、电解质溶液导电、蛋白质变性、干馏、电解、金属的腐蚀、风化、硫化、钝化、裂化、裂解、显色反应、同素异形体相互转化、碱去油污、明矾净水、结晶水合物失水、浓硫酸脱水等。(注:浓硫酸使胆矾失水是化学变化,干燥气体为物理变化) 3. 理解原子量(相对原子量)、分子量(相对分子量)、摩尔质量、质量数的涵义及关系。 4. 纯净物有固定熔沸点,冰水混和、H2与D2混和、水与重水混和、结晶水合物为纯净物。 混合物没有固定熔沸点,如玻璃、石油、铝热剂、溶液、悬浊液、乳浊液、胶体、高分子化合物、漂白粉、漂粉精、天然油脂、碱石灰、王水、同素异形体组成的物质(O2与O3) 、同分异构体组成的物质C5H12等。 5. 掌握化学反应分类的特征及常见反应: a.从物质的组成形式:化合反应、分解反应、置换反应、复分解反应。 b.从有无电子转移:氧化还原反应或非氧化还原反应c.从反应的微粒:离子反应或分子反应 d.从反应进行程度和方向:可逆反应或不可逆反应e.从反应的热效应:吸热反应或放热反应 6.同素异形体一定是单质,同素异形体之间的物理性质不同、化学性质基本相同。 红磷和白磷、O2和O3、金刚石和石墨及C60等为同素异形体,H2和D2不是同素异形体,H2O和D2O也不是同素异形体。 同素异形体相互转化为化学变化,但不属于氧化还原反应。 7. 同位素一定是同种元素,不同种原子,同位素之间物理性质不同、化学性质基本相同。 8. 同系物、同分异构是指由分子构成的化合物之间的关系。 9. 强氧化性酸(浓H2SO4、浓HNO3、稀HNO3、HClO)、还原性酸(H2S、H2SO3)、两性氧化物(Al2O3)、两性氢氧化物[Al(OH)3]、过氧化物(Na2O2)、酸式盐(NaHCO3、NaHSO4) 10. 酸的强弱关系:(强)HClO4 、 HCl(HBr、HI)、H2SO4、HNO3>(中强):H2SO3、 H3PO4>(弱):CH3COOH > H2CO3 > H2S > HClO > C6H5OH > H2SiO3 11.与水反应可生成酸的氧化物不一定是酸性氧化物,只生成酸的氧化物"才能定义为酸性氧化物 12.既能与酸反应又能与碱反应的物质是两性氧化物或两性氢氧化物,如SiO2能同时与HF/NaOH反应,但它是酸性氧化物 13.甲酸根离子应为HCOO- 而不是COOH- 14.离子晶体都是离子化合物,分子晶体不一定都是共价化合物,分子晶体许多是单质 15.同温同压,同质量的两种气体体积之比等于两种气体密度的反比 16.纳米材料中超细粉末粒子的直径与胶体微粒的直径在同一数量级,均为10-100nm 17.油脂、淀粉、蛋白质、硝化甘油、苯酚钠、明矾、Al2S3、Mg3N2、CaC2等一定条件下皆能发生水解反应 18.氨水的密度小于1,硫酸的密度大于1,98%的浓硫酸的密度为:1.84g/cm3,浓度为18.4mol/L。 19. 溶液的pH值越小,则其中所含的氢离子浓度就越大,数目不一定越多。 20. 单质如Cu、Cl2既不是电解质也不是非电解质 21.氯化钠晶体中,每个钠离子周围距离最近且相等的氯离子有6个 22.失电子多的金属元素,不一定比失电子少的金属元素活泼性强,如Na和Al。 23.在室温(20C)时溶解度在10克以上——易溶;大于1克的——可溶;小于1克的——微溶;小于0.01克的——难溶。 24.胶体的带电:一般说来,金属氢氧化物、金属氧化物的胶体粒子带正电,非金属氧化物、金属硫化物的胶体粒子带负电。 25.氧化性:MnO4- >Cl2 >Br2 >Fe3+ >I2 >S 26.能形成氢键的物质:H2O 、NH3 、HF、CH3CH2OH 。 27.雨水的PH值小于5.6时就成为了酸雨。 28.取代反应包括:卤代、硝化、卤代烃水解、酯的水解、酯化反应等 29.胶体的聚沉方法:(1)加入电解质;(2)加入电性相反的胶体;(3)加热。 30.常见的胶体:液溶胶:Fe(OH)3、AgI、牛奶、豆浆、粥等;气溶胶:雾、云、烟等;固溶胶:有色玻璃、烟水晶等。

00
化学君
4年前
高考化学:化学基本概念知识点,别记错了!

1. 区分元素、同位素、原子、分子、离子、原子团、取代基的概念。

正确书写常见元素的名称、符号、离子符号,包括IA、IVA、VA、VIA、VIIA族、稀有气体元素、1~20号元素及Zn、Fe、Cu、Hg、Ag、Pt、Au等。

2.物理变化中分子不变,化学变化中原子不变,分子要改变。

常见的物理变化:蒸馏、分馏、焰色反应、胶体的性质(丁达尔现象、电泳、胶体的凝聚、渗析、布朗运动)、吸附、蛋白质的盐析、蒸发、分离、萃取分液、溶解除杂(酒精溶解碘)等。

常见的化学变化:化合、分解、电解质溶液导电、蛋白质变性、干馏、电解、金属的腐蚀、风化、硫化、钝化、裂化、裂解、显色反应、同素异形体相互转化、碱去油污、明矾净水、结晶水合物失水、浓硫酸脱水等。(注:浓硫酸使胆矾失水是化学变化,干燥气体为物理变化)

3. 理解原子量(相对原子量)、分子量(相对分子量)、摩尔质量、质量数的涵义及关系。

4. 纯净物有固定熔沸点,冰水混和、H2与D2混和、水与重水混和、结晶水合物为纯净物。

混合物没有固定熔沸点,如玻璃、石油、铝热剂、溶液、悬浊液、乳浊液、胶体、高分子化合物、漂白粉、漂粉精、天然油脂、碱石灰、王水、同素异形体组成的物质(O2与O3) 、同分异构体组成的物质C5H12等。

5. 掌握化学反应分类的特征及常见反应:

a.从物质的组成形式:化合反应、分解反应、置换反应、复分解反应。

b.从有无电子转移:氧化还原反应或非氧化还原反应c.从反应的微粒:离子反应或分子反应

d.从反应进行程度和方向:可逆反应或不可逆反应e.从反应的热效应:吸热反应或放热反应

6.同素异形体一定是单质,同素异形体之间的物理性质不同、化学性质基本相同。

红磷和白磷、O2和O3、金刚石和石墨及C60等为同素异形体,H2和D2不是同素异形体,H2O和D2O也不是同素异形体。

同素异形体相互转化为化学变化,但不属于氧化还原反应。

7. 同位素一定是同种元素,不同种原子,同位素之间物理性质不同、化学性质基本相同。

8. 同系物、同分异构是指由分子构成的化合物之间的关系。

9. 强氧化性酸(浓H2SO4、浓HNO3、稀HNO3、HClO)、还原性酸(H2S、H2SO3)、两性氧化物(Al2O3)、两性氢氧化物[Al(OH)3]、过氧化物(Na2O2)、酸式盐(NaHCO3、NaHSO4)

10. 酸的强弱关系:(强)HClO4 HCl(HBr、HI)、H2SO4、HNO3>(中强):H2SO3、 H3PO4>(弱):CH3COOH > H2CO3 > H2S > HClO > C6H5OH > H2SiO3

11.与水反应可生成酸的氧化物不一定是酸性氧化物,只生成酸的氧化物"才能定义为酸性氧化物

12.既能与酸反应又能与碱反应的物质是两性氧化物或两性氢氧化物,如SiO2能同时与HF/NaOH反应,但它是酸性氧化物

13.甲酸根离子应为HCOO- 而不是COOH-

14.离子晶体都是离子化合物,分子晶体不一定都是共价化合物,分子晶体许多是单质

15.同温同压,同质量的两种气体体积之比等于两种气体密度的反比

16.纳米材料中超细粉末粒子的直径与胶体微粒的直径在同一数量级,均为10-100nm

17.油脂、淀粉、蛋白质、硝化甘油、苯酚钠、明矾、Al2S3、Mg3N2、CaC2等一定条件下皆能发生水解反应

18.氨水的密度小于1,硫酸的密度大于1,98%的浓硫酸的密度为:1.84g/cm3,浓度为18.4mol/L。

19. 溶液的pH值越小,则其中所含的氢离子浓度就越大,数目不一定越多。

20. 单质如Cu、Cl2既不是电解质也不是非电解质

21.氯化钠晶体中,每个钠离子周围距离最近且相等的氯离子有6个

22.失电子多的金属元素,不一定比失电子少的金属元素活泼性强,如Na和Al。

23.在室温(20C)时溶解度在10克以上——易溶;大于1克的——可溶;小于1克的——微溶;小于0.01克的——难溶。

24.胶体的带电:一般说来,金属氢氧化物、金属氧化物的胶体粒子带正电,非金属氧化物、金属硫化物的胶体粒子带负电。

25.氧化性:MnO4- >Cl2 >Br2 >Fe3+ >I2 >S

26.能形成氢键的物质:H2O 、NH3 、HF、CH3CH2OH

27.雨水的PH值小于5.6时就成为了酸雨。

28.取代反应包括:卤代、硝化、卤代烃水解、酯的水解、酯化反应等

29.胶体的聚沉方法:(1)加入电解质;(2)加入电性相反的胶体;(3)加热。

30.常见的胶体:液溶胶:Fe(OH)3、AgI、牛奶、豆浆、粥等;气溶胶:雾、云、烟等;固溶胶:有色玻璃、烟水晶等。
71
化学君
6年前
00
化学君
6年前
大家早鸭,好久不见啦,哈哈哈😄
51
化学君
7年前
高中化学必修二知识点整理(第二章)
00
化学君
7年前
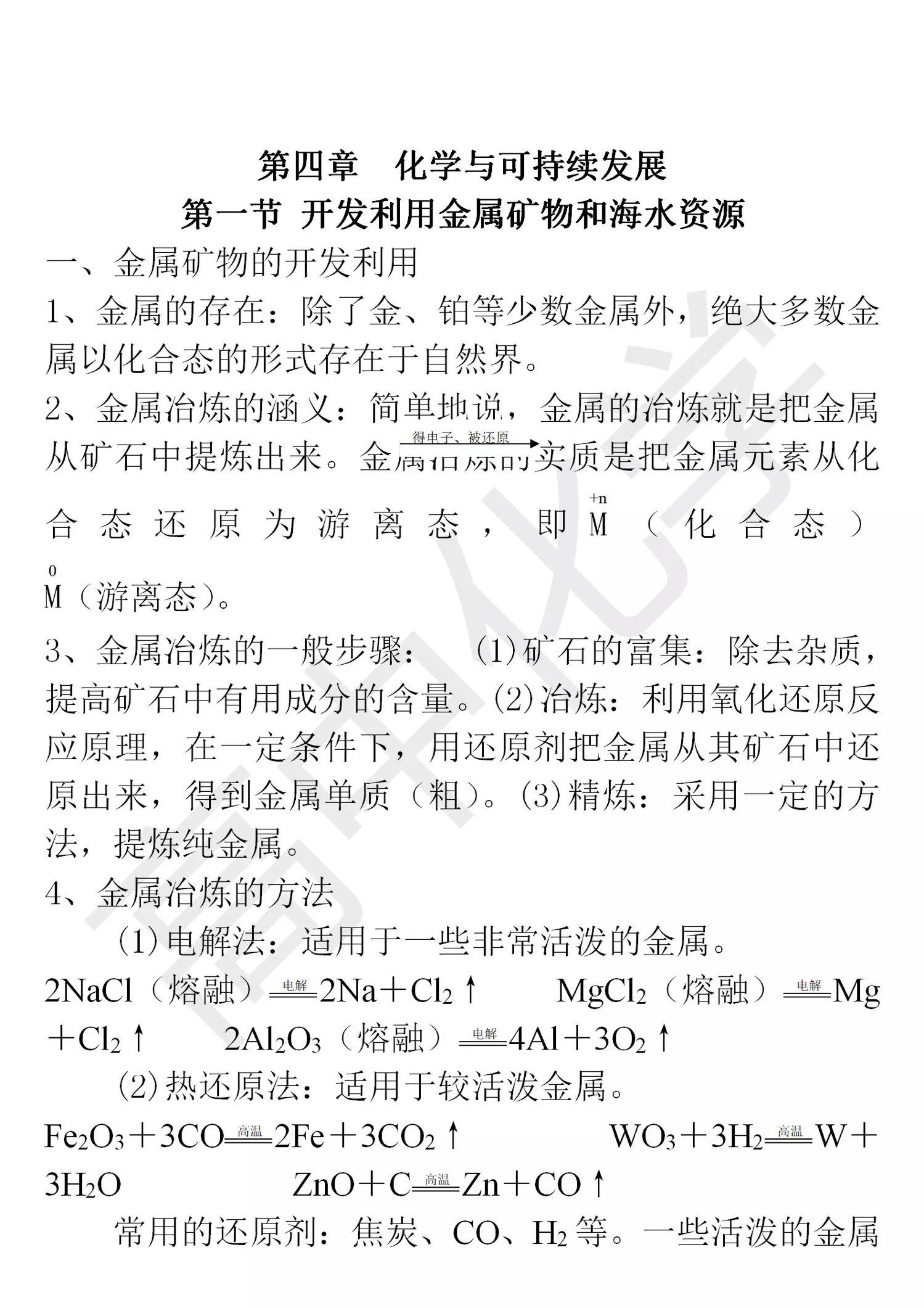
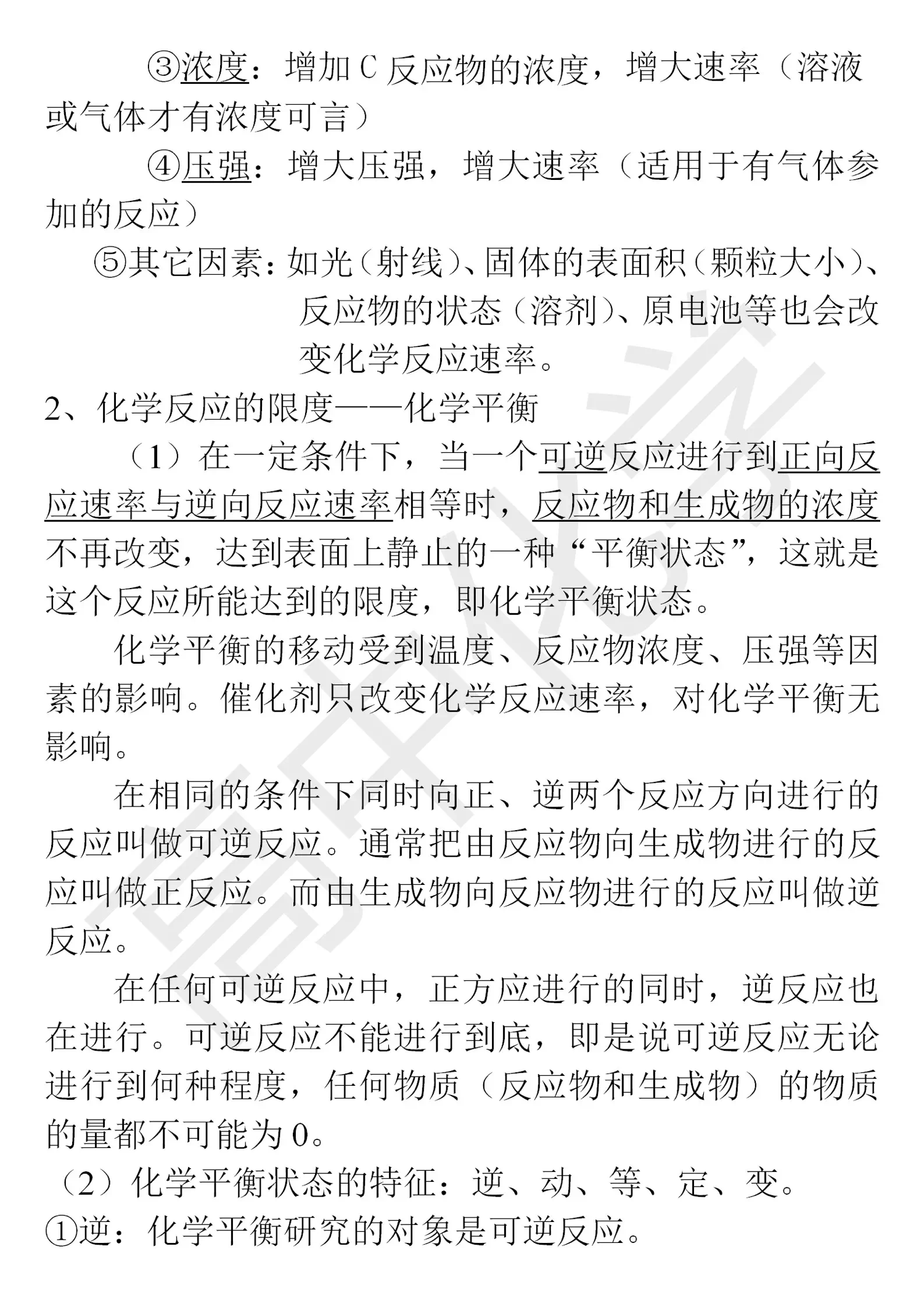
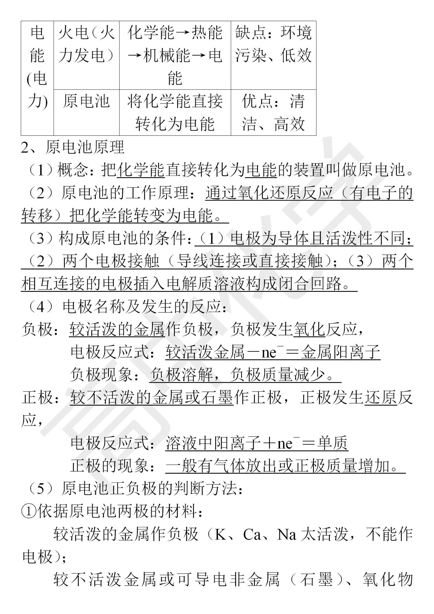
高中化学必修二知识点整理(第四章)
00
化学君
7年前
高中化学必修二知识点整理
00
化学君
7年前
00
化学君
7年前
高中化学必修二知识点整理
115
化学君
7年前
愿即刻越来越好。
原动态已删除
00
化学君
7年前
#给我的上半年打个分
挺好的,自3月份开学后成绩一直有些许进步,家里人都很高兴看到我的进步,但我做的还不够好,尤其在化学这方面,还有很大的进步空间,相信我在将来一定会实现自己的理想的。
21
化学君
7年前
最后一张答案,做题时可别抄哦。
00
化学君
7年前
期末真题 | 高二下学期化学真题大放送!
00
化学君
7年前
化学君
7年前
高中化学选修三第一章知识汇总,赶紧收藏吧!
一、原子结构
1.原子的组成:原子核、核外电子
2.原子的特点:
原子不显电性,体积小,质量小,质量主要集中在原子核上,原子核的密度非常大
3.核外电子排布规律
(1)能量最低原理
(2)每一层最多容纳电子数:2n2个
(3)最外层电子数不超过8个(K层为最外层时不超过2个)
(4)次外层电子数不超过18个,倒数第三层不超过32个
二、能层与能级
能量最低原理:原子的电子排布遵循能使整个原子的能量处于最低状态
基态原子:处于最低能量的原子
1.能层:核外电子的能量是不同的,按电子能量差异,可以将核外电子分成不同的能层——电子层
同一能层的电子,能量也可能不同,还可以分成不同能级能级数
2.能级:s、p、d、f····
以s、p、d、f····排序的各能级可容纳的最多电子数依次为1、3、5、7、······的二倍。
能级数=能层序数(n)
三、构造原理
1.电子排布式
Na:1s22s22p63s1
试书写N、Cl、K、26Fe原子的核外电子排布式
注意:
24Cr:1s22s22p63s23p63d54s1
29Cu:1s22s22p63s23p263d104s1
离子电子排布式书写——先失去最外层电子与能量最低原则无关
1)、能量最低原理
2)、每个原子轨道上最多能容纳__2__个电子,且自旋方向__相反____(泡利不相容原理)
3)、当电子排布在同一能级时,总是__首先单独占一个轨道__,而且自旋方向_相同__。(洪特规则)
4)、补充规则:全充满(p6,d10,f14)和半充满(p3,d5,f7)更稳定
2.简化电子排布式
15P:[Ne]3s23p3(表示内层电子与Ne相同。与上层稀有气体的核外电子排布相同)
29Cu:[Ar]3d104s1
3.外围电子(价电子)
价电子层:电子数在化学反应中可发生变化的能级
主族元素的性质由最外层电子决定
过渡元素的性质由最外层电子和次外层电子决定
四、电子云与原子轨道
1、电子云:电子在原子核外出现的概率分布图
2.原子轨道:s、p、d、f电子轨道形状
3.原子的电子排布图
练习C N O 的电子排布图
五、能量最低原理、基态与激发态、光谱
基态原子:处于最低能量的原子 (稳定)
激发态原子:基态原子的电子吸收能量后电子会跃迁到较高的能级,变为激发态原子
原子光谱:不同元素的原子发生跃迁时会吸收或释放不同的能量,表现为光的形式得到各种元素的电子的吸收光谱或发射光谱可利用原子光谱上的特征谱线来鉴定元素,称为光谱分析。
六、原子结构与元素周期表
周期数=电子层数
主族序数=外围电子数=最外层电子数
大多数副族序数=外围电子数=(n-1)d+ns的电子数
区的划分
除ds区外,区的名称来自按构造原理最后填入电子的能级的符号
s区元素:结构特点:ns1和ns2
包括ⅠA族和ⅡA族 除氢外均为金属
P区元素:结构特点:ns2np1-6
包括ⅢA族-ⅦA族和0族 绝大多数为非金属
d区元素:结构特点:(n-1)d1-9ns1-2
包括ⅢB族-ⅦB族和第Ⅷ族 全部是金属
ds区元素:结构特点:(n-1)d10ns1-2
包括ⅠB族和ⅡB族 全部是金属
f区元素:包括镧系和锕系
d区、ds区和f区元素称过渡元素
练习1.下列元素是主族元素还是副族元素?第几周期?第几族?
(1)1s22s2 2p6 3s2 3p5
(2)[Ar]3d104s1
2.由下列元素在周期表中的位置,给出其原子的价电子层构型
(3)第四周期第ⅥB族 (4)第六周期第ⅡA族
七、元素的性质
1、主要化合价:最高正价=最外层电子数=主族序数
负化合价= 最外层电子数–8
2、元素的金属性、非金属性:金属性左下;非金属性右上
3、原子半径:层数、质子数
4、电离能:
气态电中性基态原子失去一个电子转化为气态基态正离子所需要的最低能量叫做第一电离能。
用符号I1表示.
衡量元素的原子失去一个电子的难易程度。
第一电离能数值越小,原子越容易失去一个电子;反之越难
同周期从左往右越来越大(二五族反常),同主族从上往下越来越小
5、电负性:
用来描述不同元素的原子对键合电子吸引力的大小。电负性越大的原子,对键合电子的吸引力越大。
同周期从左往右越来越大,同主族从上往下越来越小
电负性越大,元素的非金属性越强,电负性越小,元素的非金属性越弱,金属性越强
一般:非金属>1.8 金属<1.8 类金属≈1.8
电负性相差很大的元素化合通常形成离子键,电负性相差不大的两种非金属元素化合,通常形成共价键。
成键元素原子的电负性差>1.7,离子键 成键元素原子的电负性差<1.7,共价键
00