即刻App年轻人的同好社区
下载
App内打开
浅野一生
4年前
医美入坑指南——第三期
🅙色斑和色素痣(痦子)的完全解决方案

即友们周五好🦆
拖更了一周,今天和即友们聊聊更加详细且高效的解决色斑和痦子的方法

本期导读:
常见色斑类型以及自我诊断🧐
每种色斑最高效且兼具性价比的解决方案
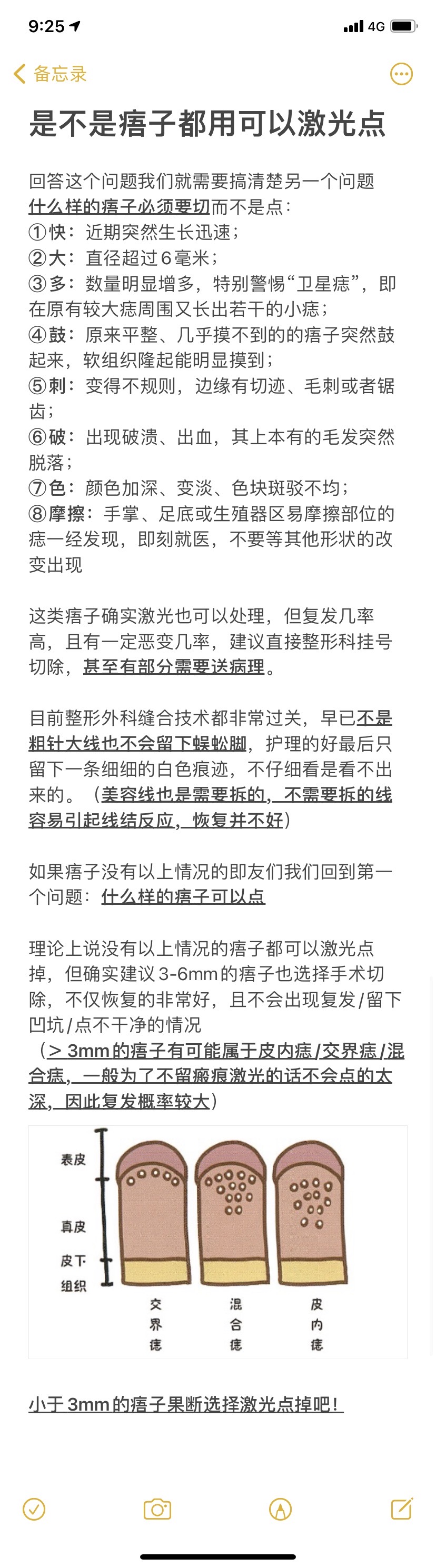
是不是所有痦子都可以激光点掉

在我查阅了最新文献初稿写的差不多的时候…
祛斑届大boss葛西教授出版了最新祛斑圣经——色斑的治疗第二版🤯
于是即友们今天看到的也将是色斑和色素痣(痦子)的完全解决方案(第二版)🤷🏻‍♂️

最后:建议一切色斑和痣请到三甲公立医院整形外科/皮肤科进行治疗

下期预告:
吴不吴聊
亦直叫我做线雕
凡死了🐶
4828

来自圈子

圈子图片

护肤心得分享组

100万+人已经加入