即刻App年轻人的同好社区
下载
App内打开
寒江客
6年前
《春江花月夜》这首诗大家都不陌生,今天不谈感想,就谈一个疑问:就是“以孤篇压全唐”的由来。也有其他说法,如“孤篇盖全唐”“孤篇压全唐”等等,都一个意思,但出处在哪里呢?

我搜索了一下,大致有两个出处,就是王闿运和闻一多的评价。

王闿运在《论唐诗诸家源流——答陈完夫问》中写:“张若虚《春江花月》,用西洲格调,孤篇横绝,竟为大家”(下图有上下文,因为我没找到原文,所以从知乎截出这一段,应该可信)

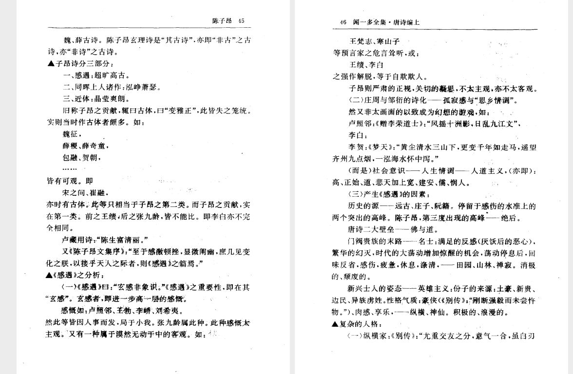
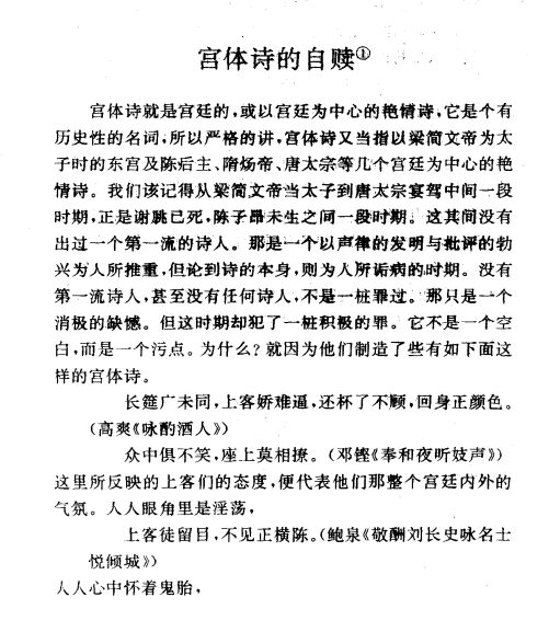
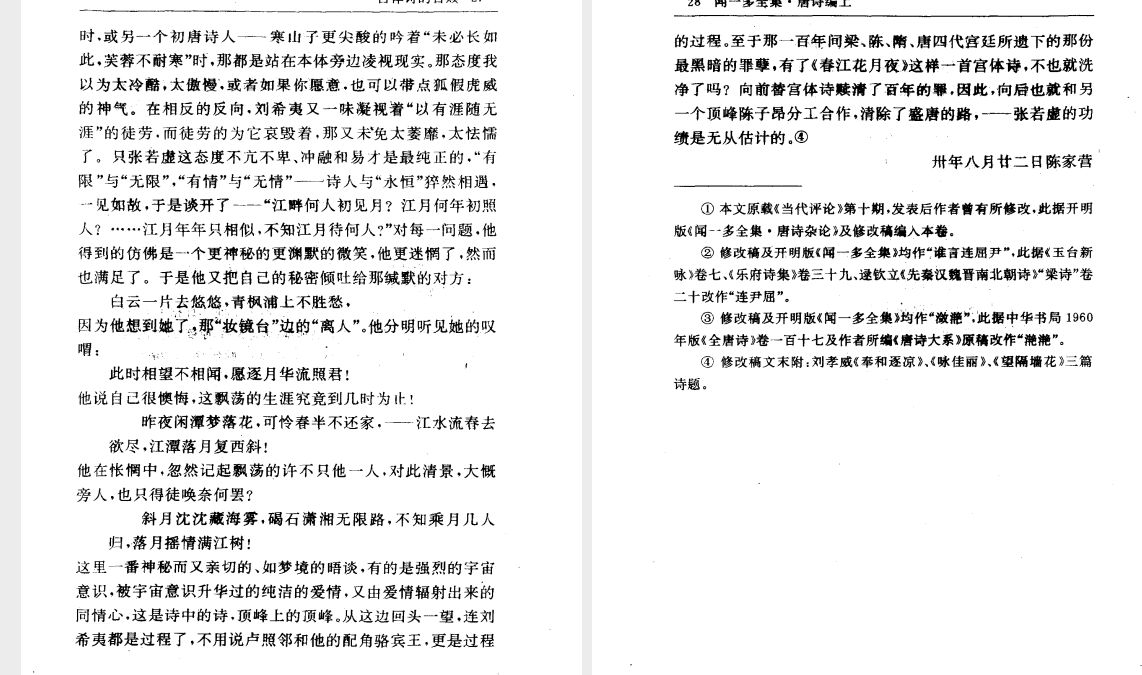
闻一多先生在《宫体诗的自赎》中写“这是诗中的诗,顶峰上的顶峰”(下图有原文,出自《闻一多全集》中《唐诗编·上》,湖北人民出版社1993)

从两人的评价中我们可以看出,他们都没有说“孤篇压全唐”这类的话,而且他们也都是在同一前提下作出的高评价——宫体诗。

闻一多先生在他的唐诗评论中是毫不吝惜赞美之词的,在评刘希夷时有“自然认识了那无上的智慧,就在那彻悟的一刹那间,恋人也就是哲人了”,在下一篇文章《陈子昂》中有“陈子昂,第三度出现的高峰——绝后”。

可见先生真性情中人,这让我想到了有时我们的父母亲戚夸赞孩子时:这孩子真是最聪明的。这只是一个赞美,而非客观理性而又严谨的评价。王闻二人对《春江花月夜》的评价就是如此。

至于之后为何会流传成“孤篇压全唐”,就不得而知了,如有知道的,请告知。

这个评价我们常常可以看到,但很少回去想出处和原文作出这个评价的原因,我们就是随意的使用,也不论真假,不论自己是否了解。

再多说一句,看闻一多先生的书,每一句都细致标明出处,读起来就非常舒服,也可以看出学者的严谨。而今天我在知网搜文献,许多文章引用“孤篇压全唐”的说法,却没一个标明出处的,都什么学者啊。

#以上仅是在讨论“孤篇压全唐”的评价来源,不涉及任何我对《春江花月夜》的看法。所以本文不包括以下观点:

#《春江花月夜》不好,名不副实;
#《春江花月夜》不配“孤篇压全唐”的评价;
#《春江花月夜》的好全是网友和媒体谣传加渲染出来的;
等等等等,我都没有讨论,也请喜欢《春江花月夜》的不要对我提问这些问题。
90

来自圈子

圈子图片

古诗词鉴赏小组

206792人已经加入