即刻App年轻人的同好社区
下载
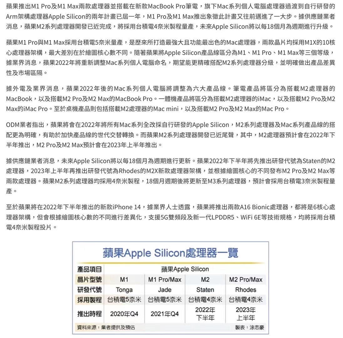
App内打开
罗锴
3年前
技术一旦过了拐点,真的是碾压级的
PC阵营,苹果对intel明年毫无悬念;
手机阵营,也没一个能打…
312

来自圈子

圈子图片

科技圈大小事

100万+人已经加入