即刻App年轻人的同好社区
下载
App内打开
灯灯Faustina
4年前
令人头秃的周一,盘一盘脱发以及防脱、植发、假发的那些事儿:

1⃣️脱发的主要原因是雄激素性脱发(简称雄脱),2020年我国男性雄脱患者规模达到9440万,预计2028年将达到9780万

2⃣️脱发分为五种类型七个等级,如果你已经开始脱发,可以自行对号入座看看你是哪种类型哪个等级

3⃣️对抗脱发的方法,可以简单粗暴划分为两个体系:
➡️“魔法系”——生态养发(比如章光101、丝域养发)和医疗养发(米诺地尔、非那雄胺等)
➡️“物理系”——假发&植发

4⃣️假发分为低端和中高端市场,低端市场代表品牌:佰丝堂、戴美丝,中高端市场代表品牌:Rebecca、Iramy、VS,还有不少线下专门定制假发片的机构(中高端的假发片我见过,十分逼真,真到完全看不出是假发片,据使用者本人自述,戴久了几乎感觉不到假发片的存在,戴上发片后整个人颜值拉满)

5⃣️植发市场分为不同的技术,包括minimicro、FUT、FUE技术,报价也不尽相同

6⃣️植发手术不同器械的各项指标横向对比,真要做种植,一定要提前做好功课

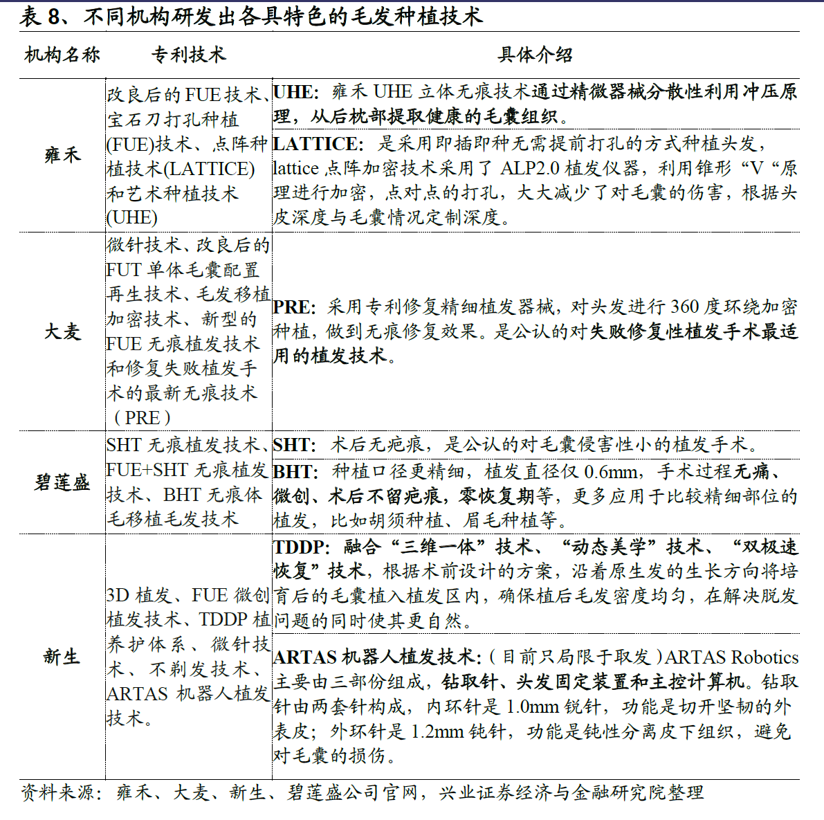
7⃣️国内四大植发机构:雍和、大麦、碧莲盛、新生研发的毛发种植技术介绍

8⃣️国内四大植发机构的植发技术价格对比

图9⃣️查看数据来源和报告全文,链接:wxaurl.cn

@OGX小志 弥补一下你在m.okjike.com这条动态下的遗憾
106

来自圈子

圈子图片

秃顶会

8793人已经加入